搜索
首页
大数快讯
大数活动
服务超市
文章专题
出海平台
流量密码
出海蓝图
产业赛道
物流仓储
跨境支付
选品策略
实操手册
报告
跨企查
百科
导航
知识体系
工具箱
更多
找货源
跨境招聘
DeepSeek
首页
>
又一省出"多测合一"公告,对注册测绘师做出要求
>
0
0
又一省出"多测合一"公告,对注册测绘师做出要求
GIS前沿
2022-03-12
0
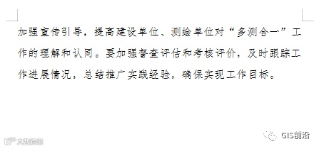
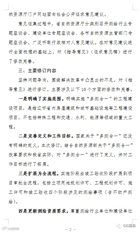
按照辽宁省工程建设项目审批制度改革领导小组办公室要求,辽宁省自然资源厅负责对《辽宁省工程建设项目审批制度改革“多测合一”工作指导意见》(辽工改小组办发﹝2019﹞1号)进行修订,现已形成修订稿。
为广泛听取各方意见、凝聚公众智慧,现面向公众公开征集意见建议,征求意见截止
时间
为2022年3月25日。有关意见建议可发送至以下传真或电子
邮箱
,或邮寄至
沈阳
市皇姑区北陵大街29号辽宁省自然资源厅国土测绘处,邮编:110032。
邮件
标题或信封封面请注明“辽宁省工程建设项目审批制度改革‘多测合一’指导意见建议”字样。
联系人及电话:徐婵 刘珊珊
电话:024-62789232
传真:024-62789192
电子邮箱:lnchgtc@163.com,
热忱期待您的积极参与,欢迎提出宝贵意见建议!
特此公告
附件:1.辽宁省工程建设项目审批制度改革“多测合一”指导意见(修订稿)
2.修订说明
辽宁省自然资源厅
2022年3月11日
附件下载
(点击文末
阅读原文
可跳转下载)
附件1:辽宁省工程建设项目审批制度改革“多测合一”工作指导意见(修订稿).doc
附件2:修订说明.doc
来源:辽宁省自然资源厅
- END -
那个跑外业的同事竟然开始学习考测绘师了
300个测绘地信专业术语,你知多少?
测绘地信行业不缺机会,缺少的是创新
人社部通告!2022年起注册测绘师、规划师将实行相对固定的合格标准:60%
已上线!该省注册测绘师电子证书已上线可打印
戳原文,更有料!
【声明】内容源于网络
0
0
GIS前沿
分享测绘地信资讯,交流行业软件技巧。
内容
4923
粉丝
0
关注
在线咨询
GIS前沿
分享测绘地信资讯,交流行业软件技巧。
总阅读
4.1k
粉丝
0
内容
4.9k
在线咨询
关注