搜索
首页
大数快讯
大数活动
服务超市
文章专题
出海平台
流量密码
出海蓝图
产业赛道
物流仓储
跨境支付
选品策略
实操手册
报告
跨企查
百科
导航
知识体系
工具箱
更多
找货源
跨境招聘
DeepSeek
首页
>
阿里研究院120页报告:直观看懂智能+怎样改变中国经济的
>
0
0
阿里研究院120页报告:直观看懂智能+怎样改变中国经济的
英恒数字科技
2020-04-01
1
导读:2019年两会政府工作报告,正式提出了“智能+”的重要战略:“深化大数据、人工智能等研发应用。
2019年两会政府工作
报告
,正式提出了“智能+”的重要战略:“深化大数据、人工智能等研发应用。打造工业互联网平台,拓展‘智能+’,为制造业转型升级赋能。”
如何把握从“互联网+”向“智能+”的演进?如何理解智能经济的经济学含义?如何感知“智能+”向社会经济各个领域、各大产业的扩散进程?如何想象智能时代的就业与生活?智能化又将给经济治理带来哪些机遇和挑战?
阿里
研究院发布的《从连接到赋能,“智能+”助力中国经济高
质量
发展》从四个方面展开:从“互联网+”到“智能+”;“智能+”推动产业创新发展;“智能+”让生活更美好;“智能+”助力全球化与经济治理。具体如下:
一 从互联网+到智能+
01)智能经济:未来已来
02)智能技术:核心驱动力
03)智能商业:先行者的脚步
二 “智能+”推动创新发展
04)智能制造:数据赋能制造业
05)智能零售:消费新动能
06)智慧农业:从低水平到高质量
07)智能金融:助力全球普惠金融
三 “智能+”让生活更美好
08)工作与生活:美好触手可及
四 “智能+”助力全球化与治理
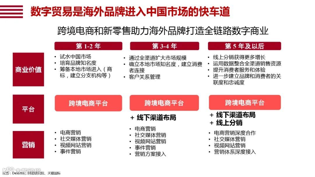
09)智能化推动数字贸易
10)智能治理:协同化、自动化、全球化
北京
英恒数字科技
专注于中国未来数字科技发展的创新型科技企业
【声明】内容源于网络
0
0
英恒数字科技
互联网文化活动;广播电视节目制作;网络信息服务;大数据云计算服务;互联网服务;工业产品设计;数字技术应用服务;策划、组织大型庆典;制作、代理、发布广告服务;货物进出口、技术进出口、代理进出口;销售通讯设备、舞台设备器材;承办展览展示活动
内容
972
粉丝
0
关注
在线咨询
英恒数字科技
互联网文化活动;广播电视节目制作;网络信息服务;大数据云计算服务;互联网服务;工业产品设计;数字技术应用服务;策划、组织大型庆典;制作、代理、发布广告服务;货物进出口、技术进出口、代理进出口;销售通讯设备、舞台设备器材;承办展览展示活动
总阅读
1.0k
粉丝
0
内容
972
在线咨询
关注