
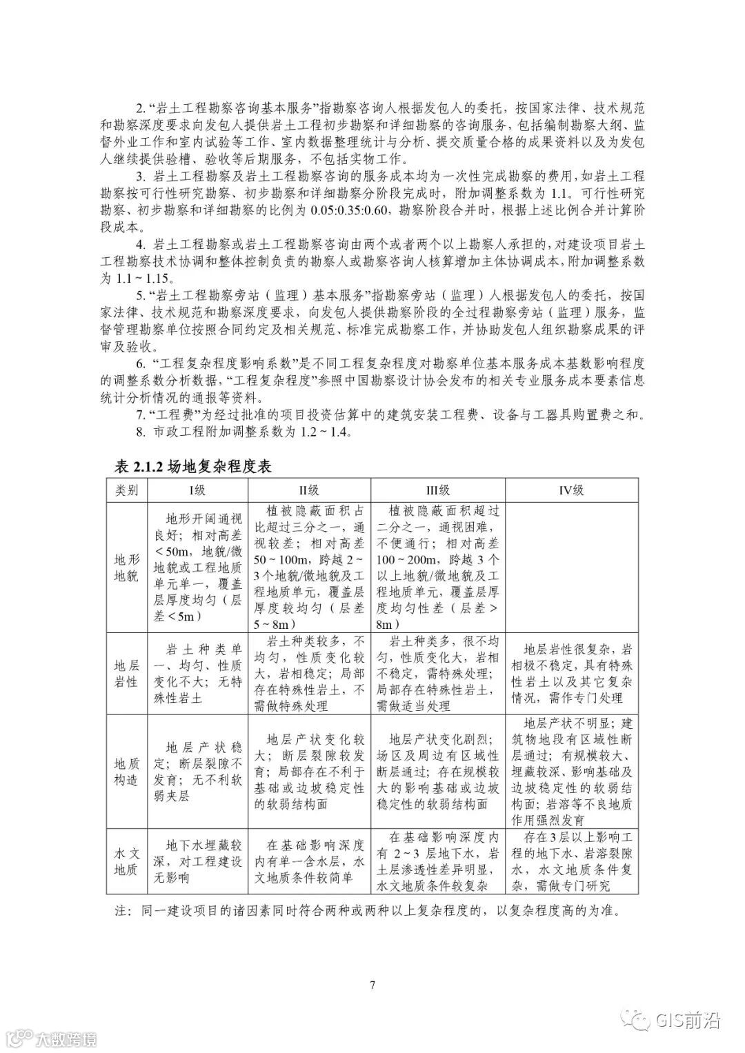
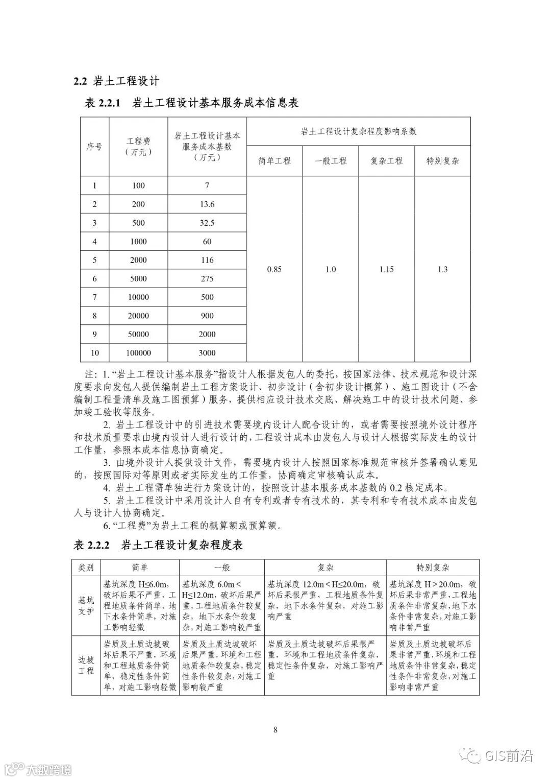
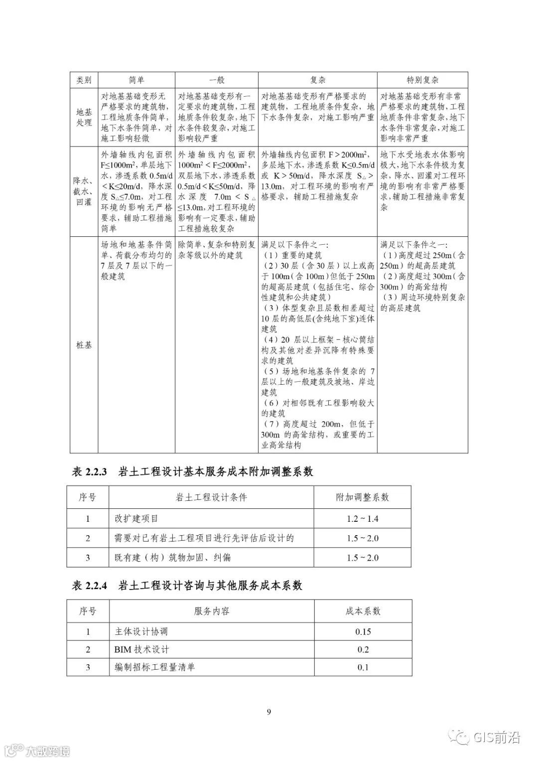
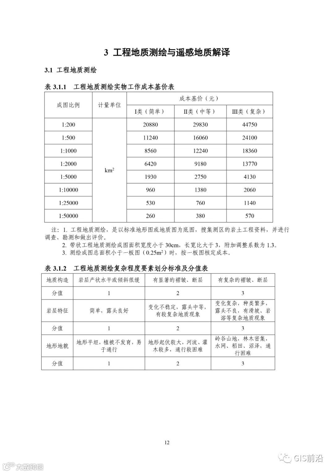
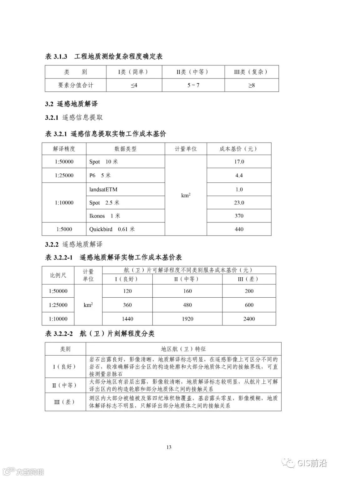
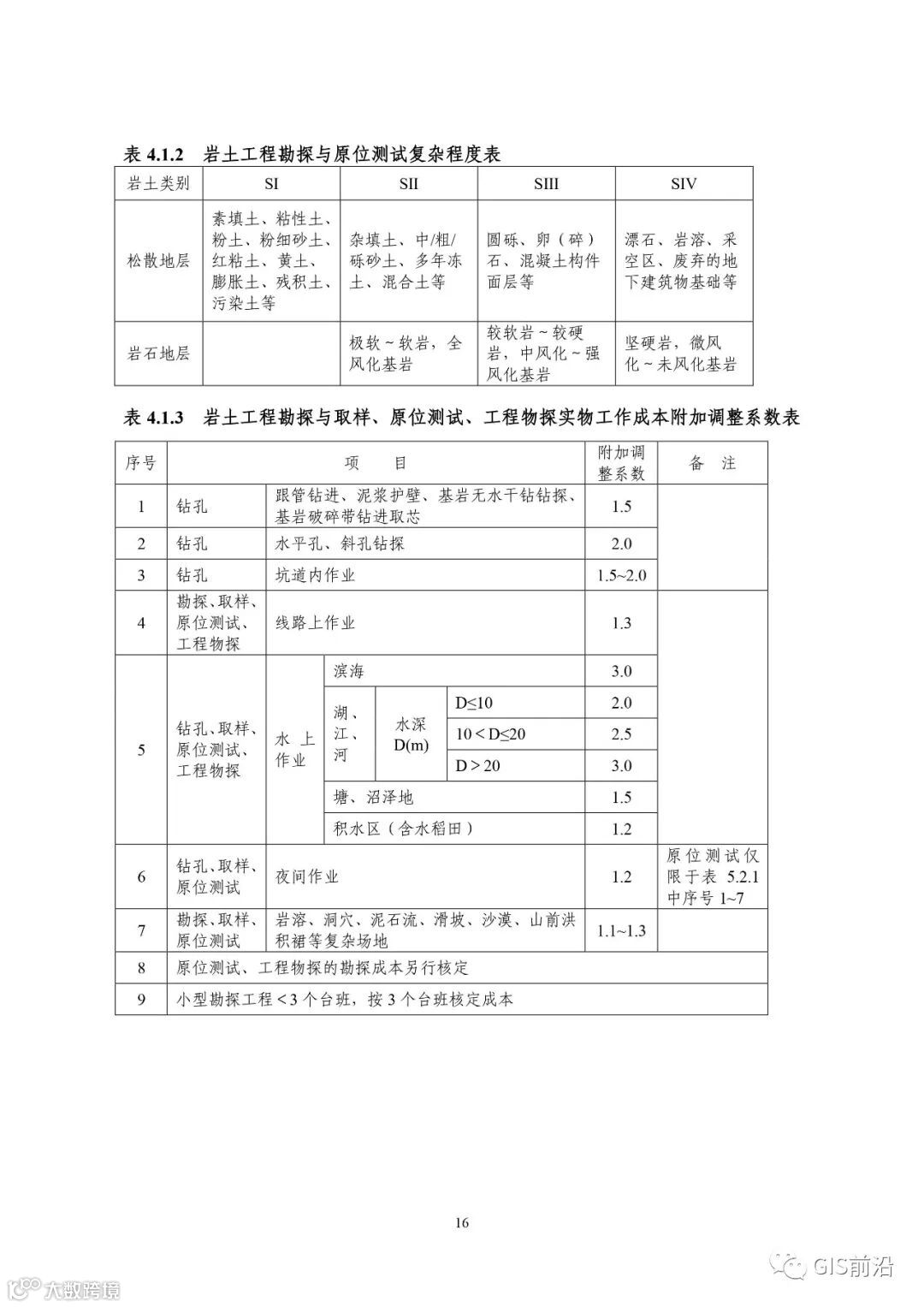
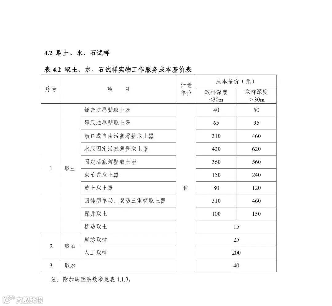
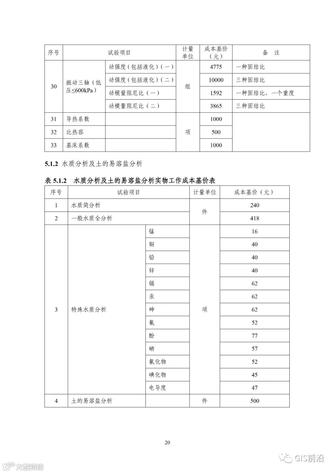
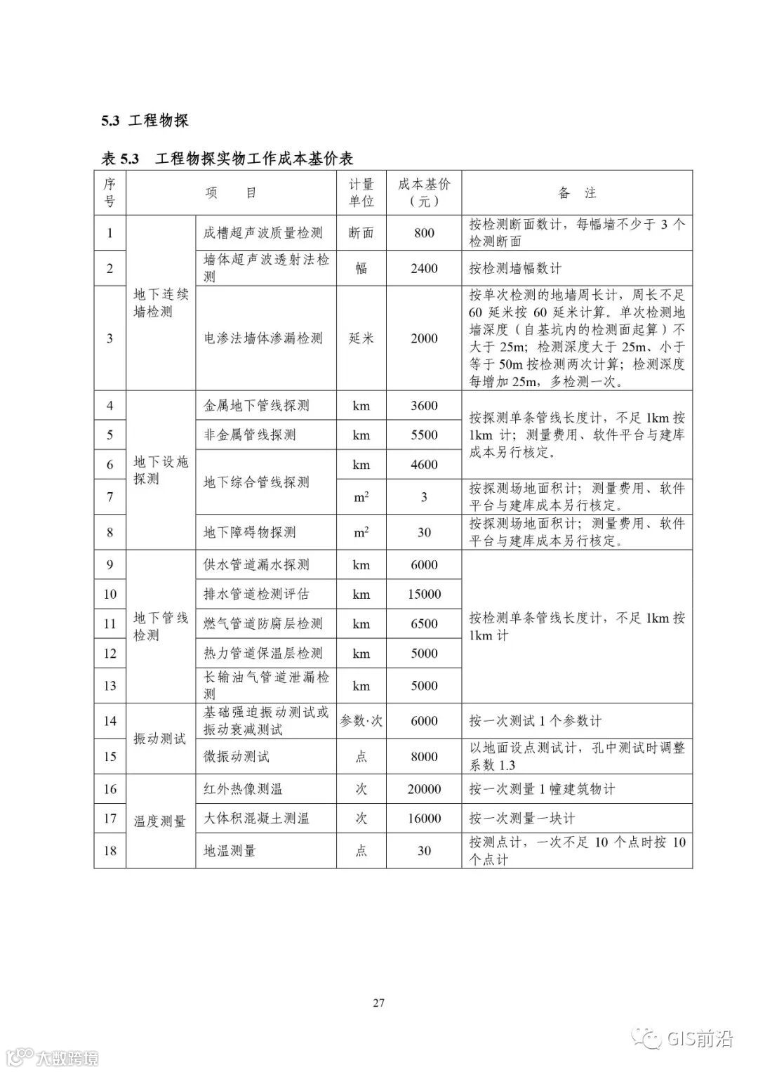
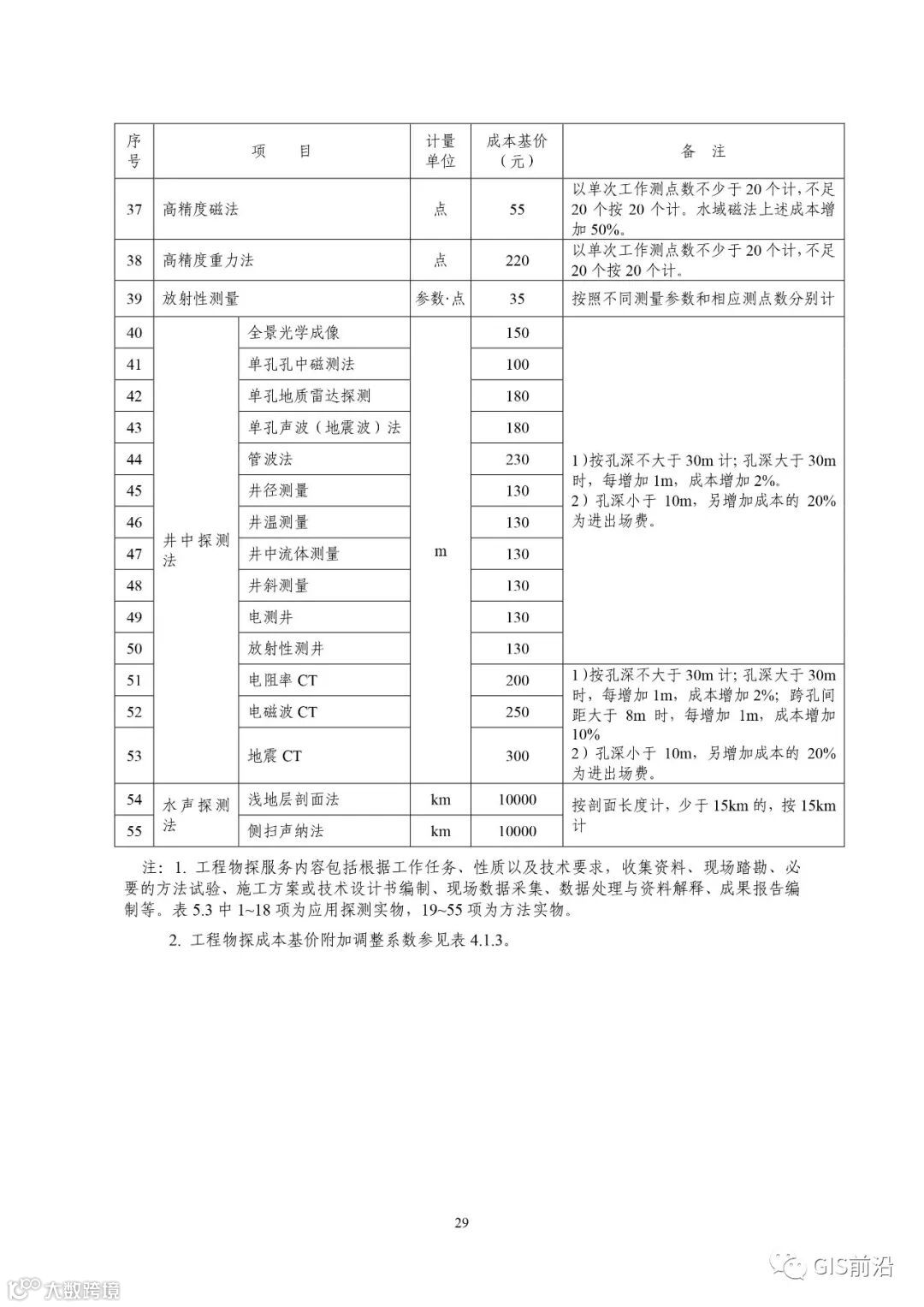
近日,中国勘察设计协会发布了《工程勘察服务成本要素信息(2022版)》,《要素信息》分为八章,相关成本测算分为工程费法(其包含岩土工程勘察、岩土工程勘察咨询与监理、岩土工程设计和专业工程咨询)、实物工作量法(其包含工程地质测绘与遥感地质解译、岩土工程勘探与取样、岩土工程试验/检测与监测、工程测量、水文地质勘察)及人工日法三类。
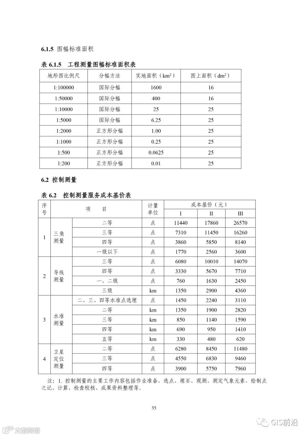
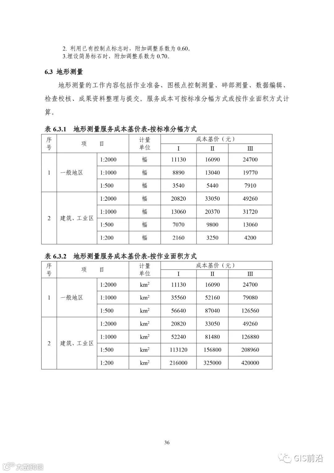
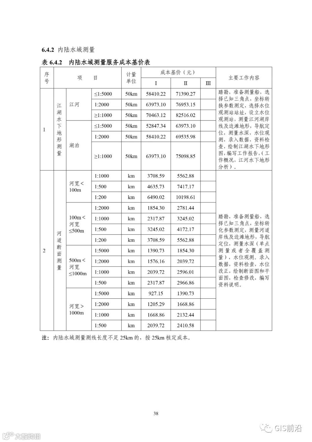
其中在第六部分工程测量中具体划分了:控制测量、地形测量、海洋和内陆水域测量、无人机航空摄影测量、地面三维激光扫描测量、线路测量、规划测量以及其他测量。
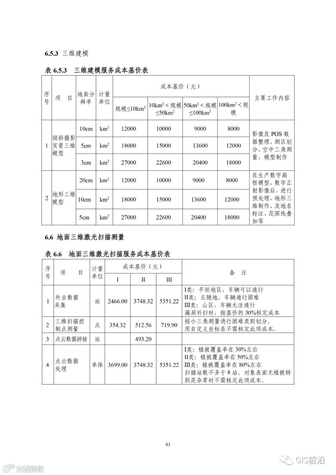
下面就简单看下我们较为关心的无人机航空摄影测量相关基价表:(无人机内外业、三维建模及三维激光扫描)
文末有该文件下载链接




以下为通知原文


附件:
《工程勘察服务成本要素信息(2022版)》.pdf
红头文件下载:
中设协字〔2022〕52号关于印发《工程勘察服务成本要素信息(2022版)》的公告.pdf
中国勘察设计协会
2022年6月10日



















































文档下载

来源:中国勘察设计协会官网
- END -




