
近日,自然资源部官网公布了《地球仪 通用要求》《无人机航空摄影成果质量检查与验收》《地理信息 民生设施质量检测 符号表达》《地理信息 民生设施质量检测 分类与编码》《地理信息 民生设施质量检测 数据整合规范》2项行业标准和3项指导性技术文件报批稿。今天我们整理跟我们相关的了《无人机航空摄影成果质量检查与验收》(报批稿),文末有该文档下载链接。

《地球仪 通用要求》等2项行业标准和3项指导性技术文件报批稿公示
按照自然资源行业标准制定程序要求和计划安排,自然资源部组织有关单位制定了《地球仪 通用要求》等2项行业标准和3项指导性技术文件。现已通过全国地理信息标准化技术委员会审查,拟公示后报部审定发布实施,现予公示,公示时间为5个工作日。
联系电话:010-66558423
传 真:010-66557578
自然资源部科技发展司
2022年7月4日
附件 :
1. 1-1《地球仪 通用要求》 (报批稿).pdf
2. 1-2《地球仪 通用要求》 (报批稿) 编制说明.pdf
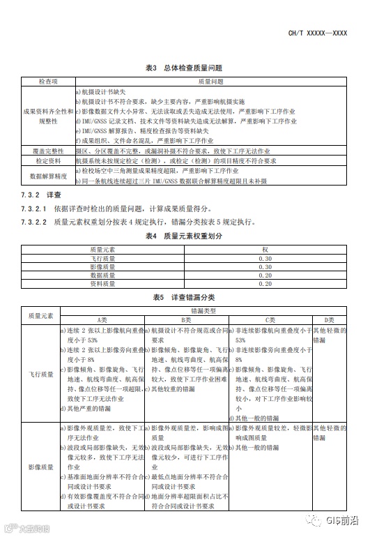
3. 2-1《无人机航空摄影成果质量检查与验收》 (报批稿).pdf
4. 2-2《无人机航空摄影成果质量检查与验收》 (报批稿) 编制说明.pdf
5. 3-1《地理信息 民生设施质量检测 符号表达》 (报批稿).pdf
6. 3-2《地理信息 民生设施质量检测 符号表达》 (报批稿)编制说明.pdf
7. 4-1《地理信息 民生设施质量检测 分类与编码》 (报批稿).pdf
8. 4-2《地理信息 民生设施质量检测 分类与编码》 (报批稿)编制说明.pdf
9. 5-1《地理信息 民生设施质量检测 数据整合规范》 (报批稿).pdf
10. 5-2《地理信息 民生设施质量检测 数据整合规范》 (报批稿)编制说明.pdf
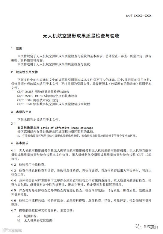
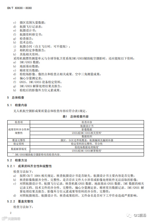
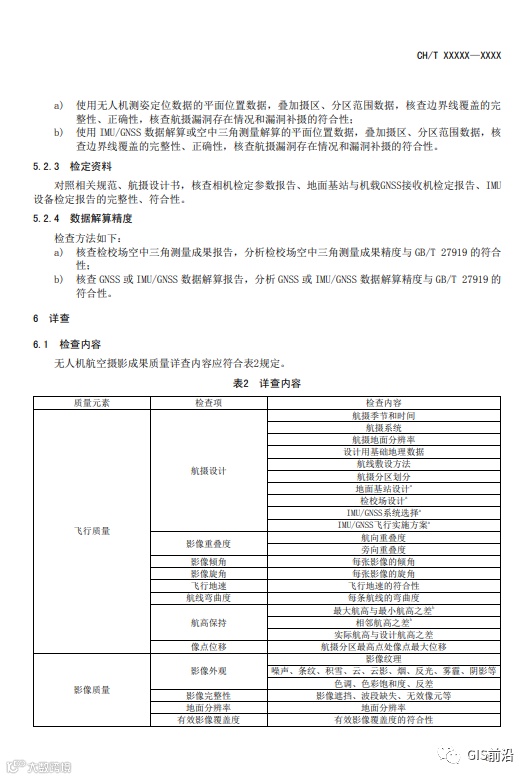
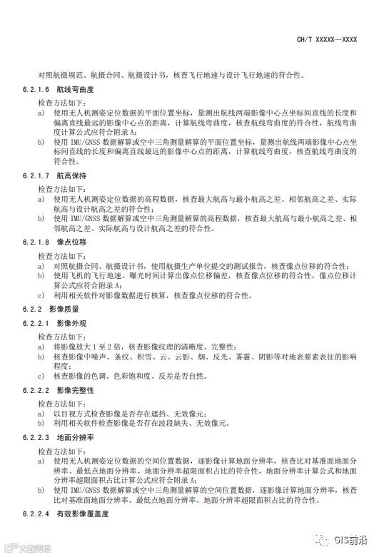
《无人机航空摄影成果质量检查与验收》 (报批稿)


















来源:自然资源部门户网站
- END -


