《华尔街日报》当地时间6月25日报道称,美国政府官员提出了让联邦政府干预私营企业,以加强与华为竞争的想法。
消息人士称,官员们讨论的方案包括对爱立信及诺基亚提供投资,甚至直接让思科等科技公司收购他们。
目前,华为是全球最大的电信设备销售商,如果美国拒绝购买华为的设备,就只能依靠爱立信、诺基亚和三星三大供应商。但是,爱立信和诺基亚的状况并不乐观。
为了在5G标准上的话语权,美国在抵制华为的同时,又不得不与华为合作,这也恰巧地说明了华为在5G领域不可替代的地位。
这件事也说明了中国在世界上不可或缺的地位,中国与美国、中国与世界的联系是非常紧密的。
中国离不开世界,世界也离不开中国。麦肯锡报告《中国与世界》,让人思考良多。

自从中国开始建立与世界各国的经济往来、拥抱市场机制,并积极接纳全球最佳实践以后,中国经济便迈入了腾飞阶段。如今,中国已凭借其庞大的经济体量跻身全球大国之列。
然而,中国经济尚未实现与世界的全方位融合。中国企业的绝大部分营收仍然来自本国市场。国际企业进入中国金融市场时,依然要面对运营与监管方面冗杂的掣肘因素。
中国的改革开放使全球其他经济体受益良多——消费者得以享受中国出口的低价商品,跨国企业也从迅猛扩张、活力四射的中国市场中捕获了新的增长来源。
但在此过程中也难免要付出某些代价,首先便是中等收入就业岗位的流失,这在发达经济体中表现得尤为明显。
麦肯锡全球研究院最新发布的“ MGI中国-世界经济依存度指数”显示,世界对中国经济的依存度相对有所上升,中国对世界经济的依存度则相对降低。
01
八个维度审视中国经济与世界融合的现状
麦肯锡全球研究院的“MGI连接指数"根据商品、服务、金融、人员和数据流动情况对各个经济体的参与度进行了排名,结果显示,中国 2017年的连接程度位居全球第9[1][2]。2018年中国的GDP约占全球总量的16%。
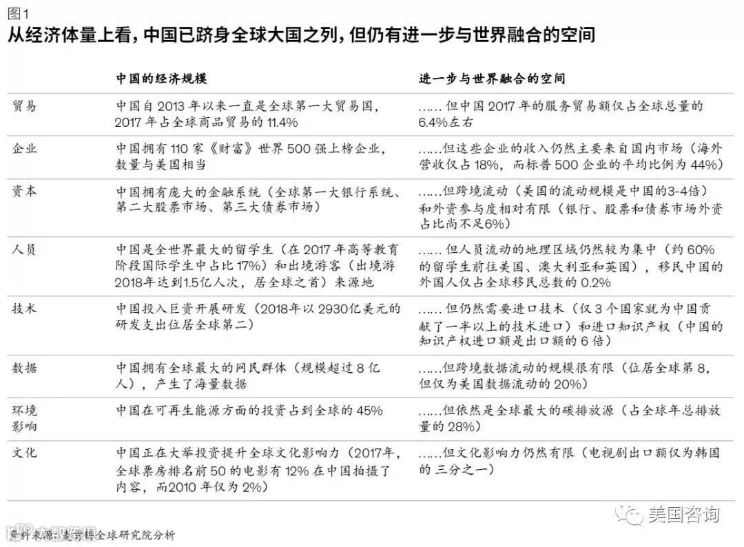
然而,中国经济存在进一步与世界融合的空间。为了衡量中国与世界的融合程度,我们从8个维度分析了中国的经济规模和与世界融合的程度(见图1)。

1.贸易
在全球贸易舞台上,中国既是重要的供应方,也是重要的消费市场。中国在2009年成为 了全球最大的商品出口国,2013年又成为全球最大的商品贸易国,在全球商品贸易总额中的占比从2000年的1.9%增长到2017年的11.4%。
我们分析了186个国家和地区,其中33个国家的第一大出口目的地是中国,65个国家的第一大进口来源地是中国。但不同地区和行业对中国的贸易依存度差异较大。中国对某些地区(尤其是邻国)和行业的影响偏高,尤其是那些技术产业链实现了全球整合的地区,以及将中国视作关键市场的资源出口行业。
2017年,中国以 2270亿美元的出口额成为全球第五大服务出口国,相当于2005年的三倍;同年,中国的服务进口额高达4680亿美元,跃居全球第二大服务进口国。
不过,中国在服务贸易领域的全球份额尚不及商品贸易——2017年,中国在全球服务贸易总量中的占比为6.4%,约为商品贸易占比的一半。从全球来看,服务贸易比商品贸易的增速快60%。
2.企业
根据中国商务部的数据,自2010年以来,全球范围内的中国企业总数从10167家增长到37164家,大约保持着16%的年增速。其中一些已成长为全球性企业。2018年,《财富》世界500强上榜企业中有110家来自中国大陆和中国香港,接近美国的126家。
麦肯锡全球研究院在2018年的一项研究显示,2014-2016年间,经济利润排名全球前1%的企业当中有10%是中国企业,而1995-1997年间这一比例尚不足1%。
虽然这些企业在中国境外的营收有所增长,但即使是其中的一些全球性企业,其海外营收的比例仍不足20%。相比之下,标普500企业的平均海外营收比例则高达44%。另外,2018年度全球最具价值品牌100强中仅有一家中国企业。
3.资本
2015-2017年间,中国是全世界第二大外商直接投资来源国,也是第二大外商直接投资目的地。然而中国距离金融体系全球化仍有相当长的一段路要走。
2018年,外资在中国银行系统中的占比仅为2%左右,在债券市场中为2%,在股票市场中约为6%。另外,中国2017年的资本流动输入和输出总额(包括外商直接投资、贷款、债券、股权和准备金)仅相当于美国的30%左右。
4.人员
中国与世界之间的人员流动(也即留学生和游客的流动)正在快速增长。中国现已成为全球第一大留学生和游客来源地(留学生总计60.84万人,为2000年的16倍;2018年中国 出境游达到近 1.5亿人次,为2000年的14倍) 。
5.技术
近年来,中国的研发开支大幅增长。国内研发开支从2000年的90亿美元增长到 2018年的2930亿美元,位居世界第二,仅次于美国[1]。
但在一些核心技术上中国仍需要进 口,例如半导体和光学设备。此外中国也需要海外知识产权的引进。
2017年中国的知识产权 进口额为290亿美元,而知识产权出口额仅为50亿美元左右( 为进口额的17%)[2]。与中国签订技术进口合同的国家的地域集中度非常高,逾一半的海外研发采购金额集中流向三个国家——美国(31%) 、日本( 21%)、德国(10%)。
6.数据
中国拥有超过8亿名网民,规模全球居首,虽然近年来跨境数据流有所增长,但总体规模依然有限。中国的宽带数据流动总量位居全球第八,仅为美国的20%,考虑到中国庞大的数字经济体量,这个流动规模可谓小之又小[3]。
7.环境影响
中国一直在大力投资开发可再生能源,2017 年在这一领域共计投入了约1270亿美元,占全球投资总额的45%,相当于美国或欧洲( 均为410亿美元)的3倍。
中国之所以努力降低碳排放强度,不仅仅是为了履行签署 《 巴黎协定》 时的承诺,即在2005-2020年间将碳排放强度减少40%~45%(该目标已于 2017年底达成),也是为了解决国内的各项问题(包括空气质量问题)[4]。
根据世界银行的数据,2016年中国的PM2.5浓度中值(一项空气污染指标)是经合组织(OECD)平均水平的 3.7倍。
8.文化
中国为了向世界发扬本国文化而投入了大笔资金,其中一个表现就是全球孔子学院数量已从2010年的298所增加到了2017年的548所。
近年来中国正在积极为全球文化娱乐产业提供融资,辅之以有竞争力的制作设施,已经吸引了越来越多的影片来华拍摄:2017年全球票房前50强的电影中,有12%的影片至少在中国拍摄了一部分内容,而2010年仅有 2%。
不过,尽管投资甚巨,但中国尚未对全球范围内的主流文化产生显著影响。
02
探讨中国与世界经济依存度的变化
麦肯锡全球研究院从上述8大维度中选取了贸易、技术和资本三个重点维度,对中国与世界在经济上的相互依存度进行了分析。
2000-2017年间,世界对中国经济的依存度在这三方面均有所提升,而中国对世界经济的依存度却有所降低(见图2)。

麦肯锡全球研究院最新编制了 “中国-世界经济依存度指数”,旨在通过与其他大型经济体的横向比较来衡量这些经济流动对于中国和全球经济体的相对重要性。
研究显示,2000-2017年间,世界对中国经济的综合依存度指数从0.4逐步增长到1.2,而中国对世界经济的依存度指数则在2007年达到0.9的最高点,到 2017年则下降到0.6。
中国对世界的依存度下降,在一定程度上反映了中国经济的重点已逐步转回国内消费市场,还反映了一个现实:相比发达经济体,中国经济的开放度仍有提高的空间。
世界对中国经济的依存度上升,则表明中国作为消费市场、供应方和资本提供方的重要性日益凸显。中国贡献了全球制造业总产出的35%。
我们注意到,中国在2015-2017年间是全球第二大外商直接投资的来源地和目的地。但我们对73个经济体和20个行业的分析显示,不同地区和行业对中国经济的依存度存在较大差异。
地理位置邻近中国、资源贸易占比较高,并且参与跨境资本流动的国家对中国经济的依存度最高。

亚洲经济体与中国的联系因区域供应链而愈加紧密。
麦肯锡全球研究院发现,全球价值链呈现出区域化属性加强、全球化属性减弱的态势。2013-2017年间,区域间贸易在全球商品贸易总额中的占比增加了2.7个百分点[1]。
这种情况在亚洲尤为显著,例如马来西亚、新加坡、菲律宾这三个国家的最大贸易伙伴都是中国。其中一些经济体对中国资本的依存度也同样明显。
资源丰富的国家更依赖中国的需求。对外出口自然资源的国家显著依赖中国的需求。以南非为例,对华出口目前已占到其国内总产值的15%,而2003-2007年间这一比率仅为2%。
一些新兴经济体和体量较小的成熟经济体也高度依赖中国的投资。举例而言,2013-2017 年间,埃及从中国获得的外商直接投资相当于其国内投资总额的13%,巴基斯坦则为8%。
不同行业对中国的依存度各不相同。我们根据贸易依存度的不同,将行业归纳为5个类别:
中国在电子、机械和设备领域已经全面融入全球价值链。在这些深度整合的贸易领域当中,中国的角色既是供应方,也是市场。总体上,这些领域的贸易属性通常很强,中国在这些领域的高占比反映出中国已经高度融入全球贸易。
对于贸易属性极高的轻工制造和劳动密集型产业而言,全球各国高度依赖中国的产出。某些行业把中国称为“世界工厂”,生动地表明了全球各国对中国生产的依存度。
在另一些全球贸易属性较强的行业中,中国并不是主要参与者。在一些着重于服务快速增长的本地需求、且有本地成分要求的行业,因此尽管这些行业的贸易强度很高,但并不太依赖中国。
没有加入全球贸易的行业对中国的依存度往往较低。我们把5个贸易强度占总产出的比例较低的行业归为“本地自产自销”的一类。尽管贸易强度相对较低,但中国仍在其中一些行业占据了很大份额。

03
中国已融入全球技术价值链
中国近年来的技术创新势头迅猛,已经成为数字经济和人工智能技术领域的全球大国,并在很多技术领域跃居成为全球第一大消费国。
在数字化、自动化和人工智能技术逐渐普及的时代,持续创新已成为中国经济发展的核心动力。技术链是最复杂的价值链之一,尤其需要各方通力协作,而中国早已深度融入其中,并占据了相当大的全球进出口份额。以集成电路和光学设备领域为例,中国的进口额高达国内产值的5倍。
根据《中国制造2025》计划设定的目标,在政府重点发展的23个子领域中的11个领域,国家提出,中国本土企业的市场份额的期望值为40%~90%。
从很多方面来看,中国的技术市场似乎都呈现出本地化的趋势,只是不同行业程度各异。在光伏面板、高铁、数字支付系统和电动汽车这些行业,中国企业在本土市场占据的份额超过90%。而在半导体和飞机制造等行业中,中国企业在国内和国际市场占据的份额都很小,而且高度依赖外国技术。对此次研究的大多数价值链而言,中国仍有很大的全球化潜力。

为了衡量中国与世界在技术链上的融合程度,麦肯锡全球研究院从11个领域择取了81项技术进行研究。研究发现,中国对其中超过90%的技术均采用了全球标准(见图6)。

全球各国的经验均表明,一个国家若想向技术链的上游挺进,必须具备四大要素:
(1)大规模投入资金;
(2)拥有获取技术和知识的渠道;
(3)进入庞大的市场;
(4)推行鼓励竞争和创新的有效制度。
我们从以上四大要素入手,对中国的技术行业进行了分析。研究发现,中国在第一个(投资规模)和第三个(市场)要素上拥有极大优势。中国不但有能力提供充沛的科研资金,也拥有足够的市场空间来推动技术的商业化。
因此,中国向技术链上游挺进的关键点就落在了第二和第四个要素上,也即积极开发和收购核心知识技术,以及设计一套行之有效的系统,以确保其生态系统具有足够的竞争活力来促进创新。
对这两个要素而言,参与全球价值链以及加强资本、知识、人才流动都可以加快中国向价值链上游挺进的速度。
我们分析了中国在3个全球技术链当中所处的位置,并且评估了全球技术链继续整合将对中国以及世界产生何种影响:
电动汽车:这个行业在中国发展得十分繁荣,并且显现出全球整合的趋势。中国宣布了一系列旨在提升国内电动汽车行业竞争力的计划,对企业的补贴预计持续到2020年;对合资企业的限制也在放松,为跨国企业打开了新的机会。
机器人:虽然国内生产商在该行业的某些子领域中崭露头角,但中国一直在通过全球价值链整合的优势来获取核心零部件和高端产品解决方案。
中国的OEM厂商目前在点胶、堆垛塑料成型和金属铸造机器人领域获得了50%以上的市场份额,但在焊接及物料处理机器人领域仅占据约10%的份额。具体到伺服马达、减速齿轮、控制系统等需要顶尖技术才能生产的核心组件,中国仍然要依靠在国内设厂的外企或者从国外直接进口。
半导体:中国仍在很大程度上依赖全球技术链的整合。半导体已成为中国的战略性产业,获得了政府的巨大关注和投资,但目前取得的进展仍然有限。中国2018年的集成电路进口额甚至超过了原油。
积极参与全球价值链整合有助于中国加速这一进程。遵守全球标准有助于中国获取更多的全球知识和技术,便于相关资本、知识和人才的流入。全球价值链整合还能为中国本土企业创造更健康的竞争环境,尤其对国有企业而言。
同时,全球整合也会催生全新的创新合作机会。
04
中国快速扩张的消费市场创造巨大机会
中国消费市场已经在扩张中变得更加自信、富裕、更加乐于尝试新鲜事物,从而为中国和世界提供了强大的纽带。消费市场不仅为中国的经济增长提供了重要动力,也为国际企业创造了巨大机会。
到2030年,58%的中国家庭有望跻身“大众富裕”或以上阶层,这一比例将超过韩国目前的 55%[1]。中国城镇消费者的支出水平正在向世界其他国家靠拢。中国城镇消费者用于可支配性支出的收入也在增多。
中国消费市场已经与全球高度整合。自从2001年加入世贸组织以来,中国逐步降低了外企在华运营的门槛,并从2004年开始允许外国投资者在国内所有市场经营零售业务。中国还开放了分销领域,允许外资分销企业申请全国性牌照。

智能手机市场(尤其是高端领域)曾经由美韩两国的生产商所主导,但现在中国手机品牌已经逐步出口东南亚、非洲和欧洲。
根据国际数据公司(IDC)的统计,中国智能手机在非洲大陆、印度和马来西亚的市场份额超过30%。中国的移动游戏产业在2016-2018年间增长了250%,《王者荣耀》和《终结者2:审判日》等不少国产游戏已经出口海外。
我们要着重指出以下两个可为国内外企业提供巨大商机的趋势:
中国消费者期待拥有更多、更好的商品和服务选择。随着收入的增长,中国消费者渴望拥有更多选择。麦肯锡2018年全球消费者信心调查显示,中国有26%的受访者整体处于消费升级状态,而全球另外10个顶尖经济体的平均比例为17%。
某些情况下,中国消费者对国内品牌有所不满,部分原因在于产品质量不佳,而且选择较少——无论是商品还是服务均如此。我们预计,服务将成为下一个在竞争中精益求精的领域。
越来越多的中国人走出国门、增加境外消费。中国的人员流动逐渐加大(尤其是学生和游客),让目的地国家的企业获得了越来越多的商机。中国如今已经是全球最大的出境旅游客源地,中国公民在新加坡和泰国的出游消费分别相对于两国国内个人消费的7%~9%。
05
中国与世界的经济联系影响经济价值变动
中国与世界似乎都在重新审视彼此之间的经济联系。全球化的意外后果以及利益分配不均的问题成为全球各国(尤其是发达经济体)高度关注的话题,在美国,还有人担心“中国冲击”(china shock)导致了制造业岗位的流失。
我们着重择取了5项可能导致中国与世界的经济联系发生变化的发展趋势,并模拟了这些趋势可能引发的价值创造或流失。
这5项发展趋势是:
(1) 成为进口目的地;
(2) 服务业的开放;
(3) 金融 市场全球化;
(4) 协作解决全球议题;
(5) 技术和创新的流动。
我们使用麦肯锡全球增长模型进行模拟计算,并利用外部研究对结果进行了调整,最终发现:如果上述5项趋势均向加强联系发展,则中国和世界到2040年有望创造巨大的经济价值,而减弱联系则可能令巨大的经济价值面临风险。

中国可能成为新兴与发达经济体的重要出口目的地;但如果联系减弱,全球贸易流动将会收缩。
根据各方的一致预测,中国从当下到2030年这段时间的消费增长可能将高达约6万亿美元,相当于美国与西欧的总和,是印度与整个东盟国家的约两倍。
中国可以通过进口更多优质商品来满足中产阶级消费者日益增长的期望,同时刺激国内消费。世界其他国家也将从中获益。
在将发展重心转向附加值更高的产业以后,中国会从新兴经济体进口更多劳动密集型商品、从发达经济体进口更多优质商品,从而帮助其他经济体创造更多就业。
然而,假如全球联系减弱,持续的贸易争端可能导致长期关税升高、全球贸易额收缩、生产率降低;发达市场的消费品价格可能上涨。在中国,贸易收缩或将导致制造业岗位供给过剩。模拟结果显示,与贸易相关的经济价值可能高达3~6万亿美元。
中外企业都有望从服务业的开放中获益;但如果始终不放开服务行业的限制,中国与发达经济体之间的生产率差距将继续存在。服务业在中国经济中的占比逐年增大,2018年占国内GDP的比例达到52%,而2010年只有44%。
但服务品质、服务能力和准入问题却影响了很多服务业子领域的发展;而外企面临的种种限制也会阻碍竞争和现代化进程,进而抑制生产率的提高。中国服务业的劳动生产率仅为经合组织平均水平的20%~50%。
虽然中国政府最近出台的一系列举措显示出扩大开放的信号但外企的某些经营障碍或仍将存在。模拟结果显示,中国与全球的经济联系发生变化后,服务领域受影响的经济价值将在3~5 万亿美元之间。
如果中国能够进一步深化金融体系的全球化和现代化,便可拓宽资本分配的选择范围、提高分配效率;反之则会导致中国金融市场面临更多波动,并且阻碍生产率增长。
中国的金融体系相对封闭,消费者在分配资产时的选择很有限,由此便导致了房地产价格上涨、回报率承压等一系列问题。国企债务在中国企业债务中的占比高达70%,但只贡献了略高于20%的工业产出。
倘若中国的金融体系与全球市场进一步对接,中国的消费者、企业和投资者或可 拥有更多选择,资源配置效率也将有所提升。
反之,倘若中国与全球市场的联系减弱,则中国金融体系的风险水平(例如不良贷款风险)将会升高,导致商业利率和无风险利率之间的 利差扩大,从而推高融资成本。模拟显示,这一选择涉及到的经济价值共计约5~8万亿美元。
中国能够为解决全球议题做出更多贡献;但如果中国与世界的经济联系减弱,则中国所能发挥的作用和合作深度都将削弱。
全球经济体系的基础规则尚无定法,而中国可以为解决全球化问题贡献自己的一份力量。中国已经加大对国际机构的承诺(以及融资力度),并且对代表新兴经济体的新机构给予大力支持。
中国与世界之间的全球技术流动可能会增加,从而催生出具有全球竞争力的解决方案,有助于提升生产率;反之则会逐渐削弱全球生产率。
创新已经成为近年来中国经济增长的核心动力之一(既包括自主创新,也包括进口创新),并逐渐促使中国经济整体向价值链上游挺进。
若要加强技术流动,中国与世界需要携手构建一套彼此接受的知识产权保护制度。如果能够动员全球共同参与,通过透明、可信的流程解决知识产权问题,就可以提高外企向中国出售技术所获得的收入,同时减少知识产权侵权的可能。
但如果当前的贸易紧张局势持续下去,那么长期关税将会上升,技术流动也将受到实质性的限制,于是创新便会受阻,生产率增长也会大幅降低。
对于世界其他国家来说,与中国的联系减弱意味着逐渐失去全球技术领域的关键供应商和市场,而且中国愈发活跃的技术创新也无法再向国外出口。
2019年初,中国成为第一个实现了探测器登陆月球背面的国家;中国目前还在联合埃及等新兴经济体共同研发卫星。如果联系减弱,中国也将失去促进经济发展所需的关键技术。
模拟数据显示,这方面涉及的价值在8~12万亿美元之间,具体取决于技术流动的方式,以及对生产率增长的后续影响。
需要指出的是:上述选择和情景(以及后果)不只意味着中国需要采取行动来积极应对,也需要世界其他国家积极参与。全球各国可以共同思考并改革全球贸易体系。提升争端解决效率和扩 大包容性,并让全球进一步分享中国经济开放创造的利益,惠泽更广大的群体[3]。
如果中国的金融行业实现了全球化,届时全球各国都应当对中国投资持以更加开放的态度。关于应对气候变化的问题,各国需要明确拟定目标和里程碑,避免一些国家为追求自身利益而损害全球福祉。
此外,中国与世界各国之间的技术与知识产权流动程度主要取决于各个国家对技术投资和国家安全问题所持的态度。
06
复杂环境下,企业应该如何应对
中国与世界的联系将发生难以预测的变化,甚至还会潜藏风险。因此,企业需要从以下4个方面考虑如何调整发展战略:
评估自身在短期和长期受中国与世界之间经济联系变化的影响程度。为了理解中国与世界的经济联系的变化将对企业产生哪些影响,企业应当首先评估自身对中国经济的依存度。
依存度可以体现为很多形式。我们在衡量中国与世界之间的经济联系时,已经为8个维度设定了可供企业检验和追踪的具体指标。企业可根据各自的依存度来评估联系发生变化后可能产生的风险和利益。
明确投资方向和价值链布局。由于上述情景和所涉及到的经济价值与每一家企业息息相关,企业高管可通过把中国的投资承诺等指标与其他国家进行对比,以确定企业在中国市场的发展战略,并确定中国在企业的全球价值链上扮演何种角色。
企业应当明确自身在中国市场的期望——希望把中国市场作为关键的增长引擎,还是只想参与小众行业?举例而言,假如中国未来仍然是全球重要的增长和创新来源,那么企业不妨把优化投资纳入长期战略,甚至加大投资,并且加倍关注核心价值的创造(比如大力投资于研发创新) 。
如果中国不再是重要的增长和创新来源,企业就应该考虑把商业活动和投资转向其他地区。
培养自身的卓越运营能力,以管理风险和不确定性。鉴于监管及经济发展的不确定性,企业需要更加灵活以实现其价值定位。各国政府在跨境投资、并购以及技术和人员流动方面的 作用越发凸显。
企业应该重视业务市场的当地情况,因为情况可能发生骤变,敏感性可能会 升高,在运营上犯下的错误将迅速升级,吸引利益相关者的关注。企业也不妨考虑调整运营 足迹,但这需要企业本身具备足够的敏捷性,也意味着要向风险管理投入更多资源。
培养并保持幸存者心态。有一些企业经历了经济衰退和危机时刻,却依然能够繁荣发展。它们往往都保持着健康的资产负债表和通畅的融资渠道,并且拥有广泛的业务领域,不至于在某一行业衰退后就一蹶不振。
北京英恒数字科技
专注于中国未来数字科技发展的创新型科技企业


