
文/克而瑞研究中心
合约销售:碧桂园872亿元蝉联销冠
企业拿地:环比继续下滑,恒大金茂积极抢地
企业融资:新增融资小幅回升,环比上升9%
营销策略:房博会成营销热点,恒大再启全国让利谋吸金
人事变动:万科再现管理层调整,丁长峰卸任万科商业掌舵人
战略动态:万达与索尼影视合作,保利物业新三板挂牌受理
01
合约销售:碧桂园累计销售872亿元蝉联销冠

1、总体来看,2月份40家典型房企销售金额普遍环比下滑,平均下滑力度在14%。2月是小月份,加之1月部分房企存在去年认购量结转的情况,房企本月销售表现不及上月。不过,就累计数据而言,超9成房企销售金额同比增长,业绩同比翻番的房企更是达到18家。
2、续1月拿下冠军宝座后,碧桂园再以累计销售额872亿元蝉联销冠。目前行业三巨头碧桂园、万科、恒大依然处于你追我赶之势,得益于营销层面大手笔铺开,碧桂园继续抢跑,业绩看涨。1月份时,企业于安徽省内7城展开“返乡置业”,并冠名央视春晚,精准客群定位与知名度提升相结合,带来可观现金流,其后,于2月再度冠名元宵晚会,紧接着在佛山掀起12盘联动活动,线上线下协同出击,短期即赢得广泛关注。此外,龙湖、鲁能业绩表现也十分抢眼,前者累计销售额为245亿元,后者逼近200亿,均较去年同期翻番,敢于顺势而为,通过灵活营销手段抓取客户,迅速吸金,是企业达成良好业绩的策略点。
3、目前,行业龙头房企纷纷以营销谋局销售,确保业绩增长,恒大更是提出“千亿新品暖春钜惠”活动,铺向全国180多个城市500多个项目,时间持续至3月底,冲刺季度销售可见一斑。如此,展望未来销售,我们判断会有更多的房企加入促销阵营,竞争愈加激烈,房企销售格局或呈现更多惊喜。
02
企业拿地:拿地总量环比继续下滑,恒大、金茂积极抢地

1、17年2月,40家房企公开市场拿地总量继1月环比下滑后,2月环比再度出现小幅下滑,成交面积和成交总价跌幅分别为20%和9%,但平均楼板价由上月的5847元/平米上升至6627元/平米。大部分房企拿地的积极性依然很高,比如南京和厦门本月所推地块均受到房企激烈争夺,南京今年首推7幅地块,其中5幅地块超过最高限价。
2、从企业表现来看,恒大本月拿地总量居40家之首,重点布局南昌、昆明、长沙等城市,其中,南昌是恒大2016年以来重点深耕的城市,截至目前,恒大在南昌拿地面积达180万方,拿地总价约124万,今年2 月更是以60亿的总价拿下南昌新建区建面达66万方的DAK2017001地块。金茂地产本月拿地投入最多,两天豪掷176亿元夺得南京、苏州两城核心优良土地资源,除此,在近期其他城市的土地拍卖会中,也可见到金茂的身影,为加码土储扩张,企业规模提速意图彰显。
3、总的来看,虽然前两月房企拿地成交有所回落,随着各个城市土地供应计划陆续实施,房企土地成交有望企稳回升。但热点一二线城市土地供应持续偏紧,加上房企对这些城市有着强烈的补仓需求,多家房企角逐同一块地的现象会继续存在。我们认为,除了招拍挂以外,不少城市也将存量更新项目列入供地计划,这些地块也值得房企关注。
03
企业融资:2月房企新增融资小幅回升,环比上升9%

1、本月重点房企新增融资额为410.5亿元,环比上升9%。从融资结构来看,房企票据融资额进一步缩量,银行贷款也相应减少。而总额有所回升,主要原因是房企其他渠道融资活动增多,如资管公司的委托贷款、项目的资产证券化、永续债等等。
2、在整个融资环境收紧的情况下,更能考验房企的融资能力。本月即有一些较为亮眼的融资活动,如龙湖地产独辟蹊径,成功发行了30.4亿元的绿色债券,票面利率也保持在低位,分别为4.4%和4.7%。 而绿色债券用途需为绿色项目,当前我国对于绿色项目的界定尚不明确,在政策空档期内,房企可在这方面有所尝试,但预计该类融资方式不可持续,因当前监管层对于地产融资政策仍以收紧为主。此外还有华夏幸福的ABS业务进一步拓展,本月通过三浦威特园区和固安九通基业资产两个项目,共发行100亿元资产证券,此前华夏在市场上还发行了21亿的购房尾款ABS以及23亿的物业费ABS,均得到市场认可,算是房企中资产证券化业务的大玩家。
3、整体来看,房企融资仍不容乐观,本月中国基金业协会发布了《证券期货经营机构私募资产管理计划备案管理规范第4号-私募资产管理计划投资房地产开发企业、项目》文件,明确规定,证券期货经营机构设立私募资产管理计划,投资于房地产价格上涨过快热点城市普通住宅地产项目的,暂不予备案。房企的私募类融资通道进一步收紧,预计未来资管公司向房企输血现象将会减少,随房企的融资压力与日俱增,中小型房企生存或将面临大考。
04
营销策略:房博会成营销热点,恒大再启全国让利谋吸金

1、进入2月,房企加大对项目让利方面关注,以价换量意愿增强,相比1月8折左右让利难见,本月部分项目折扣力度达到7.5折。除此,房博会成为当下房企营销热点,借力政府平台拓展品牌,恒大在月末发起全国性让利活动,助涨销售。
2、时值春季房博会开展期间,房企争相参与随市吸金。据悉,海南房博会于1月31日拉开序幕,吸引近百家房企参展,不乏万科、恒大等行业大鳄,针对旗下旅游地产项目推出一系列优惠。其后2月10日,南宁也启动了春季房博会,可见融创、绿城等知名房企身影。近几年,房博会、房展会一直处于不温不火的状态,此次再度为房企关注,一则在于当地楼市升温迅速,尤其是海南,雾霾效应与旅游旺季推动内陆客源前往海南置业,政府搭建购房平台,迎合房企促销意愿,二则符合新进房企品牌提升的心理,如刚于去年进入南宁的融创、绿城,最先确认会参与房博会,意在通过展厅放大企业形象,赢得本土客户关注。
3、年初以来,恒大的营销一直处于领跑,至2月末再度出击“千亿钜惠”,抢跑之意明显。在2016年时,恒大分别在3月份、9月份启动全国范围的大幅让利策略,优惠力度为8.7折和8.2折,当月销售额均创新高,为企业达成全年3733.7亿元,登上行业第一宝座提供保障。至2017年1月,企业延续营销态势,掀起全国性“返乡置业”,助力单月销售金额同比增长75%,如今“暖春新品,千亿钜惠”活动同样铺向全国,覆盖旗下500多个项目,恒大明确了收金态度,让后续3月业绩值得期待。
05
人事变动:万科再现管理层调整,丁长峰卸任万科商业掌舵人

1、从108家监测企业的人事变动情况来看,本月变动数量相比上月有所减少,较去年同期数量有所上升;今年1-2月累计变动数量较去年同期数量有所上升。
2、万科本月再现管理人员调整,印力集团董事长丁力业接替万科集团高级副总裁丁长峰,成万科商业新掌门人。去年8月,万科以130亿元收购了黑石集团旗下的商业地产企业印力集团,被视作万科进行战略转型的重要组成部分。印力集团作为专业的商业地产运营商,其董事长担任万科商业负责人,一方面有助于推进万科商业地产的发展,另一方面也有助于加快万科和印力集团的整合。
3、绿地此次对管理层进行人员调整,或与推出的项目跟投机制有关。此前,万科、碧桂园、越秀、金地等房企已实行项目跟投机制。而对于个别项目,绿地也将试行利润超额提成及亏损惩罚。实行跟投,有利于调动团队积极性,从而提升房地产项目的运营质量及效率。
06
战略动态:万达与索尼影视进行战略合作,保利旗下物业公司新三板挂牌受理

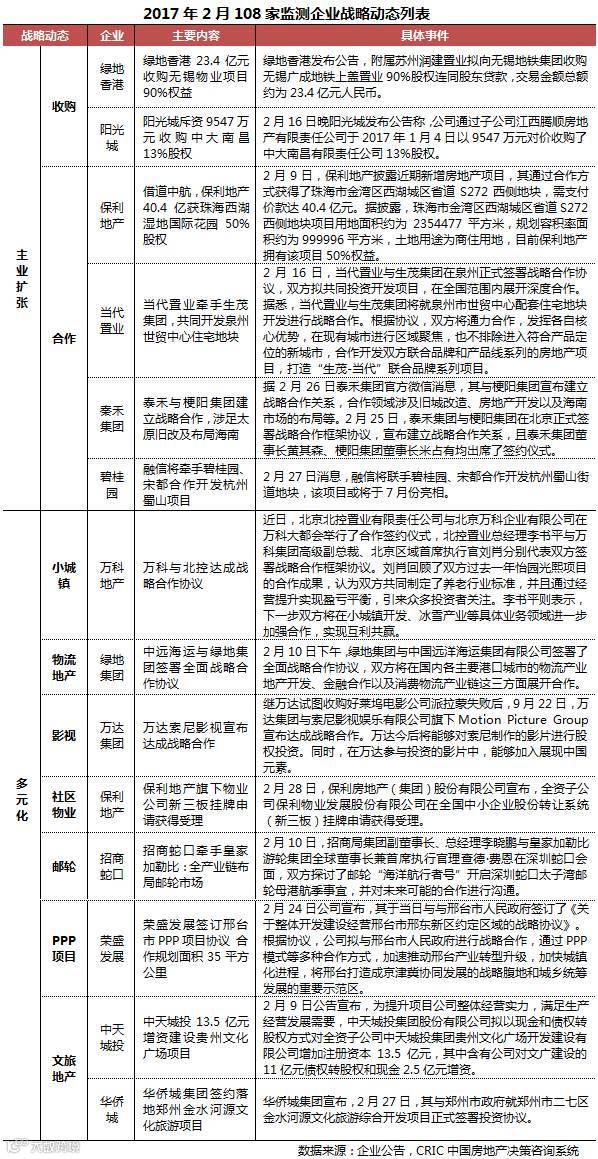
1、从本月重点企业的战略动态来看, 108家企业战略动作主要体现在主业扩张和多元化业务开展两个大方面。主业扩张主要有收购与合作。房企在主业扩张上,主要选择通过收并购和进行企业间的战略合作,来扩大业务版图。多元化业务开展主要集中在小城镇、物流地产、影视、邮轮、社区物业、PPP项目、文旅地产等方面,加强多元化布局,寻找新的利润增长点,成为房企的一大趋势。
2、万科与北控置业达成战略合作协议,继续加强多元化布局。万科此前和北控合作打造的怡园光熙长者公寓,取得了较好的效果,成为了北京标杆养老项目。此次的战略合作,主要集中于双方将在小城镇开发、冰雪产业等具体业务领域展开相关合作。此举将有助于万科向城市配套服务运营商转型,加强在住宅开发主业外的布局。
3、保利地产旗下物业公司挂牌新三板,将加快推进保利社区物业板块的发展。此前,在花样年分拆旗下物业彩生活上市后,房地产社区物业管理公司成为风口,随后,万科、碧桂园、富力都推出了分拆物业的上市计划。分拆物业公司上市,一是有助于房企获得地产开发外的利润增长点,二是物业公司通过融资平台可以独立发展,能减轻母公司资金压力。
![]()
本文摘自克而瑞研究中心出品的
《中国房企简报2017年2月刊》
识别二维码下载完整版PDF文件
相关阅读推荐:

本文版权归克而瑞研究中心所有,未经许可不得随意更改违者必究!
转载注明出处:克而瑞地产研究(cricyjzx)
克而瑞地产研究
|
|
微信号:cricyjzx 易居中国集团旗下专业研究部门 |



