重磅消息!南通人期盼已久的东南大学南通校区,迎来了实质性推进的关键信号!
日前,南通市公共资源交易网发布了南通市第一人民医院南侧地块初步设计及施工图设计招标公告(资格后审),这意味着这所总投资51亿的高校校区,正式迈入落地实施阶段。
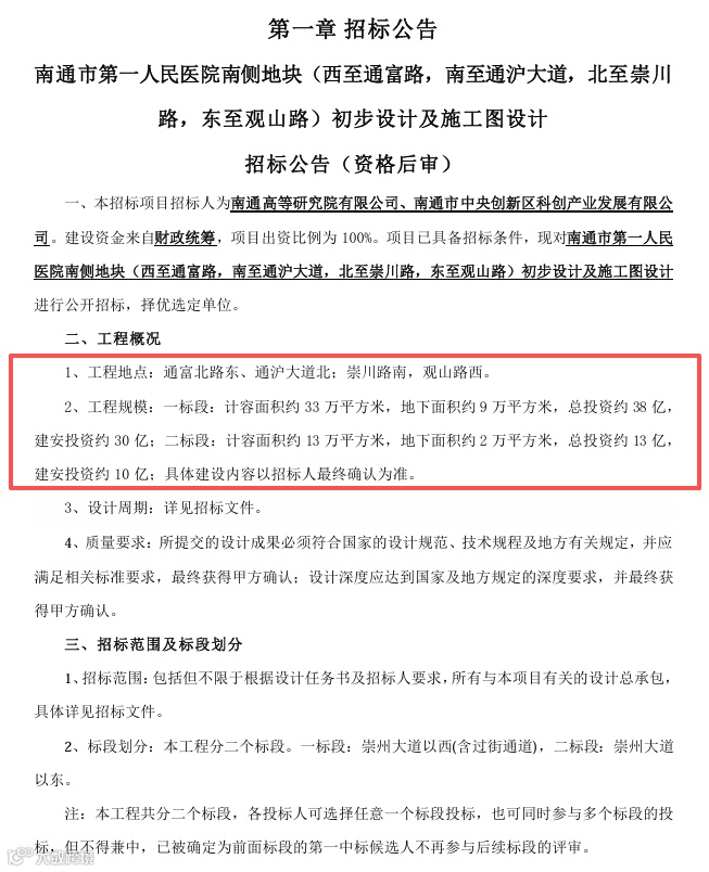
此次招标的地块位置十分明确,西至通富路、南至通沪大道、北至崇川路、东至观山路,也就是南通创新区通富北路东、通沪大道北、崇川路南、观山路西的核心区域,总占地面积达1063亩。

项目分为两个标段推进,规模相当可观:一标段计容面积约33万平方米,地下面积约9万平方米,总投资约38亿,建安投资约30亿;二标段计容面积约13万平方米,地下面积约2万平方米,总投资约13亿,建安投资约10亿,具体建设内容将以招标人最终确认为准。

回顾项目推进历程,每一步都牵动着南通人的心。
2023年12月24日,东南大学与南通市签署战略合作框架协议,开启深度校地合作;

2024年4月,项目纳入市本级政府投资社会事业及业务用房前期项目;
2024年11月,南通市教育局发布社会稳定风险评估公示,明确双方拟合作共建校区;

2025年5月,前期方案研究招标计划发布,校区计容面积约43万平方米的规划曝光;
如今设计招标公告的发布,标志着项目从规划走向实质建设,稳步推进、掷地有声。
作为中央直管、教育部直属的“985”“双一流”建设A类高校,东南大学的实力毋庸置疑。

此次共建南通校区,不仅填补了南通高端理工科教育的空白,更将聚焦国家重大战略需求和产业前沿,重点布局海洋等领域的科学研究和人才培养,推动校地融合发展提质升级。
未来,校区将以高品质办学为目标,为南通经济高质量发展注入“名校动能”,为科技强国、教育强国提供坚实的人才支撑和智力保障。
对于通州居民而言,东南大学南通校区的建设更是近在咫尺的利好。校区的落地将带动创新区乃至整个通州片区的人才集聚、产业升级,周边配套设施也将随之完善,生活品质和区域价值有望迎来显著提升。
📢 互动话题
对于东南大学南通校区的最新进展,你有哪些期待?欢迎在评论区留言分享你的看法。
📢 互动话题
小编工资已与
挂钩,一
三分钱
求!打!赏!
通州金沙又一地标商业,惨遭拍卖!
外卖商战烧到通州!
生意火爆,通州北山大饭店开始摆摊了······
通州新建奥体中心?
南通又一知名房企破产清算
通州一网红商场遭拍卖
【图解】来了!2025年通州城区学校施教区范围出炉
商务合作电话(同微信)13328097691
更多精彩内容请关注
通州皮哥视频号
“通州皮哥”
▍爆料(投稿)有奖:
如果你想曝料投诉,可以用手机记录下相关视频或照片,然后添加客服微信:13328097691 发送素材~
更多精彩内容请关注
通州皮哥视频号
“通州皮哥”
🔥 通州人的线上根据地,火速集合!🔥
关注 “我爱大通州” 的你,是否 渴望一个 真实、纯粹的通州本地交流圈?快加入我们“人在通州交流群”
↓↓↓请点阅读原文访问【通州在线手机端】免费发布供求
↓↓↓请点阅读原文访问【通州在线手机端】免费发布供求

