1月9日,江苏省发展改革委公布2026年全省重大项目名单,550个实施项目与120个储备项目涵盖重大产业、民生环保、基础设施三大领域,引发广泛关注。
期盼已久的东南大学南通校区并未出现在这份名单中,而此前项目释放的积极信号,让大家对其开工时间的猜测愈发热烈。
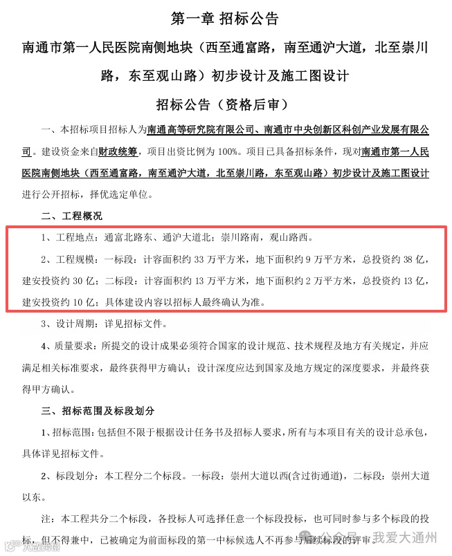
时间回溯至上个月,南通市公共资源交易网发布的一则招标公告,曾为东大南通校区的推进注入强心剂。
公告显示,南通市第一人民医院南侧地块(西至通富路,南至通沪大道,北至崇川路,东至观山路)启动初步设计及施工图设计招标,而该地块正是此前明确的东南大学南通校区选址所在地。
此次未列入2026年省重大项目名单,是否会影响项目推进节奏?
总投资51亿、占地1063亩,这座承载着南通高等教育突破梦想的校区,何时能正式破土动工?
小编工资已与
挂钩,一
三分钱
求!打!赏!
通州金沙又一地标商业,惨遭拍卖!
外卖商战烧到通州!
生意火爆,通州北山大饭店开始摆摊了······
通州新建奥体中心?
南通又一知名房企破产清算
通州一网红商场遭拍卖
【图解】来了!2025年通州城区学校施教区范围出炉
商务合作电话(同微信)13328097691
更多精彩内容请关注
通州皮哥视频号
“通州皮哥”
▍爆料(投稿)有奖:
如果你想曝料投诉,可以用手机记录下相关视频或照片,然后添加客服微信:13328097691 发送素材~
更多精彩内容请关注
通州皮哥视频号
“通州皮哥”
🔥 通州人的线上根据地,火速集合!🔥
关注 “我爱大通州” 的你,是否 渴望一个 真实、纯粹的通州本地交流圈?快加入我们“人在通州交流群”
↓↓↓请点阅读原文访问【通州在线手机端】免费发布供求
↓↓↓请点阅读原文访问【通州在线手机端】免费发布供求

