作为企业的无形资产,品牌是企业价值理念的体现,也是企业长期生存发展的重要依托,长租公寓行业的品牌建设亟不可待。
首先, 经历各方争相入局的行业热潮,现长租公寓市场已趋向理性阶段,需要品牌溢价与良性引导;其次,长租公寓企业正在针对全市场多产品线发展,触及消费端口,需要品牌先行;最后,强有力品牌的出现也有利于反哺公寓整体行业的发展。
依例,克而瑞通过监测公寓企业,推出月度长租公寓品牌传播力榜单,考量长租公寓企业的品牌输出力和影响力,为业内交流与发展提供一定参考。
长租公寓品牌传播力榜主要是从官媒运营、品牌推广、曝光度、搜索指数及舆情监测等内外五个维度进行月度品牌监测,按照权益比重计算分数,进行排名。

官媒运营:此指标由传播矩阵、推送频次及运营效果三类构成。传播矩阵是通过公寓运营商在官网建设、微信运营、今日头条、抖音账号等媒体平台的建设情况,推送频次是各类传播矩阵下的主动发声量,运营效果是的粉丝及用户对账号内容的反馈,例如转赞评、粉丝变化量等,三者均反映了公寓运营商对于官媒运营的完整度、联合性、积极性。
品牌推广:此指标通过公寓运营商对公寓项目的广告投放数量及质量进行评判,反映的是公寓的品牌影响力。目前,公寓运营商的广告投放是项目推广和品牌宣传的重要手段之一。
曝光度:此指标通过在专业机构、第三方微信公众号的当月曝光度进行评分,反映了外界对于企业品牌的认知度。
搜索指数:此指标通过在主流搜索引擎(百度指数、搜狗指数、微信指数、新榜指数等)的关键词搜索频次及公寓官方网页的月度浏览量( PV -页面访问量、UV -独立访客量等),反映了公众对公寓运营商品牌的主动关注量。
舆情监测:此指标是根据外界媒体在各大新闻网站的正负向评价进行加减分,加分项例如获奖、战略发布或品牌升级等重大正面事件,行业负面事件为减分项。
计算公式



营销力度升级,热点频发,品牌声量高于上月
六月毕业季「抢人大战」激战正酣,各家品牌还紧跟「 618 」购物节热点,相继推出了一系列租房优惠活动,营销力度升级,同时本月节日与热点众多,整体品牌声量高于上月。
毕业季营销方面,蛋壳公寓「椋鸟计划」、自如「海燕计划」、龙湖冠寓「 Goyoo STAR 」主题活动、万科泊寓「港湾计划」、美丽屋「筑梦计划」等,都联合产业链上下多家知名品牌,为毕业生提供全渠道租房优惠。同时,配合「 618 」购物节,自如旗下家居生活商城「自如优品」推出「好生活进化论」特别企划,分发各类优惠券,并开展砍价、秒杀、满减等活动;旭辉柚米寓年中大促,分发租房大礼包;V 领地「 618 」期间赠送一定租客价值数千元的旅游卡,且包含多条线路选择。
节日及热点方面,本月涵盖儿童节、端午节和父亲节等节日,同时高考、毕业典礼、上海国际电影节、热门综艺、垃圾分类等热点都可引发大众讨论,以此开展互动引发话题性。碧桂园碧家端午节发起「甜咸粽子大作战」,邀请所有租客共同参与包粽活动;优客逸家开展「不就是毕个业,四年旧时光展」活动,吸引众多讨论和留言;朗诗寓结合上海电影节,在其首家服务式高端公寓雅诗阁内展开「周三影夜」活动。
另外,第四届房地产租赁领袖峰会于本月召开,进一步奖章标杆企业,推动行业交流,促进了中国整体租赁住房市场的发展与完善。

分散式公寓品牌声量高于集中式,品宣方式各有千秋
从全榜单来看,分散式公寓品牌声量整体略高于集中式公寓。分散式公寓由于房源分散,城市机构侧重公寓运营,其品牌宣传由总部直接管理,执行效率与频次较高;而对于集中式公寓来说,总部管理整体品牌策略的同时,单个城市与项目也会策划相应活动,但自主权和自由度有所限制,且进入城市的数量及产品线的丰富程度也会影响到品牌的实际发声量。
分散式公寓品宣覆盖面广,执行高效;集中式公寓可多层次发力,精准宣传。两者依托不同的公寓特性,品牌推广方面也各有千秋。

蛋壳公寓、自如和龙湖冠寓继续位列 Top 3
从具体公寓企业来看,五、六月品牌传播力榜 Top 3 一致为蛋壳公寓,自如和龙湖冠寓,三家公寓的品牌发声量稳居第一梯队。蛋壳公寓在活动宣传和行业推广方面一向表现优秀,并积极与政府、高校、产业链品牌等展开合作;自如为目前中国规模最大的公寓运营商,继 2018 年初 40 亿人民币 A 轮融资后,近期即将完成 B 轮融资,资本看好也为其品牌宣传带来相应流量;龙湖冠寓作为龙湖集团四大战略主航道业务之一,位列品牌传播力榜中的房企公寓第一名,上月刚刚完成了「 Goyoo 」的全新青年公寓品牌升级。

媒体曝光
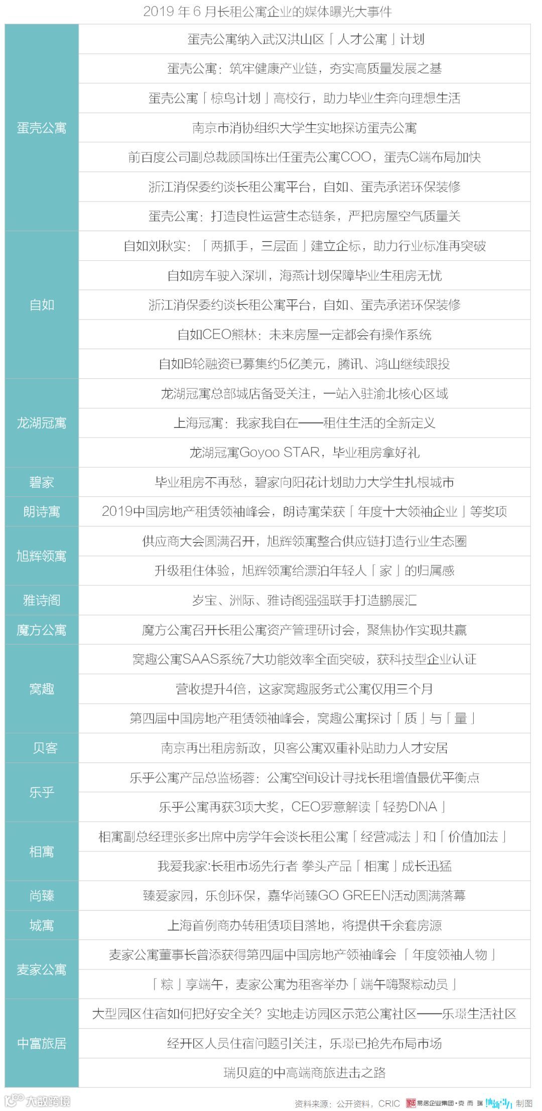
媒体曝光是提升公寓品牌力量的重要渠道之一,以下为本月各长租公寓企业的媒体曝光大事件:

来源:CRIC排行榜
往期精彩回顾


