

文 | 克而瑞地新引力
八月份房企中期业绩披露,发声量增强,万科泊寓、龙湖冠寓规模稳步增长,国企、央企背景公寓品牌着力高质量发展,部分企业未提及公寓业务,榜单前三名首次出现变化;多家房企、国企首发租赁住宅项目入市,新兴力量促进租赁市场发展;营销热点多围绕七夕节日、时下热点和自身动态。
长租公寓品牌传播力榜主要是从官媒运营、品牌推广、曝光度、搜索指数及舆情监测等内外五个维度进行月度品牌监测,按照权益比重计算分数,进行排名。

官媒运营:此指标由传播矩阵、推送频次及运营效果三类构成。传播矩阵是通过公寓运营商在官网建设、微信运营、今日头条、抖音账号等媒体平台的建设情况,推送频次是各类传播矩阵下的主动发声量,运营效果是的粉丝及用户对账号内容的反馈,例如转赞评、粉丝变化量等,三者均反映了公寓运营商对于官媒运营的完整度、联合性、积极性。
品牌推广:此指标通过公寓运营商对公寓项目的广告投放数量及质量进行评判,反映的是公寓的品牌影响力。目前,公寓运营商的广告投放是项目推广和品牌宣传的重要手段之一。
曝光度:此指标通过在专业机构、第三方微信公众号的当月曝光度进行评分,反映了外界对于企业品牌的认知度。
搜索指数:此指标通过在主流搜索引擎(百度指数、搜狗指数、微信指数、新榜指数等)的关键词搜索频次及公寓官方网页的月度浏览量( PV -页面访问量、UV -独立访客量等),反映了公众对公寓运营商品牌的主动关注量。
舆情监测:此指标是根据外界媒体在各大新闻网站的正负向评价进行加减分,加分项例如获奖、战略发布或品牌升级等重大正面事件,行业负面事件为减分项。
计算公式

半年报披露公寓布局,榜单前三首次变动
八月份各上市房企披露半年报,并召开中期业绩报告会,就长租公寓战略布局及运营状况等向外界释放信息,品牌发声量提高,万科泊寓、龙湖冠寓超越蛋壳公寓位居本次品牌榜单第一、第二名,榜单前三首次变动。
对于将长租公寓业务定为主航道的头部企业来说,公寓规模稳步增长,未来或可实现盈利。
以万科泊寓为例,其发展目标是提升已获取项目的开业效率与经营质量,提升品牌影响力。目前万科租赁住宅业务覆盖 35 个主要城市,累计开业 8.2 万间,成熟期项目(开业半年及以上)的平均出租率为 91% 。
而龙湖冠寓累计开业房间超 6 万间,上半年租金收入同比增长 207% 达到 4.26 亿元,接下来将持续有计划投入,维持全年开业 8 万间、全年收入 10 亿元的目标不变,预计明年将实现微利,后年开始毛利率将达到 12% 左右。
类似华润有巢、招商公寓的国企/央企背景公寓品牌相较民企入市时间较晚,对于公寓业务更为谨慎,以保证项目质量为主要目标,2019 年末华润有巢房间量将达 4 万间,招商公寓项目来源则以轻资产租入改造、存量商办改造为主。
另外,碧桂园、旭辉、中海、金地、远洋、佳兆业、合景泰富等多家房企在半年报中并未提及公寓业务。
部分企业虽未提及具体业务情况,但在城市进入和项目落地方面节奏稳健。此外,行业整体盈利状况不佳已成为普遍共识,加上公寓经营难度大,部分企业的实际落地情况与预期相差较大。
八月多家房企、国企发布长租公寓品牌,均有首发项目开工或入市,在品牌发声的同时,为租赁住房市场注入新兴力量。
房企方面,八月初宝龙地产旗下首个宝龙公寓项目——「宝龙公寓|舍」,在上海青浦正式开业,意味着又一家 TOP50 房企进驻长租公寓行业。
早在今年 4 月,宝龙地产全资附属公司上海宝龙实业公开发行住房租赁专项公司债券,已以 7.2% 的票面利率,融得资金 3 亿元,为其公寓业务储备弹药。
国企方面,上海城投推出租赁住宅品牌——城投宽庭,其 4000 余套租赁住宅集中开工建设,并将于今年年内向市场推出首批近 900 套房源;中国宝武首个租赁住房项目宝地友间·月浦炮库在上海开工,提供适合全年龄段的租赁住房房源 800 间。
「租购并举」已成为建立房地产长效机制的必然选择,多个城市也在「十三五」期间公开了租赁供给规划,接下来将是验收成果的关键时间节点。
国企可发挥土地、资金优势,在供应大批量租赁房源、改善民生的同时,推动租赁住房市场的健康发展。

八月节日较少,但七夕情人节受到广大年轻人关注,各家公寓品牌也围绕七夕展开了一系列营销及宣传活动。
万科泊寓在各城市展开了七夕秒杀促销、抽奖、爱情故事分享等活动;优客逸家推出「为爱发言」七夕送礼活动;雅诗阁南通店及无锡店联合举办「雅星会七夕之旅双城派对」。
龙湖冠寓八月适逢公寓品牌三周年,加强租客互动和品牌宣传的同时,发布了《 2019 城市新青年生活形态白皮书》;蛋壳公寓结合热门综艺《中餐厅》,利用「明语」展开租房促销,且推出八月粉丝会员日抽奖活动。

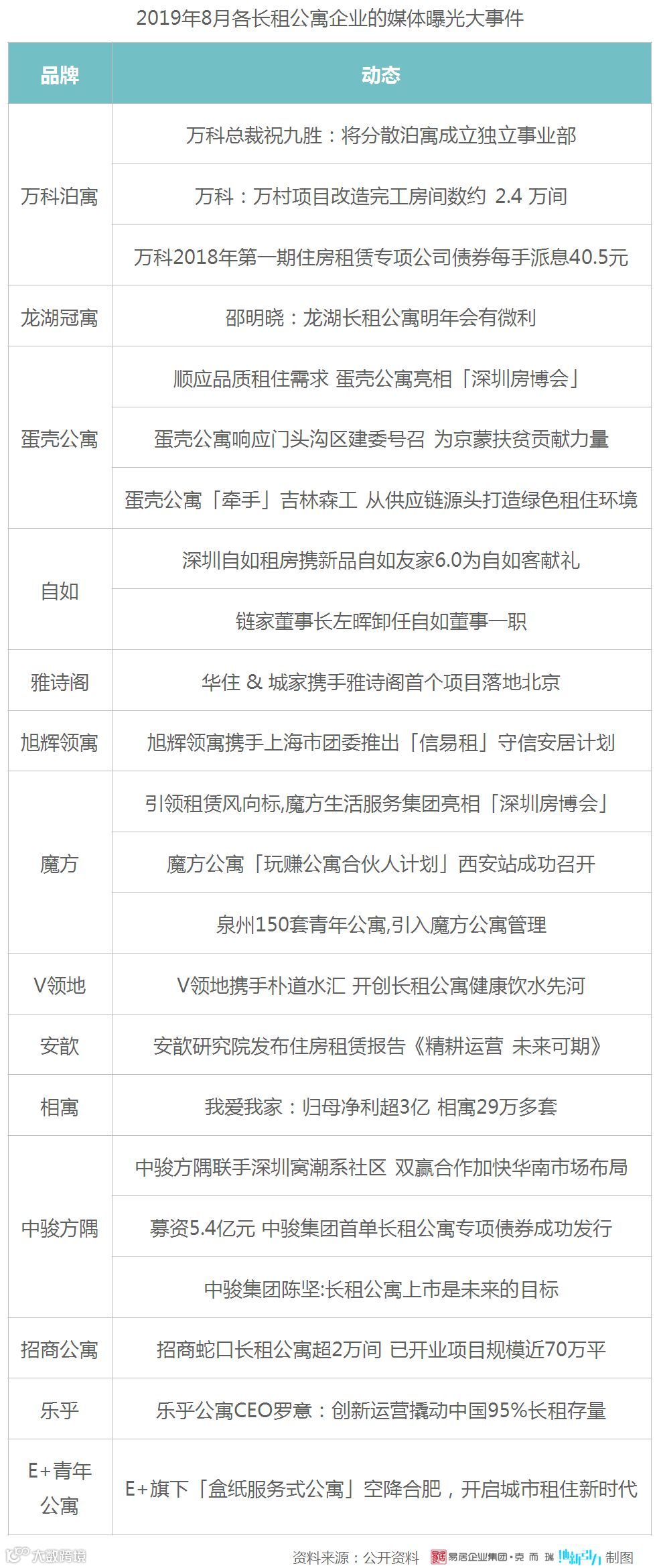
媒体曝光是提升公寓品牌力量的重要渠道之一,以下为本月各长租公寓企业的媒体曝光大事件:


「公寓星球」是克而瑞地新引力孵化的创研平台,关注长租公寓全产业链条创新与研究,致力于打造公寓行业首个第三方全融平台。
