
本次BIM项目主体为杨家岭大桥,位于新建铁路蒙西至华中地区铁路煤运通道三门峡至荆门段,主要跨越在建的三浙高速公路。大桥分为左线和右线,其中左线大桥(DK787+080.19~DK787+362.4)与右线大桥(DK787+080.19~DK787+499.75)并行,在DK787+362.40处与左线大桥合并为四线桥,共用三门峡台和5号墩。杨家岭左线大桥孔跨布置为:1-20m简支T梁(单线+单线)+(60+100+60)m连续梁(双线)+1-32m简支T梁(单线+单线)+4-32m简支T梁(单线+双线+单线),桥梁中心里程:DK787+290.220,桥全长:L=419.560m;杨家岭右线大桥孔跨布置为:(60+100+60)m连续梁(双线)+1-32m简支T梁(单线+单线)+1-20m简支T梁(单线+双线+单线),桥梁中心里程:DK787+224.795,桥全长L=282.210m。
本次BIM项目旨在提高工程设计图纸质量、减少工程洽商和设计变更、节约施工成本,将为本工程搭建及整合各专业施工深化BIM模型,协助将竣工BIM模型移交给甲方或甲方指定的部门,方便模型的维护管理。本次BIM技术支持分为建模、管理和平台搭建三部分,具体内容包括:
1)使用点云技术生成施工现场三维模型;
2)采用参数驱动方式建立连续箱梁及钢束三维模型;
3)根据图纸建立钢筋以及施工支架及挂篮三维模型;
4)从建立的模型中导出材料工程量以及施工模拟;
5)通过Projectwise服务器进行协同工作。
施工现场的信息复杂多样,二维模式下无法同时表现地形、地貌、空间相对关系等信息,有一定的局限性。Context Capture是Bentley旗下一款强大的实景建模软件,可将一组对静态建模主体从不同的角度拍摄的数码照片作为输入数据源,通过快速三维场景运算,生成基于真实影像位纹理的高分辨率实景真三维模型。本项目中以无人机航拍照片为素材,分不同施工阶段对施工区域内场地进行实景建模。
图1 杨家岭大桥现场三维地形
根据不同的需求,还可以设置各种额外辅助数据:传感器属性(焦距,传感器尺寸,主点,镜头失真),照片的位置参数(如GPS),照片姿态参数(例如,INS),控制点,等等。无需人工干预,Context Capture 在几分钟/或数小时的计算时间内,根据输入的数据的大小,能输出高分辨率的带有真实纹理的三角网格模型。所输出的三维格网模型能够准确、精细地复原出建模主体的真实色泽、几何形态及细节构成。


图2 杨家岭大桥三角网及点云地形
获取的三维模型,可以切换成点云数据、三角网格数据,进入到Bentley Descartes软件进行点云数据处理,也可以直接导入到Bentley土木专业软件Powercivil、建筑BIM专业软件AECOsim做实体建模、出图等工作。可以实现对模型的分析,虚拟建造,模拟移动路径等等诸多应用功能。

图3 实景模型精度与图纸对比
通过实景建模解决方案,获取实景模型,基于该模型的数据,可以做三维编辑、修改,测量体积、面积、长度(本次精度为厘米级)。在测绘阶段获取准确信息,在设计阶段及时将概念实际化,在施工阶段获取施工现场最新的信息。借助三维实景模型还可以对施工场地进行布置规划,优化材料储存和运输路径。

图4 在实景模型中进行场地布置
PowerCivil 是一款面向道路、铁路、桥隧、场地、雨水道等基础设施设计的专业软件,也是土木行业的BIM平台(内嵌MicroStation, 可集成其他专业产品设计的模型),可为土木工程和交通运输基础设施项目的整个生命周期提供支持。智能数字地形建模(DTM)将道路中心线、路面边缘或沟渠等要素合并到表面模型中。这些要素还可以是分布不均匀的点或断裂线(表示在线性段中彼此连接的要素)的随机要素,如山脊、路面边缘以及路缘中的要素。也可以是表示建筑、湖泊等对象的内部空隙或孔洞。此外,三维模型中还可以研究其他地形要素,其中包括公共设施(地上和地下设施)、建筑物、地基或采集的任何地形数据。

图5 PowerCivil界面
本次项目中运用PowerCivil导入Context Capture生成的三维地形文件,在此基础绘制完整坐标几何和高级路线设计,以及精确的平面线和纵断面。高程纵断面同时也会显示表面信息,以及显示平面线关联的纵断面。此外,还可以根据设定的廊道或者标高,计算填方和挖方工程量,因为本项目为桥梁工程,此项功能使用较少,下图为功能示意。

图6 根据设置的标高计算填挖土石方量
通过智能通道建模工具,来实现三维道路的上下文智能设计。建模功能和参数化设计工具以平面图、横断面图、纵断面图和超高视图方式动态查看设计并且获得即时反馈。通过直接对参数化图形组件进行操控或在上下文相关对话框中精确输入相应数值,实现对横截面进行修改。

图7 编辑路廊模板
桥梁大师是国内基于CAD平台自主开发的二维桥梁制图软件,2009年被Bentley收入旗下,与BIM平台整合,将桥梁大师功能延伸了到了三维领域,也增强了Bentley平台桥梁部分的建模能力。桥梁大师采用二维参数驱动的方式建立桥梁各个建模标准图,通过设置桥梁的路线信息、中心桩号、跨径等信息套用标准图生成桥梁模型,同时可以设计构造、钢束、下部结构生成对应的详图。桥梁大师中生成的设计模型可以输出到Power Bridge Master中,实现在Microstation中三维桥梁的创建,将桥梁设计信息同步转换到DGN模型中,用于数字化移交设计项目。本项目首先在桥梁大师中输入杨家岭大桥左线与右线的设计信息,生成二维桥梁模型。

图8 桥梁大师界面
PBR可从桥梁大师导入二维桥梁模型,包括箱梁、下部结构、钢束、齿板、锥坡、桥面铺装、护栏、伸缩缝,并自动生成三维模型。在方案设计阶段,可直接基于模板建立预制梁桥(空心板、T梁、小箱梁),不用从桥梁大师导入。目前下部结构支持柱式台、柱式墩、花瓶墩、Y形墩等多种墩台类型,并支持用户自定义下部结构模板。

图9 杨家岭大桥左线连续梁模型
凭借Bentley平台的文件统一性,可以将三维桥梁模型与实景模型整合,用来查看桥梁和既有结构之间的空间相对位置关系,提前发现隐患。

图10 桥梁BIM模型与实景模型结合
Prostructure基于Bentley强大的三维平台Microsation,不仅能够处理钢筋混凝土结构中各种各样异形结构的建模与布筋,同时,基于统一的数据格式,又能够确保深化的信息模型在全生命周期不同阶段的信息交换。
由于桥梁大师中定义的普通钢筋暂时还不支持导入PBR中,因此本项目中采用Prostructure创建箱梁普通钢筋,同时Prosteel中具有丰富的型钢界面库和灵活的建模方式,可用来建立施工设施模型,如挂篮、0号块托架、满堂支架等。

图11 钢筋及施工设施模型
常规构件可以通过自动拾取构件的截面参数和形状,并且可以通过不同的形状自动选择钢筋的初步布置方式。

图12 腹板及翼缘钢筋
异形构件主要是解决主筋和箍筋,不管布置主筋还是箍筋,对于异形体都可以批量的布置,不需要一根一根的去布置;钢筋的方向,可根据构件提取的导向线来控制。并且可以通过不同的钢筋显示模式控制钢筋:支持线框模式、渲染模式以及剖面显示。

图13 箱梁截面钢筋与钢束
在创建BIM模型的过程中,对各个专业的相应构件输入需要的工程属性,这些属性在需要的时候能够被计算机自动抽取,分门别类地进行相应统计和报表归类。

图14 BridgeMaster Modeler工程量统计
通过Prostructure创建的普通钢筋模型也可以通过自动统计功能获得钢筋材料总量,并可以选择钢筋表模板导出报表。

图15 钢筋工程量统计
Bentley Navigator是用于审阅和施工模拟的软件,能够直接(原始数据格式)或间接(XML 等开放数据格式)数据导入项目进度计划数据,支持Microsoft Project,可将施工计划与构件模型关联进行模拟并为其制作动画,分析进度计划的合理性。

图16 Navigator中导入时间进度
通过BIM技术生成的三维模型包含完整的几何信息和材质信息,还可以导入到专业的动画制作软件诸如MAYA、3DS MAX中进行更丰富的渲染和动画制作。



图17 通过BIM模型制作施工动画
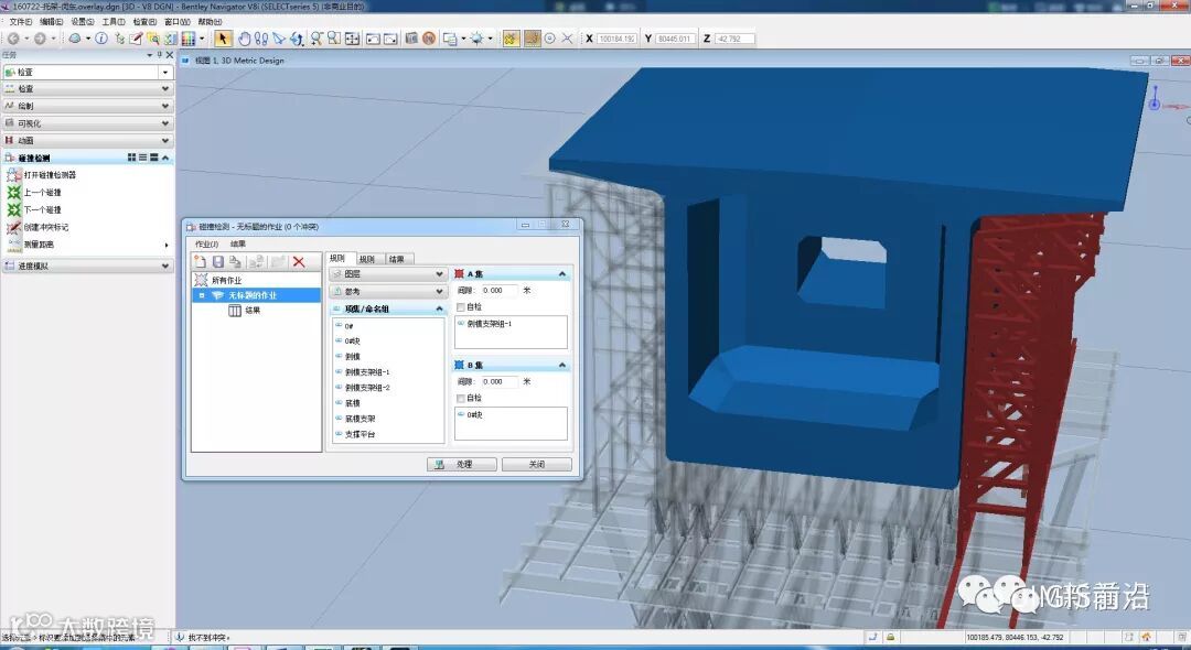
借助ProjectWise Navigator V8i,项目还可以通过吊装模拟事先模拟大型设备吊装方案,在3D虚拟环境下检查项目设计和施工能力。用户还可对施工计划进行模拟并为其制作动画,并通过动态碰撞分析模块检测物体运动过程中可能潜在的碰撞。

图18 碰撞检测界面
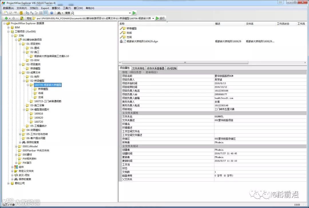
通过Projectwise平台,搭建项目目录,并且对于分处于异地办公的项目人员使用各自不同的设置。项目人员可以通过标准配置设置创建并访问项目文档,同时通过Projectwise命名向导按预设标准自动生成文件。保证用户中在一个在线工作区办公,因而可提供一致的标题栏、属性和元数据供应商和客户提取。本项目在现场部署了Projectwise分布服务器,可以缓存访问过的文件,提高下次访问速度。

图19 Projectwise云平台工作目录
Projectwise可作为协作团队所有项目信息共享的可靠来源,在云环境中,不会存在谁控制主文件、谁更新它和谁有最新版本的问题。项目人员可拥有基于角色的访问权限,同时审查人员可以轻松地下载或对文档进行批注,因而加快了管理环境中的工作流处理速度。
基于Projectwise服务器的搭建,本次项目中主要实现了以下技术点的运用:1)文件版本控制;2)多用户协调操作文档;3)误删找回;4)连接设计与施工;5)多角色人员权限管理;6)提资、审图、发布。
BIM技术的可视化、协调性、模拟性、优化性和可出图性等特点,也可以与施工管理有机的结合,解决了许多施工中的难点问题,提高工作效率,为建设方创造了更多的价值。
文章转载于BIM看点
- END -
DJI M600pro倾斜摄影1:500快速地形图测绘方法研究(Smart3D+EPS)


