关注我们
关注并标星CRIC排行榜
每月获取众多城市新房销售排行榜
2019年前三季度,在“房住不炒”政策主基调下,行业整体规模增速显著放缓;本次为各位榜友更新带来40城新房销售排行榜,你关心的城市都在这里!

(为方便您的阅读,以上为城市阅读顺序)
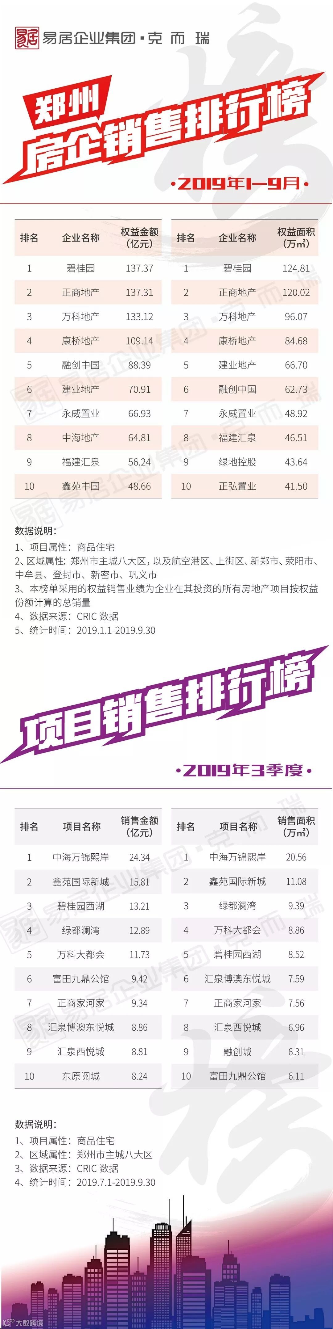
2019年9月榜单正式来袭
发布时间:2019.9.30
融创自开年至今便雄心昭昭,奋力拼搏,每季度均以60亿左右的增长额稳坐龙头交椅。
向下滚动查看全部内容
发布时间:2019.9.30
从企业表现来看,龙头房企中万科地产、华侨城、华润置地仍稳居三季度销售金额前排位置。
向下滚动查看全部内容
发布时间:2019.9.30
流量榜单显示,龙头房企规模优势进一步扩大,行业集中度持续提升,有四家房企销售金额均在120亿元以上,且呈强者恒强之势。
向下滚动查看全部内容
发布时间:2019.9.30
从2019年前三季度房企集中度来看,规模型房企市场地位愈发稳固,占据重庆市场半壁江山。
向下滚动查看全部内容
发布时间:2019.10.1
在流量金额排行榜中,招商蛇口以138.53亿元的流量销售金额拔得头筹。
向下滚动查看全部内容
发布时间:2019.10.12
无论从销售面积还是销售金额来看,万科、融创、金辉都稳稳的占据前排的位置。万科的领头羊位置非常明显。
向下滚动查看全部内容
发布时间:2019.10.14
3季度全市金额榜入榜门槛约6.1亿;区域分布上以生态城楼盘最为突出;房企表现方面,融创旗下项目呈多盘联动之势。
向下滚动查看全部内容
发布时间:2019.10.8
楼市进入下半场,头部企业房企规模不断扩大,集中度进一步提升,很难出现排位较大的交替情况。
向下滚动查看全部内容
发布时间:2019.10.12
2019年已经度过三个季度,房地产市场整体表现相对平稳,各家房企也是在规模与利润中相对权衡。
向下滚动查看全部内容
发布时间:2019.9.30
融创中国再次登顶2019年第三季度青岛房企销售金额榜,实现销售业绩158.85亿元,高于去年同期。
向下滚动查看全部内容
发布时间:2019.10.8
万科地产以销售金额190.81亿元,销售面积80.61万㎡领跑双榜,远高于第二位。
向下滚动查看全部内容
发布时间:2019.10.10
新格局、新形势之下,销量排名中房企位置略有变动,各大房企势头依旧强劲。
向下滚动查看全部内容
发布时间:2019.10.2
此次榜单中本土国企位列前茅,主导市场成交。无论是从操盘方、权益方、还是全口径角度,金额榜前排位置均被建发、国贸、特房三家本土国企瓜分。
向下滚动查看全部内容
发布时间:2019.10.10
据克而瑞数据统计,碧桂园以129.11亿元的权益销售金额领跑榜单;为抢收楼市,单月拿下21亿销售金额。
向下滚动查看全部内容
发布时间:2019.10.1
本次融信继续发挥其主战场的优势,其爆盘双杭城为其贡献了超30亿的可观货值。
向下滚动查看全部内容
发布时间:2019.10.14
在1-9月的企业销售金额和面积排行榜上,融创、中海、万科依旧是前排位置。
向下滚动查看全部内容
发布时间:2019.10.11
2019年1~9月,万科企业股份有限公司以累计约85.67亿元的流量总销金额,再度登临长春楼市销售榜。
向下滚动查看全部内容
发布时间:2019.10.8
从权益榜来看:新城成交金额高达134.49亿,比二、三、四名总和还要高13.25亿,可谓遥遥领先。
向下滚动查看全部内容
发布时间:2019.10.9
纵观南宁房企的“排位赛”,无论是权益榜还是流量榜,3强房企成员和排名基本稳定,形成“铁三角”态势。
向下滚动查看全部内容
发布时间:2019.10.8
本地房企华发股份以19盘贡献流量销售金额145.04亿元、销售面积58.47万㎡领跑1-9月房企流量销售双榜。
向下滚动查看全部内容
发布时间:2019.10.7
纵观常熟榜单,澜山悦庭成交金额20.05亿夺得金额榜头魁。
向下滚动查看全部内容
发布时间:2019.10.7
纵观昆山榜单,格蒂名门以25.63亿的销售成绩领跑榜单。
向下滚动查看全部内容
发布时间:2019.10.7
纵观张家港榜单,世茂九溪墅以23.97亿、14.77万方的销售成绩,持续领跑金额榜、面积榜。
向下滚动查看全部内容
发布时间:2019.10.9
龙头房企如万科、中南依然继续保持稳健高质量发展,市场份额稳中有升,作为规模房企竞争优势进一步深化。
向下滚动查看全部内容
发布时间:2019.9.30
在烟台房企成交金额榜中,万科地产以30.78亿领跑榜单,烟台龙湖以23.41亿紧随其后。
向下滚动查看全部内容
发布时间:2019.9.30
宁波流量榜中,万科以150.7亿元的操盘金额荣膺榜首。
向下滚动查看全部内容
发布时间:2019.10.7
2019年1-9月房企流量销售金额榜和销售面积榜前列位置依次为碧桂园、龙光集团、星河地产。
向下滚动查看全部内容
发布时间:2019.10.10
从房企表现来看,房企业绩持续攀升,市场集中度大幅下滑,10家房企销售额已超25亿。
向下滚动查看全部内容
发布时间:2019.10.9
1-9月徐州上榜房企权益市场占有率达到49%,市场份额接近五成,较1-8月环比上升两个百分点,市场集中度趋高。
向下滚动查看全部内容
发布时间:2019.10.11
盐城市房企成交金额中,品牌房企占据8席,依旧为主力,榜单首位被万科地产获得,以3.35亿元的绝对优势领衔。
向下滚动查看全部内容
发布时间:2019.10.11
新城控股凭借新城吾悦广场、新城悦隽等多个项目以近3.2亿登顶榜首。
向下滚动查看全部内容
发布时间:2019.10.11
9月上榜房企销售金额总金额为21.04亿元,比8月上涨较为明显,榜单门槛也由0.58亿元提升至1.16亿元。
向下滚动查看全部内容
发布时间:2019.10.1
从房企来看,品牌与营销的较量不曾缺席,三季度多个全新盘入市参与到市场份额的瓜分。
向下滚动查看全部内容
发布时间:2019.10.1
从泉州市区前3季度的操盘榜销售金额和面积来看,房企业绩差距缩小,房企规模增速放缓趋势渐显。
向下滚动查看全部内容
发布时间:2019.10.3
与上半年榜单相比,前三季度企业操盘榜上榜企业基本未变,世茂依然稳居榜首,但优势值明显缩小。
向下滚动查看全部内容
发布时间:2019.10.9
三季度福清销售排行榜出炉,从上榜房企的业绩来看,强者恒强局面现象显现。
向下滚动查看全部内容
发布时间:2019.10.9
与年中相比,本土房企的市场份额也再次发生变化,前五强中,外来房企占三席。
向下滚动查看全部内容
发布时间:2019.10.9
今年三季度,莆田整体市场稳中有升,成交量环比有明显增长。
向下滚动查看全部内容
发布时间:2019.10.11
前排房企从2017年底开始,变成万科、碧桂园、俊发之间的角逐,俊发得益于昆明充足的可售和本土的品牌价值深入,持续稳坐龙头交椅。
向下滚动查看全部内容
发布时间:2019.10.11
前三季度各房企集中发力拼业绩,但整体市场表现趋于理性。头部房企梯队持续往年齐头并进势头,呈现格局分化。
向下滚动查看全部内容
更多城市,敬请期待

●2019年新房销售排行榜
1月 | 2月 |1季度 | 4月 | 5月 | 半年度| 7月| 8月
●2018年新房销售排行榜
4月 |5月 | 半年度 | 7月 | 8月 | 3季度 | 10月 | 11月 | 年度
ABOUT CRIC排行榜
关注我们 第一时间get最新榜单
多城市/新房/房企/项目/排行榜










































