
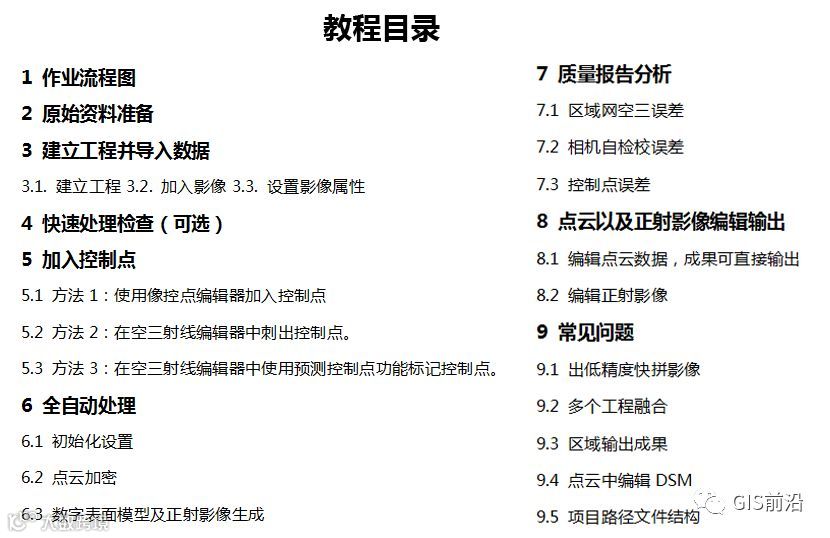
Pix4Dmapper简易作业手册(航测版)
非常详细完整的操作流程
文档共23页,需要你的耐心学习
文章末有下载链接











































—文章转自网络
本文仅限行业学习交流之用,版权、著作权归原载平台及作者所有,如有侵权,请联系删除。
关注公众号
在公众号对话框发送数字
010
即可获取此文云盘下载链接
- END -
PhotoScan空三结合CC使用,彻底解决Smart3D处理影像空三出错问题

▼更多干货不容错过
GIS前沿
Pix4Dmapper简易作业手册(航测版)
非常详细完整的操作流程
文档共23页,需要你的耐心学习
文章末有下载链接











































—文章转自网络
本文仅限行业学习交流之用,版权、著作权归原载平台及作者所有,如有侵权,请联系删除。
关注公众号
在公众号对话框发送数字
010
即可获取此文云盘下载链接
- END -
PhotoScan空三结合CC使用,彻底解决Smart3D处理影像空三出错问题

▼更多干货不容错过