




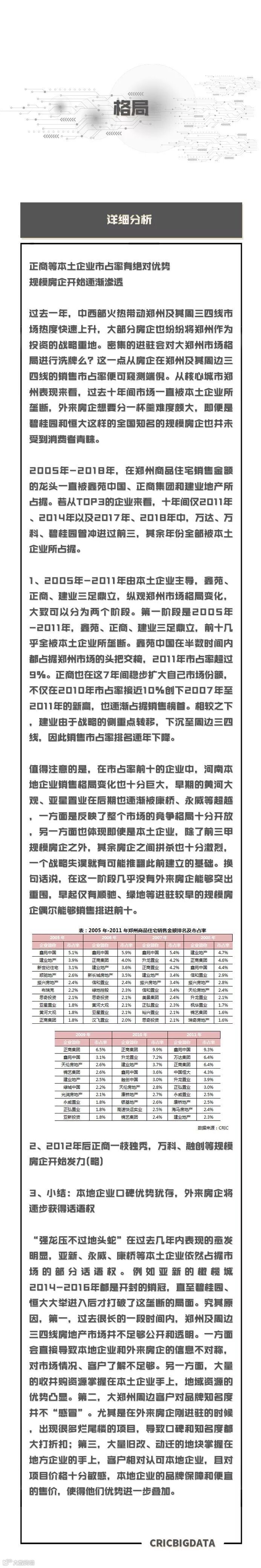
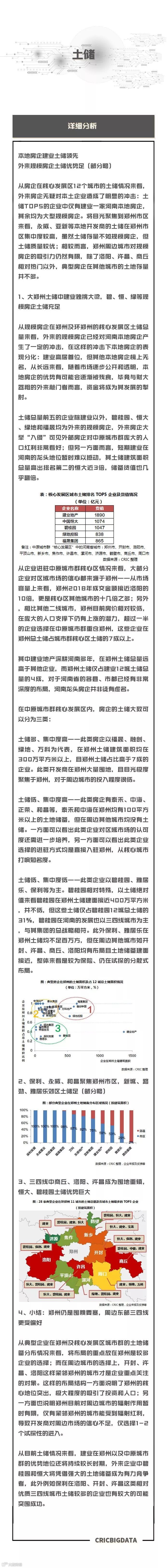
易居企业集团(2048.HK),中国创新的、基于大数据的房地产交易服务商。旗下含克而瑞、易居营销、易居房友等特色业务,全面覆盖从大数据应用服务、新房营销代理到房地产经纪服务平台,实现了房产交易服务链全覆盖,服务绝大部分的百强企业。
克而瑞,成立于2006年,行业领先的中国房地产大数据应用服务商,现信息覆盖387个城市。依托强大的专业研究力量和咨询顾问团队,克而瑞服务于TOP100强中90%的房地产企业,并为政府、企业和购房者提供房地产线上线下信息服务的全面解决方案。
经过十余年淬炼,克而瑞从行业数据到客户数据,实现了房地产大数据闭环。依托大数据和大研究两大核心平台,克而瑞的服务业务覆盖一手住宅、二手租赁、资产管理、建筑建材、证券研究、物业管理研究等。创新研发产品CRIC系统、投资决策系统、数据营销系统、场景化大屏、CAIC中国房地产资管信息服务平台等,为大量房企提供了决策依据。

