
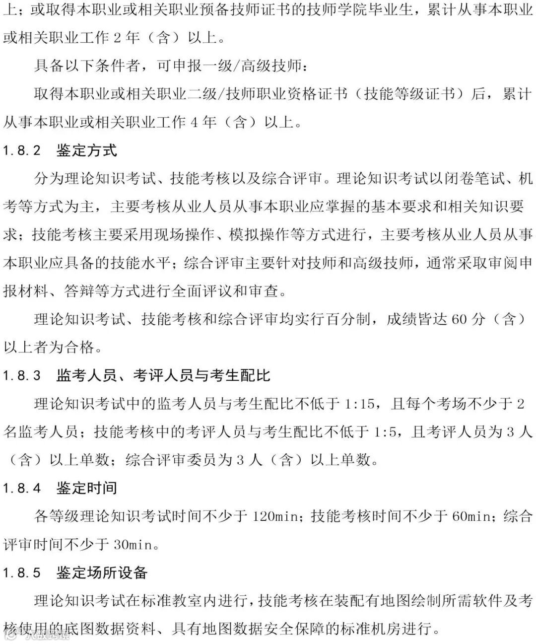
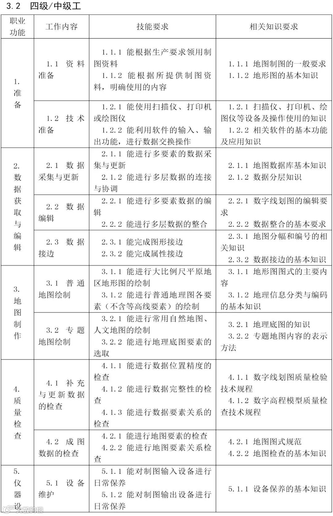
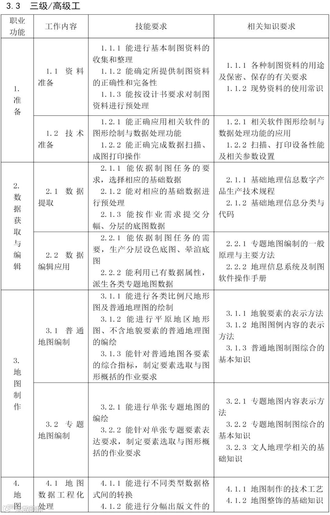
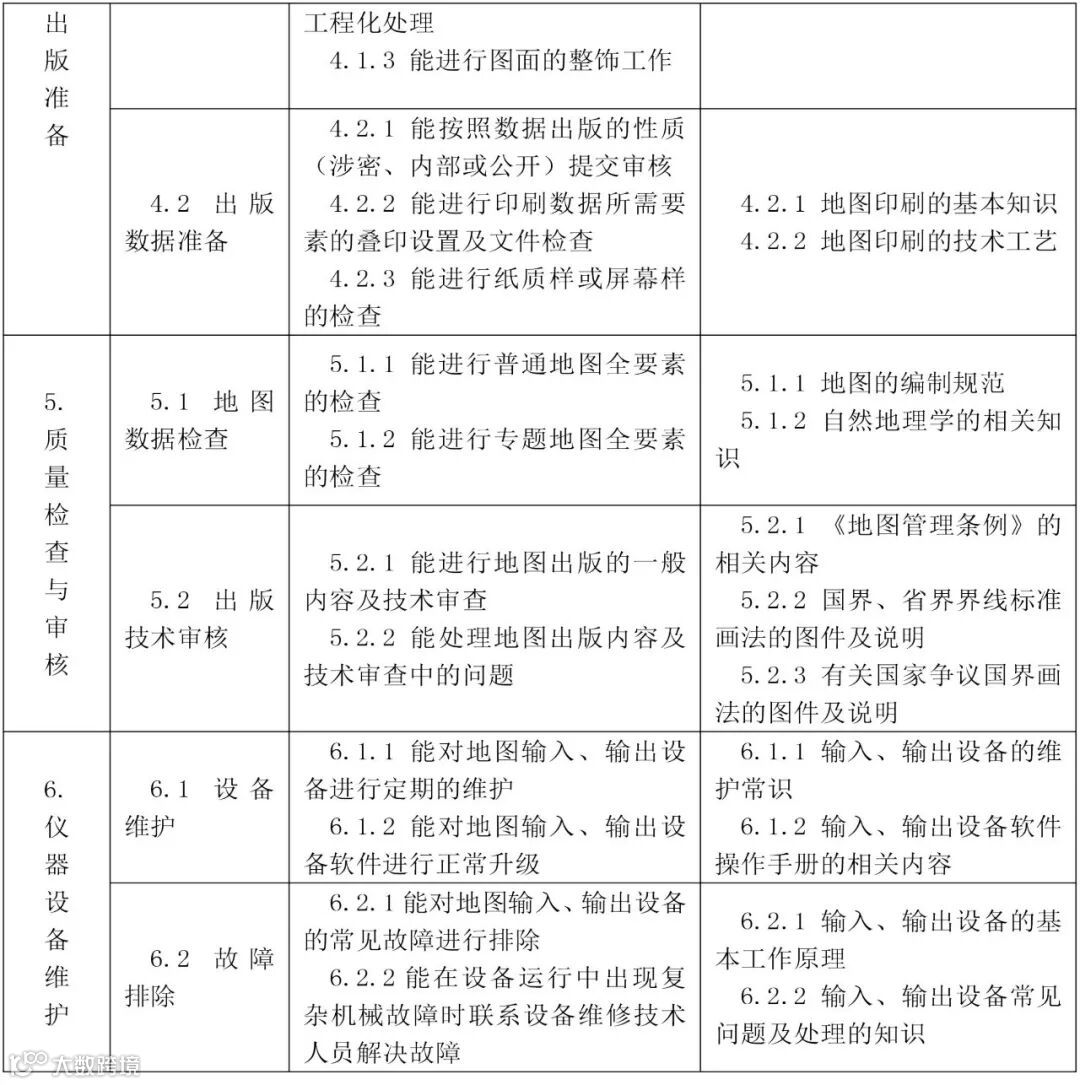
导读
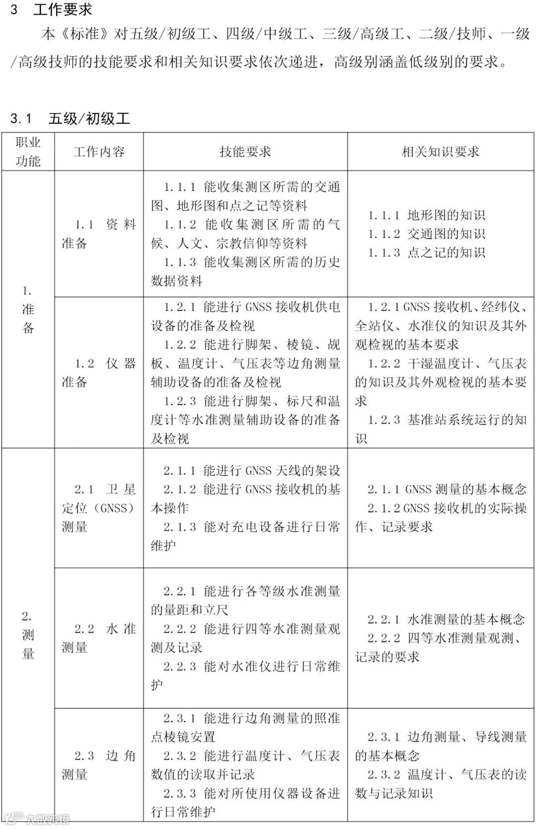
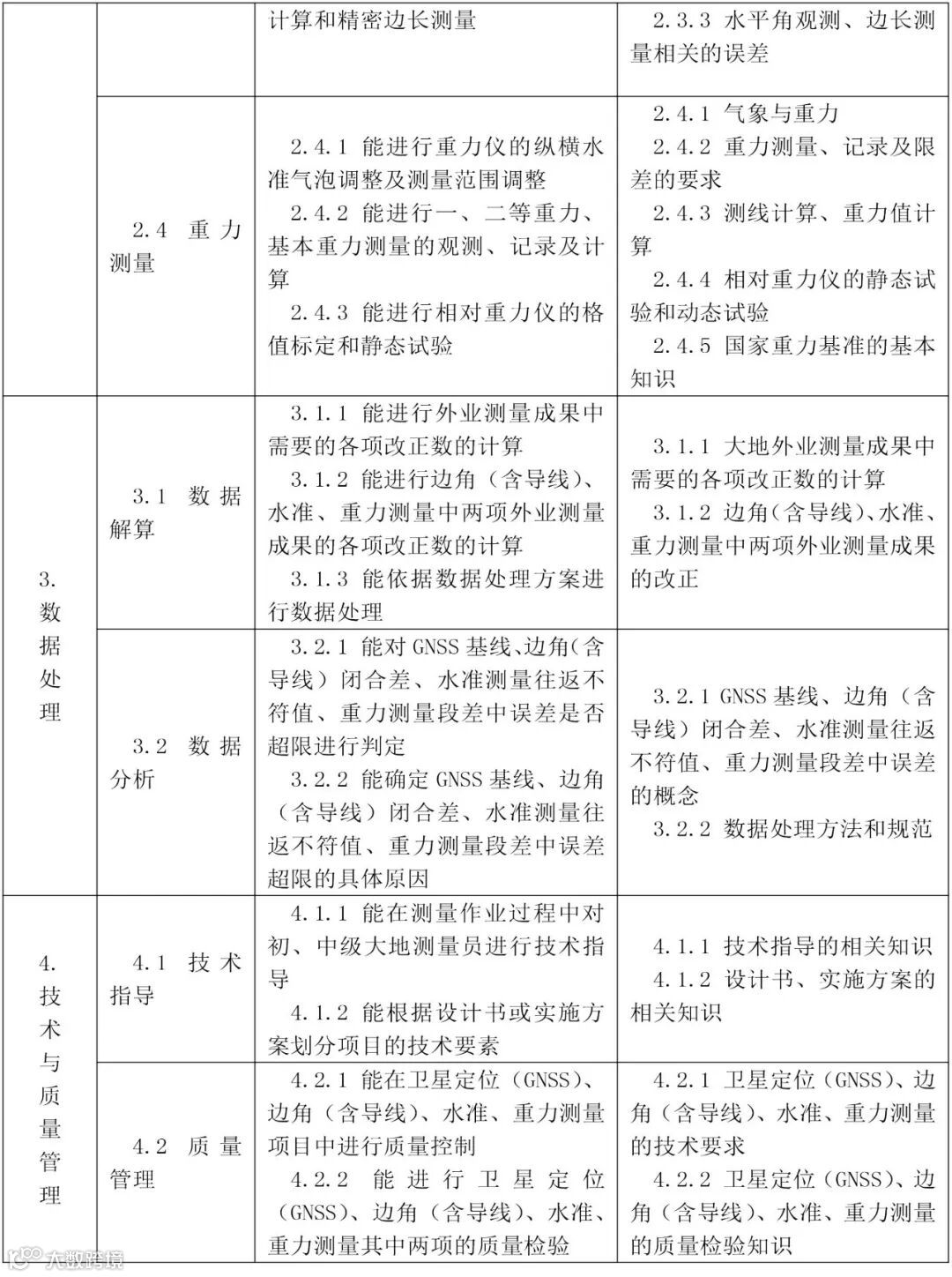
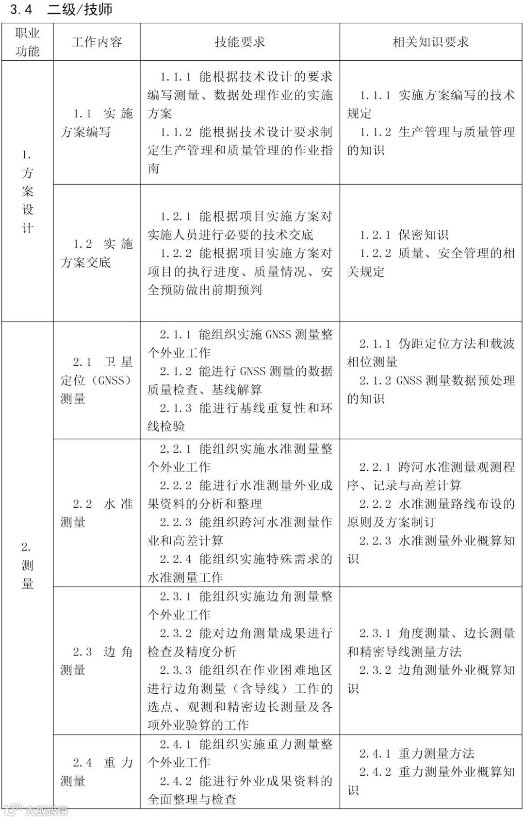
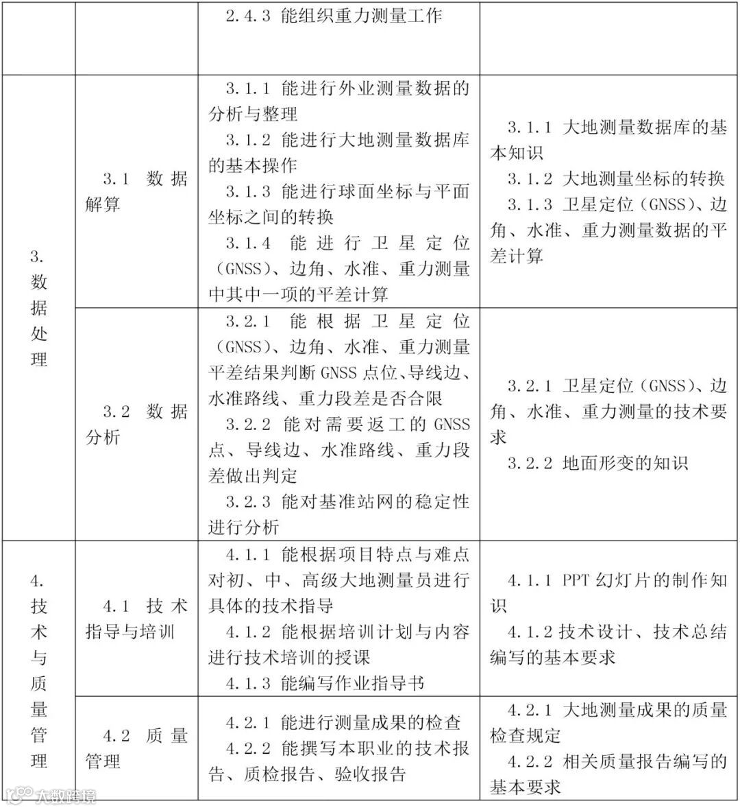
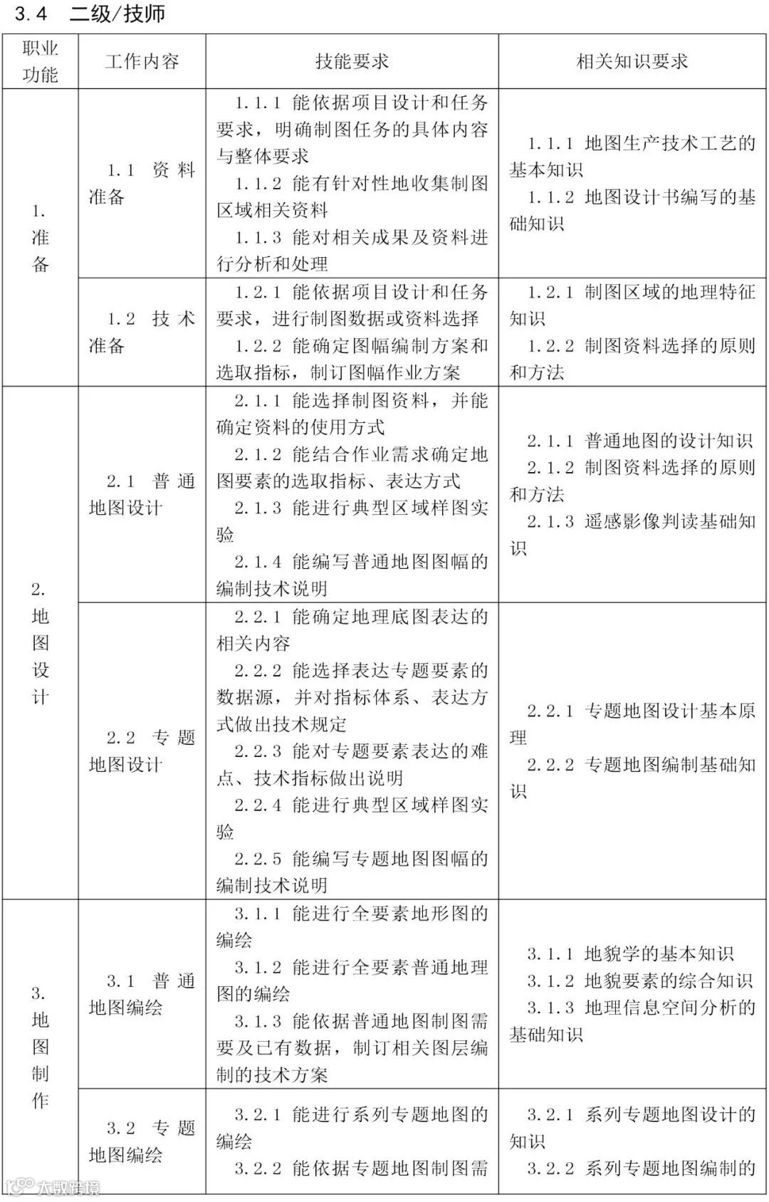
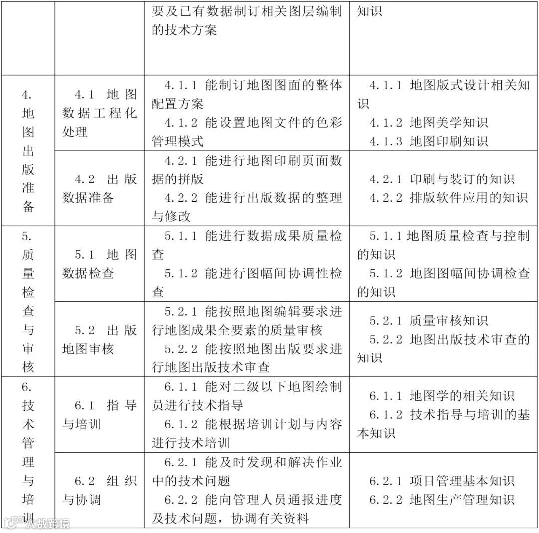
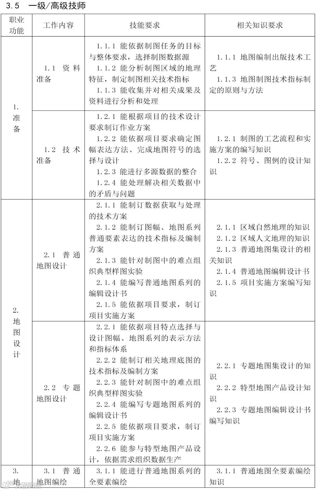
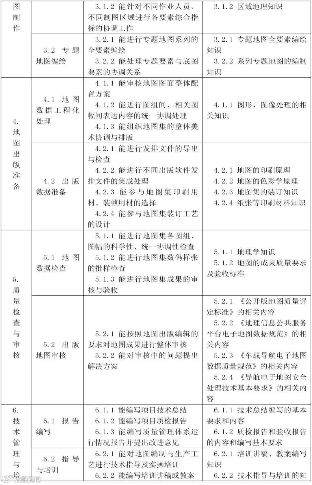
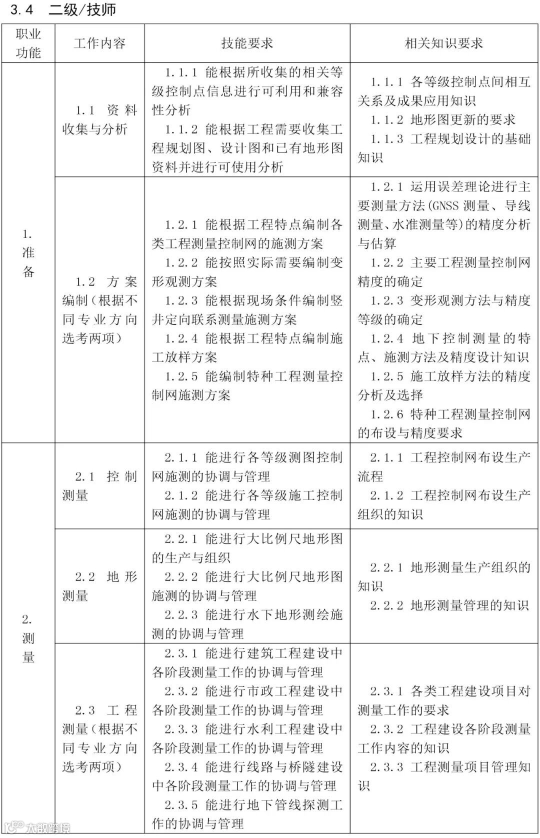
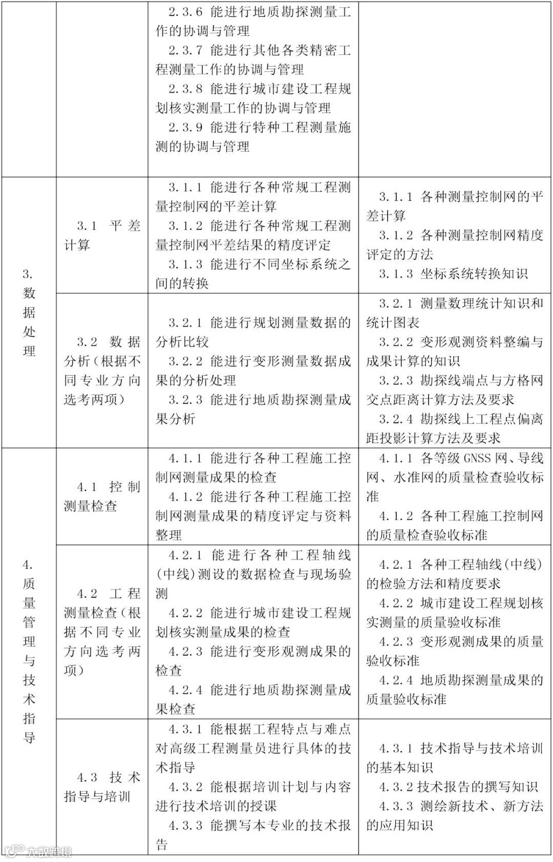
今年4月,人力资源社会保障部与自然资源部、交通运输部共同颁布了测绘地理信息行业5项国家职业技能标准,分别是大地测量员、摄影测量员、地图绘制员、不动产测绘员、工程测量员。本文收集整理了这5项国家职业技能标准(2019版)的全文内容。

国家职业技能标准是在职业分类的基础上,根据职业活动内容,对从业人员的理论知识和技能要求提出的综合性水平规定。它是开展职业教育培训、人才技能鉴定评价、人力资源开发管理及就业指导的基本依据。
测绘地理信息行业可以依据新颁布的国家职业技能标准开展职业技能培训,组织职业技能鉴定评价,开展职业技能竞赛等相关职业能力建设工作。测绘地理信息行业技能人才、高等院校和职业院校测绘地理信息类相关专业学生可以依据相应的国家职业技能标准,参加职业技能鉴定或职业技能等级认定,合格后取得相应的国家职业资格证书或职业技能等级证书。同时,根据《人力资源和社会保障部关于在工程技术领域实现高技能人才与工程技术人才职业发展贯通的意见,测绘地理信息行业在技术技能岗位工作的专业技术人才也可以申请参加相应的职业技能评价,合格后取得相应的国家职业资格证书或职业技能等级证书。
小编将这5项国家职业技能标准(2019版)全文整理如下,欢迎收藏:




































































































来源:人社部,自然资源部职业技能鉴定指导中心
由中国测绘学会整理编辑
版权归原作者所有
- END -
恭喜!有注册测绘师证的可以领补贴啦!2000元!这个地区明确了!


