

滨江新城板块从长沙老工业区蜕变成湖南省金融中心,汇聚湘江新区90%以上的金融业税收,在各级政府的政策支持下,形成“持牌金融+基金小镇+金融科技+中介机构”四柱支撑的产业格局,吸引众多金融机构总部入驻,目前已打造成为湖南省重要的投融资对接平台。
老工业区蝶变成湖南金融中心路径
历史:长沙老工业区之一 重要经济支柱
处于市委、市政府门户区位的滨江新城,曾经是长沙的老工业区之一,集聚了长沙船舶厂、长沙银太纺织厂、长沙第二纺织印染厂、长沙新城热电厂等众多工业企业,历史上,这些企业曾经发挥了重要的经济支柱作用。
进程:保留历史原址进行转型为新城
2008年底,随着长沙市滨江新城被列为长沙大河西两型社会综合配套改革试验区起步区的核心区,区域转型升级拉开帷幕。
在推动区域转型升级的同时,充分挖掘历史文化资源优势。湘江边,见证湖南近代工业百年变迁的裕湘纱厂被原址保留,保护性改造后,纱厂办公楼、门楼和纱厂仓库格局被妥善利用,市民可在其中品咖啡,看展览。
(裕湘纱厂)
蝶变:升级湖南省唯一省级金融中心
2015年湘江新区正式设立,立足中部,辐射西部,滨江新城的区位优势愈是凸显。2016年,湖南省委、省政府将滨江金融中心明确定位为湖南唯一省级金融中心。
(图片来源网络)
产城融合
创造湘江新区90%金融业绩
滨江新城自09年开始建设,10多年来,已经发展成熟,产城融合,金融业表现突出。2018年,湖南金融中心贡献税收达17亿元人民币,占湖南湘江新区金融业税收90%以上。
顶层设计支撑,占据金融核心地位
为了落实湖南省”一带一部”战略定位的举措,做好湖南湘江新区建设。在省市两级政府工作报告中提出了2025年建成全国重要的区域性(中部地区)金融中心的目标。在政府的大力支持下,加上湘江新区得天独厚的条件,湘江新区势必会强势崛起,实现“一江两岸”的城市规划,和2020年的宏伟目标。
滨江新城作为湘江新区的几何中心,能定位为以现代金融商务为核心,以文化、旅游、休闲、综合商圈为驱动引擎,以都市居住为依托的复合型新都会中心。享受着来自顶层设计及省市多方的资源倾斜。
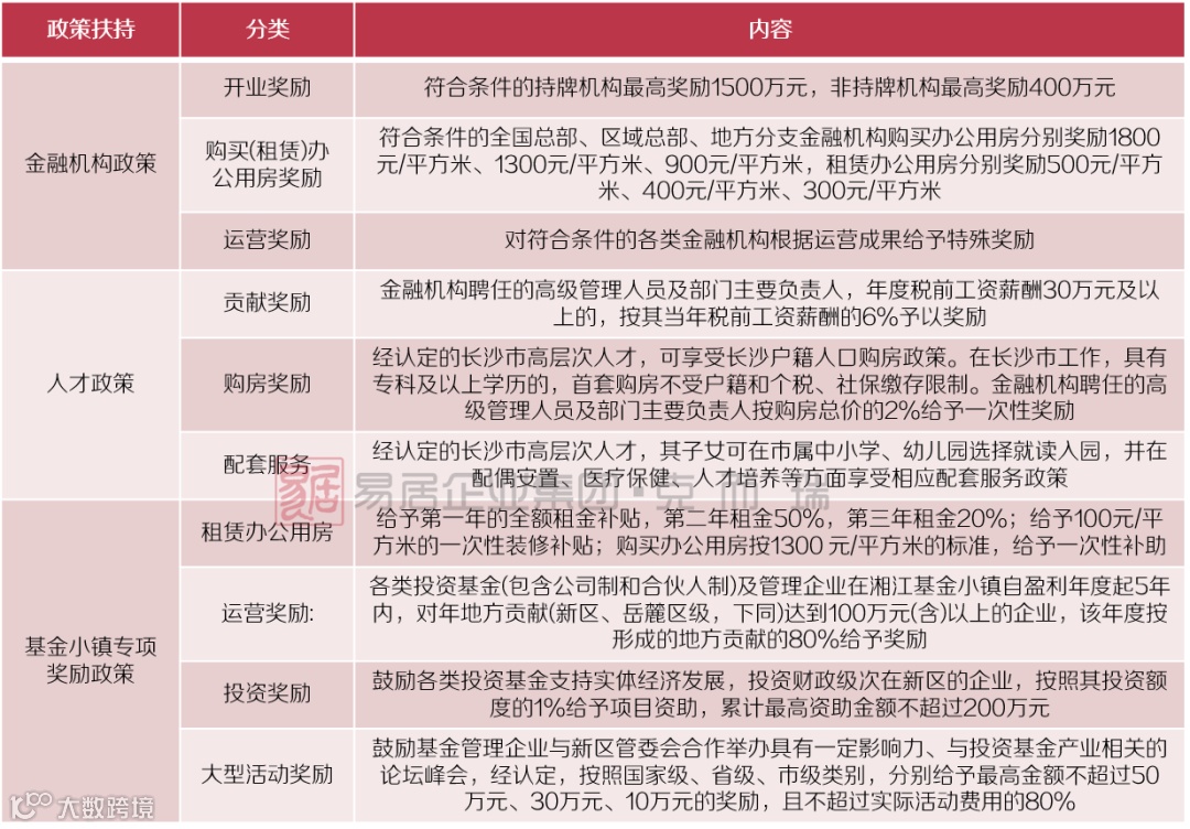
政策倾斜下,产业聚集
政府从国家到地方层面出台各类优惠奖励措施,鼓励金融机构入驻湖南金融中心,大力推动区域发展。省市区三级政府前后出台支持湖南金融中心发展的政策体系有5次。
同时,湖南湘江新区管理委员会专门成立金融发展服务中心,对入驻金融机构提供全方位、一站式服务,积极强化金融服务,完善金融环境。政府层面上,从机构进驻、人才补贴、专项奖励等方面落实具体支持政策。
湖南金融中心片区内现有的政策优势、品牌优势、市场优势和主场优势,让它的聚集力、带动力和辐射力在不断增强,各大金融品牌都愿意把这里当成企业未来发展的根据地,形成有效的良性循环。
目前湖南金融中心已形成已经形成了“持牌金融+基金小镇+金融科技+中介机构”四柱支撑的产业格局,已有众多金融机构总部入驻或即将入驻。
湖南金融中心已聚集金融、证券、保险、基金类金融机构及配套企业418家;其中银行8家,证券期货公司17家,保险公司9家,金融科技企业26家,基金340家,配套企业18家;湘江基金小镇基金管理规模达2025亿元,成为湖南省重要的投融资对接平台。
(湖南金融中心目前已入驻部分企业)
交通通达,教育丰富
片区毗邻湘江,发展区位条件得天独厚,位于城市中心,配套落位具备优势。滨江新城板块在全方位的立体交通以及名校资源拉动下,吸引高质量企业进驻与高净值人群流动,成就板块高端定位,打造为金融汇聚区。
交通方面,拥有城铁+地铁+隧道+大桥+路网立体交通。地铁4号线开通,片区价值提升,6号线目前在建中,预计2022年通车,届时片区将实现与东西向区域连通。
名校资源丰富,长郡、师大附中、麓山国际等名校汇聚,学区价值高。优质教育资源能够领涨房价,助推学区房价值大幅增长,学区房价值保持年8%-10%以上增长速度,带来强大的投资回报。
从位置、定位、政策以及配套上综合来看,作为长沙唯一省级金融中心,滨江新城板块未来发展前景较好,为打造金融业汇聚区奠定基础。
板块市场热度高涨
改善型置业意向充足
滨江新城板块土地市场热度维持高位,品牌房企进驻意向充足,部分地块多家房企参拍,达到熔断,房企对片区价值认可度高。片区项目近年来伴随着高热度高流速,项目开盘表现良好,售罄项目多于其他热点板块,主要在于高品质改善型产品深受客群追捧,片区大平层产品成为热销主力。
土地市场:市场热度攀升 资源稀缺进入开发后期
滨江新城板块历经十年发展已经趋向饱和,土地在2012-2013年间出让量大,房企摘地活跃;之后土地存量减少,可出让量下降,土地资源更为稀缺,价值突出,楼面价大幅上升。近几年少量稀缺地块入市,土地稀缺性与良好区位条件,赢得多家房企竞争,滨江板块热度维持高位。
品牌房企扎堆进驻抢占市场,熔断溢价不断
品牌房企进驻意向强烈,对片区价值及潜力看好, 2010年是品牌房企进驻元年,开始有品牌房企拿地进驻,随后在2012年至2014年,在片区推地增加情形下,房企大肆收割,在此阶段万科、保利、恒大等龙头企业入驻;随着片区配套及规划逐步兑现,2018年-2020年片区热度再次引爆,多家房企积极获地进驻,其中金茂、梦想置业等国有企业入驻。
限价年年增高,维持板块限价第一梯队
17年土地限价政策出台以来,滨江新城一直维持高位限价,18年、19年限价处于长沙板块首位,高于中心、梅溪湖、洋湖等热点板块,板块价值居高。同时限价逐年提升,2020年限价上涨至13400元/㎡,维持板块限价第一梯队。
从近几年获地明细来看,18年以来出让地块限价由11500元/㎡涨至13400元/㎡,实现1900元/㎡的上涨幅度,板块价值逐步增长。
品牌房企对片区价值认可度高,获地意向充足,土地积极参拍,其中004号与039号地块达到熔断,参与竞拍房企超过10家。004号地块24家房企参与摇号,楼面价达到7300元/㎡,为单价“地王“,在4.2%的中签率下由梦想置业摘得。
新房市场:置业热度高,品质改善项目为主导
滨江新城板块普宅年均成交量在49万方,19年量价齐升,片区发展日渐成熟,配套及产业兑现,板块价值逐步凸显。随着地块可出让量下降,在售项目稀缺,项目入市去化居高,片区流速加快,成为长沙难得的置业热土。
板块定位下,项目多打造高端产品,市场接受度高
滨江新城板块打造高端产品为主,高品质、高价值满足长沙改善需求人群。从长沙几大热点板块开盘去化表现对比来看,滨江新城板块开盘售罄项目量最大,19年以来30次开盘,其中有16次实现100%去化,占比达到一半以上,高于高铁新城、梅溪湖、市府、洋湖、中心、麓谷等热点板块。主要原因在于一方面片区发展趋向饱和,在售项目较少,竞争力度低,客户无分流表现;另一方面市场对产品具备一定品质追求,片区满足客群高质量置业需求,对片区认可度高。
改善特征明显,大平层产品受关注
随着人民生活水平日益提高、二胎政策放开以及购房政策严控,近几年市场改善特征愈来愈明显,对面积段要求越来越高。从长沙市五区面积结构变化来看,70-110㎡户型需求下降明显,2015年70-110㎡50%的成交占比下降至2020年23%的成交占比;而110-170㎡户型需求涨幅愈发显著,改善需求明显上涨。
滨江新城板块由于地缘位置以及主导产业带动影响下,高收入高追求人群逐年上升,沿江大平层受到关注。与五区面积段分布有所不同的是,主力面积段集中在110-170㎡,110㎡以下户型仅少量,整体偏向大面积户型。同时大平层需求度越来越高,144㎡以上户型逐年呈现上涨趋势,尤其144-170㎡户型涨幅明显,从2015年1%的成交占比上涨至2020年24%的成交占比。
板块情怀与品质的延续
滨江府1913
板块目前在售项目大部分进入销售尾期,板块需求量充足,各项目入市后流速较快,消化周期较短,未来主要竞争力在于新入市项目。而未来可新上市的项目屈指可数,后期或将引发购房热潮。
当前即将上市的项目——滨江府1913,是短期内主力在售项目。交通与配套方面独具优势,交通方面来看,4号线与6号线交汇,双地铁口楼盘。配套方面,西北角方向为滨江小学,1公里范围内还有麓山滨江实验学校和湖南师范大学附属滨江学校;商业、医院皆在1.5公里范围内。项目伴随着高关注度,将延续板块情怀与产品品质。
情怀的延续——案名1913致敬老名片裕湘纱厂
即将入市的滨江府1913,为2019年成交的片区单价“地王”,限价12900元/㎡,也是当年最高限价地块。项目最开始的案名叫梦想滨水湾,之后叫梦想滨江府,最终定名为“滨江府1913”,致敬1913年建成的裕湘纱厂。对望长沙百年工业文明,以1913为图腾,包含着历史情怀的高品质项目,同时加上沿江大平层配置,项目入市或将引发置业热潮。
产品品质的延续——从建筑、社区到户型高质量追求
融入湘江的建筑美感,带来视觉冲击
项目共由11栋建筑组成,其中1栋高层公寓,3栋超高层住宅,6栋高层住宅组成,1栋幼儿园;总户数约1120户。对于住宅建筑造型设计,采用经典现代主义建筑风格,白色线条搭配蓝色墙面,使得画面更为丰富,打造出层层叠落的效果,融入湘江景色,让建筑更具流动美感,整体更具视觉观感。
(项目楼栋分布图)
综合性社区理念,全龄段场景设计
社区内公共配套面积有三千多平方米,北地块桐梓坡路设计了两层商业,约16层公寓式办公,水厂路沿街设计两层底商,基本生活需求便利满足。幼儿园位于南地块南侧,紧邻6栋住宅楼栋,接送上下学更为便捷。
项目采取完全人车分流,定制多重智能化系统;总车位约1466个,车配比达到1.3,充分满足停车需求。在景观空间规划上,打造1轴,2环,5园的格局,强化“轴线—庭院—宅间”的空间递进关系,打造全龄化社区。
产品契合板块主力面积段,刚需改善全方面选择
项目产品不仅满足板块内大量改善的需求,更是提供刚需客群充足选择。户型面积段在118-228㎡,北地块(超高层)共2个户型,打造改善型191平、228平,户数比约40%;南地块打造刚需户型118平、143平,户数比约60%。近期首开入市预计推出118-143㎡。
户型面积相对周边其他临江项目而言,如三湘一品,润和滨江湾等,对刚需、刚改、中产阶级人群更为友好。同时户型整体布局合理,从143㎡户型来看,户型方正,带双阳台,南北通透,主卧套房设计;118㎡户型做到了小四房设计,客厅、主卧、次卧、书房四开间朝南,5.6米阔景阳台,居住舒适度较高。
滨江新城板块由老工业区蜕变为湖南金融中心,产业及价值得到升华,吸引高质量企业进驻与高净值人群流动,成就板块高端定位。板块改善需求逐年提升,大平层也逐步成为品质人群追捧的主要产品。滨江府1913择址人文厚载之地,致敬长沙百年工业文明,项目入市将开启滨江板块置业新热潮。

