导 读
首批集中拍地的城市地市热度不一,广州、重庆、无锡和杭州热度明显高于长春和沈阳,50强房企在前4个城市投资的积极性也明显更高。
◎ 作者 / 谢杨春、吴嘉茗、周奇
4月末部分实行两集中供地的城市迎来了首批含宅用地的集中出让,给今年以来房企持续低迷的投资氛围注入了一剂“兴奋剂”,部分龙头房企、央企国企投资积极性明显增加,在广州、杭州、无锡等热点城市踊跃拿地,50强房企中更是半数以上的房企均参与土拍且有所斩获。目前来看,规模房企将成为集中供地机制下的最大赢家。
广州不同区域土拍分化显著


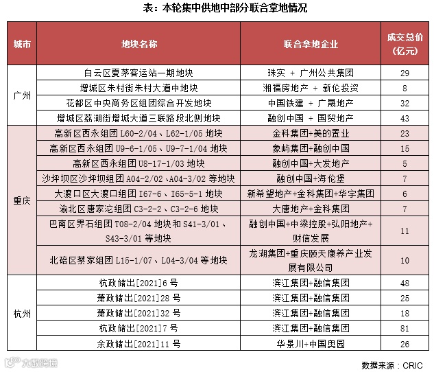
联合拿地成为中小房企突围之道


国企央企、区域深耕房企是最大赢家


关注公众号
回复对应数字,获取相关信息
政策解读
回复101
政策解读
土地情报
回复201
供应计划
回复202
土拍预告
回复203
土地成交
回复204
地市土地
区域解读
回复301
说市
回复302
片区发展
回复303
地市规划
开盘预证
回复401
开盘预告
回复402
开盘测评
回复403
一周预证
企业解读
回复501
年终点评
回复502
企业
存量透视
报告查询
回复601
长沙周报
回复602
长沙月报
回复603
地市月报
榜单排名
回复701
湖南榜
回复702
长沙榜
回复703
地市榜


