9月,房地产政策环境紧中趋稳。央行第三季度货币政策委员会会议和央行、银保监会联合召开的房地产金融工作座谈会两次重要会议连续发声,强调要维护房地产市场的健康发展,“维稳”导向明确。2021年长沙六区供地计划公布,第二批集中供地月中入市。本轮供地共计涉宅用地29宗,岳麓区供应占比最大,其次为芙蓉、开福和长沙县。本次供地超八成地块拿地条件中有竞自持租赁住房,土拍规则有一定调整,企业资格及资金来源审核趋严,溢价上限调整为15%,土拍政策的调整方向,已经在通过降低地价来控制房价、保证开发商利润和提升建筑品质等方面达成共识,土拍地价将进一步回归理性。
01
房地产政策环境紧中趋稳
长沙房地产整体保持平稳态势
央行货币政策委员会召开2021年第三季度例会
央行货币政策委员会2021年第三季度(总第94次)例会于9月24日在北京召开。
会议指出,当前全球疫情仍在持续演变,外部环境更趋严峻复杂,国内经济恢复仍然不稳固、不均衡。
加强国内外经济形势边际变化的研判分析,加强国际宏观经济政策协调,防范外部冲击,集中精力办好自己的事,搞好跨周期政策设计,统筹做好今明两年宏观政策衔接,支持经济高质量发展。
稳健的货币政策要灵活精准、合理适度,保持流动性合理充裕,增强信贷总量增长的稳定性,保持货币供应量和社会融资规模增速同名义经济增速基本匹配,保持宏观杠杆率基本稳定。
支持银行补充资本,提高服务实体经济和防范金融风险的能力。
维护房地产市场的健康发展,维护住房消费者的合法权益。
推进金融高水平双向开放,提高开放条件下经济金融管理能力和防控风险能力。
【CRIC观点】:
央行时隔两天再度表态房地产“两维护”,释放积极信号。会议要求在坚持“房住不炒”的前提下,未来针对刚需群体的住房按揭贷款政策有望迎来边际放松,保障有真实住房需求的按揭贷款申请者及时获得贷款,维护住房消费者合法权益。房企主要资金来源为销售回款和外部融资,当前行业面临的困境在于,销售端面临增速下行、回款速度放缓和融资端面临金融机构投放减少。由此导致的连锁反应可能引发行业更大的流动性风险,不利于行业平稳健康发展。因此,在行业风险逐步加大的背景下,部分政策微调有一定必要性。
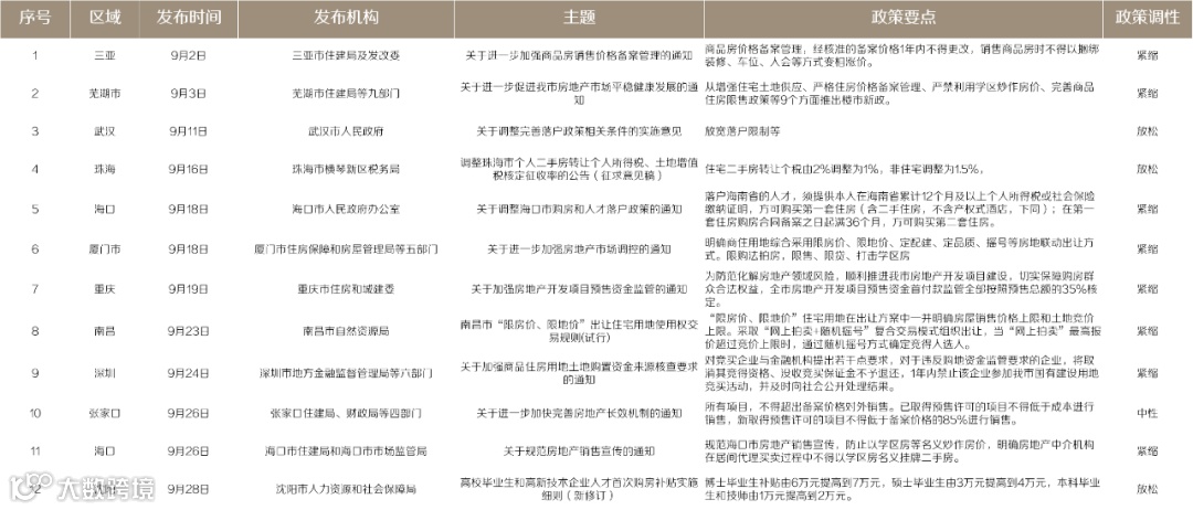
9月份部分城市房地产调控重点政策

【CRIC观点】:
9月部分城市针对房地产调控因城施策,有紧有松,以紧为主,热点城市通过“打补丁”形式不断加码调控。
1-8月湖南房地产市场运行整体保持平稳态势
9月24日湖南统计局发布1-8月湖南房地产市场运行简明信息,1-8月,各地区坚持“房住不炒”定位,坚持稳房价、稳地价、稳预期,房地产市场运行整体保持平稳态势。
一、房地产开发投资较快增长
1-8月,湖南房地产开发投资3345.88亿元,同比增长17.5%;比2019年1-8月增长26.1%,两年平均增长12.3%。其中,住宅投资2540.31亿元,增长21.6%,两年平均增长16.3%,占房地产开发投资的比重为75.9%。分地区看,全省除张家界外13个市州实现房地产开发投资正增长。增幅居前三的市州为长沙、娄底、益阳,分别增长26.0%、21.4%、17.4%。
二、商品房销售较快增长
1-8月,全省商品房销售面积5490.00万平方米,同比增长11.0%;比2019年1-8月增长12.5%,两年平均增长6.1%。其中,住宅销售面积增长11.9%,办公楼销售面积下降2.5%,商业营业用房销售面积增长9.1%。商品房销售额3644.33亿元,增长17.1%。其中,住宅销售额增长19.0%,办公楼销售额增长13.6%,商业营业用房销售额增长4.1%。分地区看,10个市州实现商品房销售面积正增长。增幅居前三的市州为邵阳、娄底、长沙,分别增长35.0%、26.2%、23.3%;下降的市州为张家界、永州、株洲、怀化,分别下降17.5%、6.9%、6.1%、3.4%。
三、房地产开发企业到位资金增长
1-8月,全省房地产开发企业到位资金4359.06亿元,同比增长16.1%。其中,国内贷款478.45亿元,下降0.5%;自筹资金1335.95亿元,增长12.4%;其他资金2544.67亿元,增长22.0%。在其他资金中,定金及预收款1465.39亿元,增长27.0%;个人按揭贷款923.18亿元,增长15.0%。
【CRIC观点】:全省房地产投资增速从年初37.9%高位逐月回落,仍高于去年同期;商品房销售增长呈现地区分化,销售下降的四个城市中张家界幅度较大;从开发到位资金结构来看,开发企业自有资金、销售回款占比提升,开发贷融资占比下降,企业财务降杠杆取得成效。
长沙集中供地土拍政策升级
长沙二次集中供地在推迟了两次后终于在9月16日推出,共计29宗,总起始价近280亿元,最高住宅限价达14800元/㎡。
土拍规则升级变化主要有:
控溢价:本次长沙29宗地块均有限地价,根据最高限地价来看,本次长沙限溢价率仅15%,隆平高科板块的[2021]长沙市118、119号地块溢价率最高仅6%,相较于近4年双限地基本保持20%左右的最高溢价率而言,整体溢价率得到了很好的控制。
竞自持:由第一次“限房价,竞地价”增加“限地价/溢价竞自持租赁住房”。二次供地29宗土地中有20宗土地采用竞地价和竞自持方式出让。
限“马甲”:此次土地规则有同一法定代表人的竞买人不得同时参加同一宗地的竞买,以及竞买人及其直接控股和间接控股的竞买人不得同时参加同一宗地的竞买;由同一自然人、法人或其他组织直接控股和间接控股的竞买人不得同时参加同一宗地的竞买的两大要求。
升限价:从本次住宅限价来看,各板块限价依然处于上涨通道,望城高铁西板块限价首次破万,达10500元/㎡,可见政府未来对高铁西站或将加大力度和速度进行建设,滨江新城北板块限价最高达14800元/㎡。
限资金:第一次供地对于资金要求仅限“竞买人缴付土地竞买保证金的资金来源不得为银行贷款、股东借贷、转贷和募集资金。”二次供地对资金要求升级,根据竞买须知显示,竞买人股东不得违规对其提供借款、转贷、担保和其他相关融资便利等,购地资金不得直接或间接使用金融机构各类融资资金,购地资金不得使用房地产产业链上下游关联企业借贷或预付款,购地资金不得使用其他自然人、法人、非法人组织的借款,购地资金不得使用参与竞买企业控制的非房地产企业融资等。
限资质:要求竞买人具备房地产开发资质。
【CRIC观点】:从本次土拍新规来看,控溢价、升限价,能提升开发利润空间;限马甲、限资质利于减少竞买人,限制非房地产开发企业涌入地产行业,降低土拍热度;限资金和竞自持主要是贯彻落实国家降低房地产金融风险和建立房地产调控长效机制的指导精神。本次土拍规则调整有利于自有资金宽裕的开发企业参与拿地,能保障开发利润合理空间,使项目开发理性健康,市场平稳发展。
02
“金九”供求低位盘整
大王山文旅板块成交量居内六区之首
9月进入传统“金九”营销旺季,但新房供求增长未及市场预期,供应量和成交量在低位盘整,同比下跌幅度较大。其中供应较多的板块集中在雨花区高铁新城及岳麓区洋湖垸、麓谷新等板块;成交集中在高铁新城、大王山文旅新城等板块。伴随“十一”黄金销售旺季及第四季度房企业绩年度冲刺,预计10月供求量将呈上升态势。
9月传统旺季不旺,商品房供求量环比小幅上行,但同比跌幅超三成,岳麓区成交量稳居六区首位;销售旺季强营销下,本月成交均价降至12725元/㎡,环比下跌2.26%。
9月内六区商品住宅供应90.63万方,环涨10.60%,成交78.47万方,环跌2.35%,成交均价12512元/㎡,环跌3.27%。商品住宅库存变化较小,截至本月库存483万方,去化周期4.3个月。
分板块来看,9月内六区成交集中于大王山文旅新城、高铁新城、洋湖垸板块,其中大王山文旅新城板块月度成交量10.43万方,居全市六区之首。

分物业市场来看,9月公寓市场供应大涨,新增供应10.79万方;市场强营销刺激下快速去化,成交量涨价跌,主力成交区域岳麓区,区域均价下浮22%,引导整体市场均价下跌近13%。
03
推盘套数和去化率均同比下跌较大
“金九”失色严重
9月共监测32个项目38次开盘,推出房源4985套,去化3280套,开盘首日去化率66%,较上月下跌5个百分点;本月开盘房源主要集中在岳麓区(去化率57%),其次为天心区(去化率73%)和长沙县(去化率61%) 。
9月最后一周迎来一波推盘小高峰,但整体市场推量仍处低位,推盘套数同比下跌42%,“金九”失色严重。
标杆房企布局情况来看,本月仅五矿地产长沙县底价摘地,但9月第二批集中供地入市,10月将迎来拿地高峰。

04
大汉城建和五矿地产在长沙县拿地
二批集中供地供应29宗涉宅用地
长沙第二批集中供地于9月16日公布,推出29宗涉宅用地,出让面积237.34万㎡,相较于第一批集中供地宗数和出让面积减少。除集中供地29宗外,常规供地望城区新增2宗商业用地,长沙县新增4宗商业用地和1宗商住用地,岳麓区新增1宗商业用地;本月成交12宗经营性用地,全部集中在长沙县,其中[2021]长沙县045号住宅地,位于自贸会展板块,由大汉城建以底价竞得;[2021]长沙县045号住宅地由五矿地产底价竞得。
9月长沙六区一县新增37宗经营性用地,其中涉宅地块30宗,商业地块7宗,合计总建面765.41万㎡。成交12宗经营性用地,其中涉宅地2宗,商业用地10宗,全部位于长沙县。
2021年三季度,楼市金融环境趋紧下增长动能明显转弱。“金九”旺季成色不足。同时基于房地产金融政策仍将全面趋紧的局面短期内将不会发生实质转变,后市短期阶段性放量,但成交难有较大起色。
如需完整报告
可加克而瑞官方微信号
或关注微信公众号留言:报告+邮箱
加好友方式:
1、搜索 CRICCS0731
2、扫描下面二维码
以上仅为个人观点,不代表所在企业观点。
版权申明:本文版权归克而瑞湖南机构所有,未经许可与授权,严禁转载。
如需转载和合作,请致电19892894436(微信同号)。
免责声明:本文中的内容和意见仅供参考,并不构成对所述城市的出价或评估,我司对使用本文中内容所引发的任何直接或间接损失概不负责。
长沙市
21年1月 | 12月 | 11月 | 10月 ▏9月 ▏8月 | 7月 | 6月 | 5月
21年1月 | 12月 | 11月 | 10月 | 9月 | 8月 | 7月 | 6月 | 5月
21年1月 | 12月 | 11月 | 10月 ▏9月 ▏8月 | 7月 | 6月 | 5月
岳阳市
21年1月 | 12月 | 11月 | 10月 | 9月 ▏8月 ▏7月 ▏6月 ▏5月
株洲、湘潭市
关注公众号
回复对应数字,获取相关信息
政策解读
回复101
政策解读
土地情报
回复201
供应计划
回复202
土拍预告
回复203
土地成交
回复204
地市土地
区域解读
回复301
说市
回复302
片区发展
回复303
地市规划
开盘预证
回复401
开盘预告
回复402
开盘测评
回复403
一周预证
企业解读
回复501
年终点评
回复502
企业
存量透视
报告查询
回复601
长沙周报
回复602
长沙月报
回复603
地市月报
榜单排名
回复701
湖南榜
回复702
长沙榜
回复703
地市榜


