

本 文 约 3520 字 阅 读 需 要 7 min

2021年上半年,调控政策频繁,房企融资“三道红线”、房贷管理“两道红线”持续发力,银行业金融机构急于“收伞”,地方政策收紧。调控层层叠加下,下半年随着市场持续转冷。
3月5日,两会政府工作报告定调:坚持房子是用来住的、不是用来炒的定位,稳地价、稳房价、稳预期。解决好大城市住房突出问题,通过增加土地供应、安排专项资金、集中建设等办法,切实增加保障性租赁住房和共有产权住房供给,规范发展长租房市场,降低租赁住房税费负担,尽最大努力帮助新市民、青年人等缓解住房困难。
4月30日,中央政治局会议召开,会议强调坚持房子是用来住的、不是用来炒的定位,增加保障性租赁住房和共有产权住房供给,防止以学区房等名义炒作房价。
7月26日,被纳入“三道红线”试点的几十家重点房企,已被监管部门要求买地金额不得超年度销售额40%,不仅包括房企在公开市场拿地,还包括通过收并购方式获地的支出。
9月24日,央行第三季度例会定调“两维护”:维护房地产市场的健康发展,维护住房消费者的合法权益。
10月14日,央行金融市场司司长邹澜表示,今年前三季度,个人住房贷款发放金融保持平稳,与同期商品住宅销售金额基本匹配。恒大集团的问题在房地产行业是个别现象,大多数房地产企业经营稳健、财务指标良好,房地产行业总体是健康的。
10月21日,银保监会统信部副主任刘忠瑞在国新办发布会表示,保障好刚需群体信贷需求,在贷款首付比例和利率上支持首套购房者。目前,银行个人住房贷款中有90%以上都是首套房贷款。
11月9日,银行间市场交易商协会表示,招商蛇口、保利发展、碧桂园、龙湖集团、佳源创盛、美的置业等近期均有计划在银行间市场注册发行债务融资工具。
12月6日,中央政治局会议强调,要推进保障性住房建设,支持商品房市场更好满足购房者的合理住房需求,促进房地产业健康发展和良性循环。
12月8-10日,中央经济工作会议定调:要坚持房子是用来住的、不是用来炒的定位,加强预期引导,探索新的发展模式,坚持租购并举,加快发展长租房市场,推进保障性住房建设,支持商品房市场更好满足购房者的合理住房需求,因城施策促进房地产业良性循环和健康发展。
12月11日,发改委副主任兼统计局局长宁吉喆解读中央经济工作会议,要加强居民基本住房保障。房地产是支柱产业,住房更是居民的消费。
12月15日,央行下调金融机构存款准备金率0.5个百分点,释放长期资金约1.2万亿元。
12月20日,央行公布1年期LPR降至3.8%,下调5个基点,5年期以上LPR仍保持4.65%不变,此前LPR已连续19个月保持不变。
据央行货币政策执行报告显示,房地产行业去杠杆渐显成效,房贷管理的“两道红线”由升转降,三季度末分别跌至19.7%和27.1%。
图:全国房地产贷款占比、个人住房贷款余额占比
数据来源:央行货币政策执行报告
在房地产行业去杠杆的政策大环境下,2021年以来,基于个别大型房企风险暴露,金融机构对房地产行业的风险偏好明显下降,房企境内融资出现了一致性的收缩行为。与此同时,国际评级机构批量下调中国房企信用评级,房企海外融资近乎陷入停摆。受此影响,企业资金周转压力不断加剧。
国家统计局数据显示,2021年1-11月,房地产开发企业到位资金183362亿元,同比增长7.2%。其中,国内贷款、自筹资金占比分别跌至11.8%和32.4%,较2020年末分别减少2个百分点和0.4个百分点。
国内贷款、自筹资金增长显著受限,定金及预收款、个人按揭贷款渐成房企最为重要的资金渠道来源,企业对销售回款的依赖度持续提升。
2021年2月18日,住建部发文对22个重点城市实施土地供应两集中,即集中发布出让公告,集中组织出让活动,2021年住宅用地公告不超过3次。22个重点城市包括4个一线城市北京、上海、广州和深圳,以及18个热点二、三线城市杭州、宁波、南京、苏州、无锡、合肥、武汉、成都、重庆、长沙、郑州、天津、青岛、济南、厦门、福州、沈阳和长春。
据不完全统计显示,西安、南通、徐州、常州、扬州、淮安、嘉兴、湖州和金华9城自主加入集中供地。其中,西安、南通和徐州严格执行集中供地,其余城市执行层面相对随意,下半年湖州等已恢复零散供地。
从结果来看,首轮集中土拍异常火爆,重点城市优质宅地大都进入竞自持阶段,重庆平均溢价率更是高达43%。
之后各地陆续调整规则,二轮集中土拍显著遇冷,底价成交常态化,国企、央企频频托底拿地,热点城市北京、广州、杭州、长沙等平均流拍率皆超50%。三轮集中土拍热度持续下滑,受限于资金周转压力,民营房企缓拿地甚至不拿地,国企、央企托底现象愈加突出。
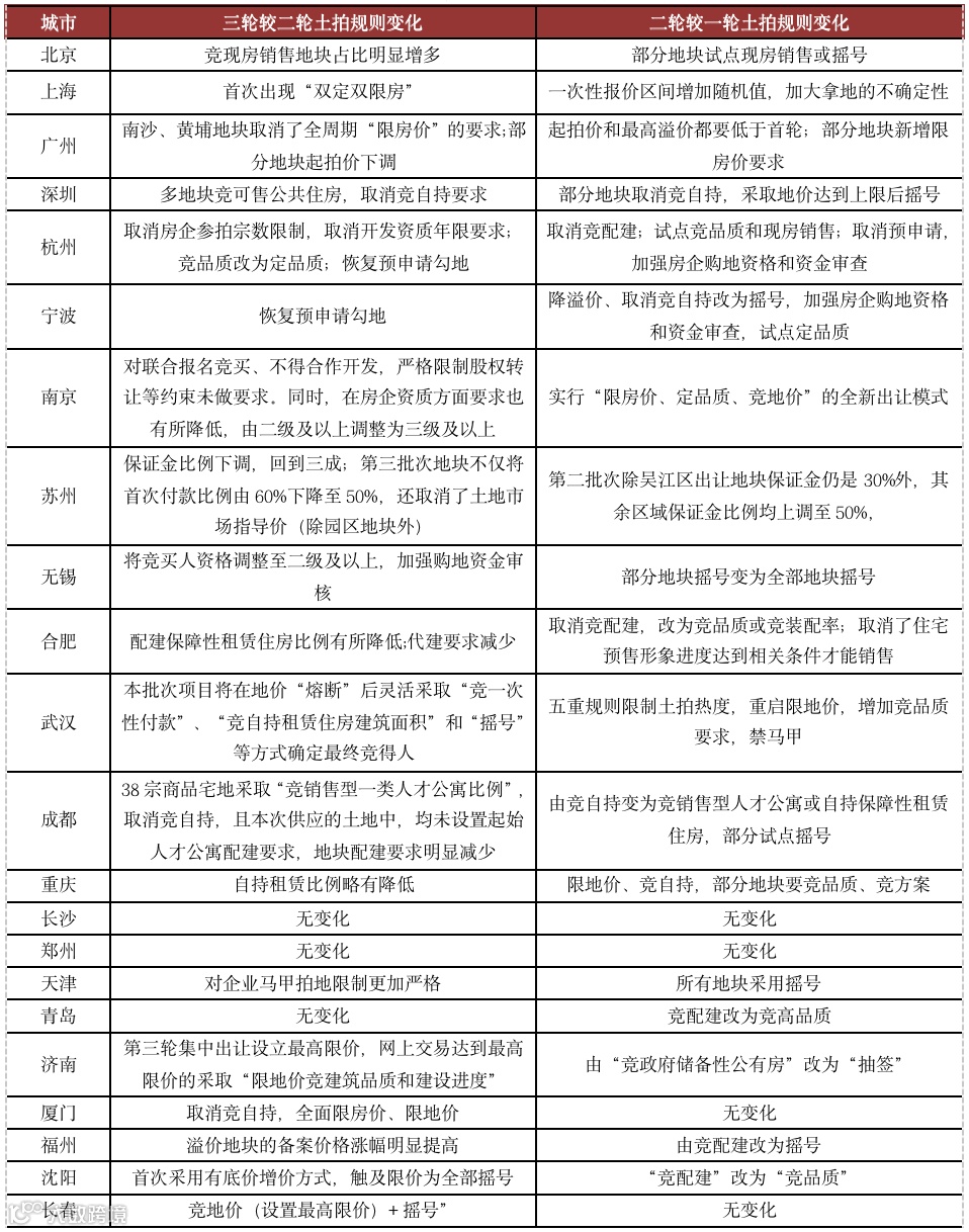
这从土拍规则的变化同样可以看出端倪,二轮土拍规则明显收紧,三轮土拍规则明显放松。
8月11日,自然资源部对集中供地提出四点明确要求,至此开始了从控“名义地价”到控“实际地价”的转变。
表:22个重点城市二轮、三轮土拍规则变化
资料整理:CRIC
从地方政府层面来看,地方调控高频化、精准化。截至12月20日,73省市、249次政策加码,这在历史上实属罕见。其中,深圳、广州政策加码多达20次,深圳重点强化信贷资金管控,并以“深房理”被查处作为政策加码的最高峰;广州分区域精准化调控,天河、黄埔、南沙等热点区域依据市场实际情况,针对性地调整政策措施;上海多管齐下严堵政策监管漏洞,政策加码同样达到13次。
聚焦政策内容,主要涉及升级限购、升级限贷、升级限价、升级限售、增加房地产交易税费、落地二手房参考价、新房积分摇号和强化预售资金监管这8个方面。
值得一提的是,深圳、宁波、成都等15城落地二手房参考价。例如深圳,二手房成交参考价格覆盖全市3595个住宅小区。又如上海,以市场真实价格为依据,对每套房源进行核验,没有通过价格核验的房源不得对外发布。再如成都,分三批次共计公布745个住宅小区二手房成交参考价,其中首批201个住宅小区,第二批286个住宅小区,第三批258个住宅小区。
表:2021年15城落地二手房成交参考价
资料整理:CRIC
值得注意的是,2021年下半年,全国房地产市场持续转冷,市场形势愈加严峻。房企打折降价常态化,即便是原先的热点城市广州,过半楼盘降价促销,部分项目推出工抵房,降价幅度多达30%。
受此影响,长春、昆明、岳阳等19城落地“限跌令”,不乏唐山、惠州、徐州等此前的热点城市,市场预期发生根本性转折。
如长春发文规范房地产市场秩序、稳定市场预期,严令房企不得低于9折销售。又如天津住建委约谈各大开发商,要求房价降幅达5%的楼盘上报区住建委,房价降幅达10%上报市住建委,房价降幅达15%禁止销售并关闭网签。
表:2021年19城落地“限跌令”
长春、哈尔滨、南宁等39城通过财税刺激托底楼市,主要涉及购房补贴、降低房地产交易税费。例如长春给予人才、农民购房补贴,首次购买90平方米以下新建商品住宅的各类人才、进城农民,分别给予50元/平方米和80元/平方米的购房补贴。

综合来看,2021年政策有收有放,上半年大多数都是调控收紧的政策,下半年出台了相关的放松政策。
展望2022年,房地产政策层面将继续坚持“房住不炒”的定位,完善住房市场和保障体系,加快构建高端有市场、低端有保障的住房制度,重点解决新市民、困难群体住房难题。
短期内,“四限”调控仍将从紧执行,尤其是核心一、二线城市,继续坚持房地产调控目标不动摇、力度不松劲,并严堵政策监管漏洞,但政策加码频率将趋势性下降。房地产行业去杠杆还将继续落实下去,倒逼企业降负债、居民降杠杆。
关注公众号
回复对应数字,获取相关信息
政策解读
回复101
政策解读
土地情报
回复201
供应计划
回复202
土拍预告
回复203
土地成交
回复204
地市土地
区域解读
回复301
说市
回复302
片区发展
回复303
地市规划
开盘预证
回复401
开盘预告
回复402
开盘测评
回复403
一周预证
企业解读
回复501
年终点评
回复502
企业
存量透视
报告查询
回复601
长沙周报
回复602
长沙月报
回复603
地市月报
榜单排名
回复701
湖南榜
回复702
长沙榜
回复703
地市榜


