”
回顾2021年,“房住不炒”始终作为政策基调的核心基准,并被高层多次强调;而落实到地方,则表现为上半年调控的持续缩紧:各地相继出台或强化限购、限价、预售资金监管、二手房指导价等政策。但另一方面,尽管调控频次有所增加,但基本契合各地市场的实际情况,“一刀切”的情况较为少见,表现出当前调控在“因城施策、分类指导”这一主旨下,趋于精准化、多频化的特征。
01
政策基调全年持续缩紧,调控风向年底边际放松
2021年1-2季度,宏观经济在全球疫情得到有效控制的情况下,内需、出口均保持强劲增长,GDP增速达到近11个季度以来的高位;3季度开始,国内外疫情出现反复,GDP增速回落,尽管基本面向好,但宏观经济仍面临较大下行压力。受此影响,房地产市场在经历上半年的短期回暖后,在三季度开始直面压力:房企当前普遍面临现金不足、融资困难的问题,而客户群体则更直接的表现为收入减少,购买力减弱。
调控风向也与宏观经济“前热后冷”的特征相契合,表现为“前紧后松”:1-10月,高层级会议或公开发言上多次提及“房住不炒”,并提及了房企“三道红线”、扩大房地产税、加强租赁住房供给等具体事项;及至下半年,房地产调控长效机制基本建立,过热城市基本平抑,房企去杠杆收效显著,全国调控自上而下均取得一定成效,官方口径由“趋严”转向“维稳”,调控出现边际放松。
而作为调控核心之一的房地产税改革,在过往上海、重庆房产税试点的基础之上,将征税对象扩展为包括非住宅在内的各类房地产,且土地使用权人也被纳入房地产税的纳税人。但由于国内主要城市当前普遍处于市场调整期,在“因城施策”这一指导思想下,各城市政策调整方向有较显著的差异,而房地产税作为一个浩大的系统性工程,需要贴合从当地政策到实际市场的各个维度。因此,在调控风向发生转变后,当前整体推进节奏有所缓和。
此外,边际放松在按揭贷款政策上也有明显体现:上半年,针对房企的金融监管持续缩紧,但不仅仅是房企,普通购房者的贷款也在一定程度上收到影响,房地产贷款增速在年中降至10.3%,低于全部贷款增速;年末,央行、银保监会相继发声“保首刚”,多地银行首套房贷利率下调,且放款速度明显增快。此外,央行公布新的1年期LPR下调0.5%,也对刚需置业群体形成利好。
在上半年政策基调的持续紧缩下,各地出台的调控政策也相应较为严格,并在当下取得明显成效;年末风向转向“维稳”,但传导至地方并进行调整,仍需一定时间,因此短期内暂未出现大范围的宽松政策。
02
地方响应“因城施策”,调控方向精准化
当前,各地方政府紧随中央趋势,政策出台也由上半年高频次的调控加码,转向依据各自实际情况进行或继续收紧、或适当放宽的细节化调整,调控方向趋于精准化。
尤其是在土拍规则调整方面,2021年是“双集”供地元年,各地由于市场环境的巨大差异,土拍表现完全不同,部分城市在经历首轮“双集”土地出让的火热之后,第二轮设置了较高的出让门槛,致使遇冷,因此在第三轮的土拍规则上做出了适度宽松,而这种“因城施策”的精细化调整也取得了较好的收效。
但另一方面,各城市间的调控并非完全孤立,而是相互间进行了良性的借鉴学习。年初,深圳出台二手房参考价机制,对于打击中介机构溢价过高、学区房炒作等乱象,规范二手房市场取得了一定成效,随后,北京、广州、宁波、温州、成都、西安等一二线城市也相继出台、制定二手房参考价体系。目前,落实二手房参考价的城市,二手房挂牌均价均出现明显回落。
同样,为预防房企暴雷,热门城市陆续出台了强化预售资金监管的政策,但在政策细节上也根据各自情况进行了调整:西安、北京、厦门、广州相对严格,而无锡、重庆、石家庄则相对宽松,使得房企和相关金融机构能更为灵活的运营当地市场。
而三四线城市,在宏观政策持续缩紧下,出现了以低价销售进行恶性竞争的行为,各地也在下半年相继出台“限跌令”,调控方向由平抑热度转向防范市场过冷,并托底市场稳定信心。
03
长沙调控强度仍处第一梯队,政策整体保持稳定
与全国(部分)主要城市进行比对,可以发现,长沙2021年的调控基本集中在法拍房限购、“双集”供地规则调整两个方面,且法拍房限购当前已由最高法推行全国,因此横向比较下,长沙基本全年未推出较为重大的调控政策,整体以微调为主;但由于长沙自17年起开始实行土拍“双限”起已超过4年,18年推行“6.25”新政也已有3年以上,在长周期、多频次的微调下,长沙调控强度仍处于全国第一梯队。
长沙2021年的调控政策,整体以人才引进和公积金调整为主,其中,3月30日和5月12日不到2个月的时间里,相继出台自贸区人才引进和乡村振兴人才引进政策,且补贴额度较高,结合1月开放的长江中游城市群异地贷款政策,使得长沙整体偏低的商品住宅均价对周边省市高端人才,进一步产生吸引。
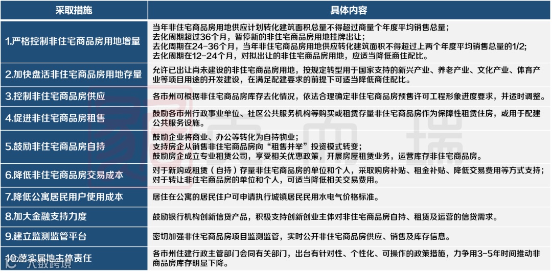
而不仅限于长沙,湖南全省当前均存在商业物业库存高企,去化速度缓慢的问题,因此,2021年10月22日,由湖南省住建厅等六部门联合发布了《关于推进非住宅商品房去库存的若干意见》,文件内容包含严格控制非住宅商品房用地增量、控制非住宅供应、促进非住宅商品房租售、降低非住宅商品房交易成本、降低公寓居民用户使用成本等措施,从多个方面推进公寓等非住宅去库存。
这一政策对于长沙市场的利好主要体现在两个方面:其一,长沙商品住宅当前处于严格的“四限(限购、限售、限价、限贷)”之下,基本不具备投资可能,该政策降低商办产品使用和交易成本,能够进一步刺激投资者投资者转向不需要购房资格的商办市场,加快去化商办库存;其二,由于存在“商改住”的可能性,在当前长沙市场面临较大下行压力的低潮期,能够提振房企对于未来市场的信心,同时也能增加一定量较为优质的租赁房源,满足刚需群体的需求。
整体来看,长沙保持与中央调控基调高度同步的同时,根据现有的市场情况,推出了多个维度的政策“补丁”,整体以“稳”为主,调控未见明显加码,预计短期内也不会出现较大力度的宽松政策。
在高层上半年的持续增压下,全国自中央到地方,调控政策层层加码,叠加宏观经济面临较大下行压力,下半年各地市场均在不同程度上“遇冷”。而长沙作为“调控标兵”,诸多调控政策已于三、四年前出台并持续至今,因此全年整体政策调整幅度相对较小,但调控强度仍处全国第一梯队。展望2022年,政策环境出现边际放松,宏观经济在压力下仍保持正向增长,无论房企还是客户,基本面都将较2021年有所改善,中长期市场前景乐观。
关注公众号
回复对应数字,获取相关信息
政策解读
回复101
政策解读
土地情报
回复201
供应计划
回复202
土拍预告
回复203
土地成交
回复204
地市土地
区域解读
回复301
说市
回复302
片区发展
回复303
地市规划
开盘预证
回复401
开盘预告
回复402
开盘测评
回复403
一周预证
企业解读
回复501
年终点评
回复502
企业
存量透视
报告查询
回复601
长沙周报
回复602
长沙月报
回复603
地市月报
榜单排名
回复701
湖南榜
回复702
长沙榜
回复703
地市榜


