

2020年度卫星导航定位科学技术奖评审结果公示
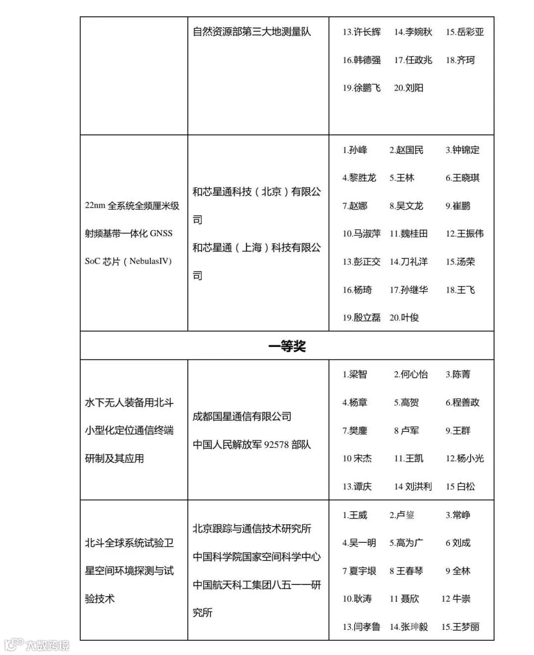
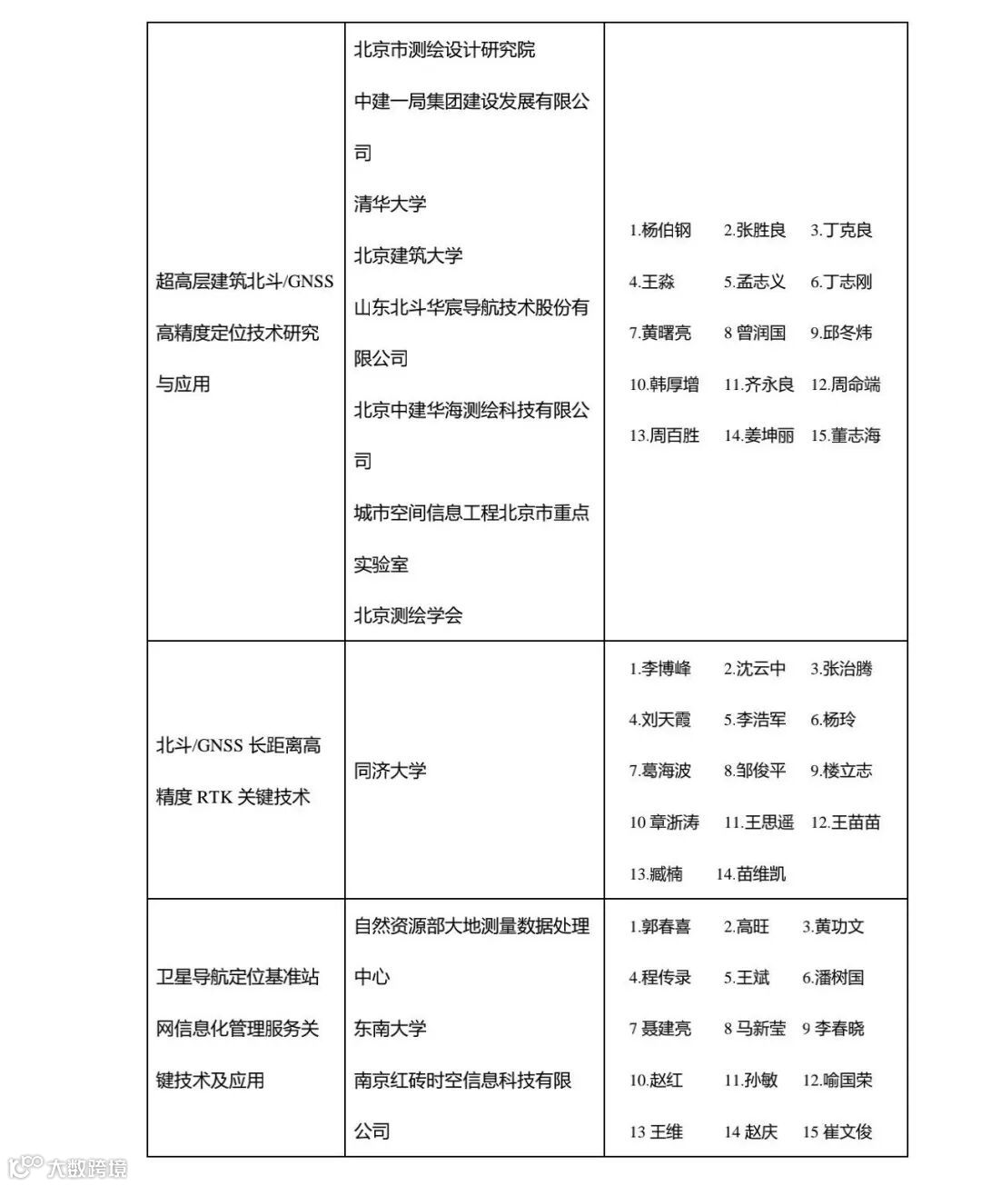
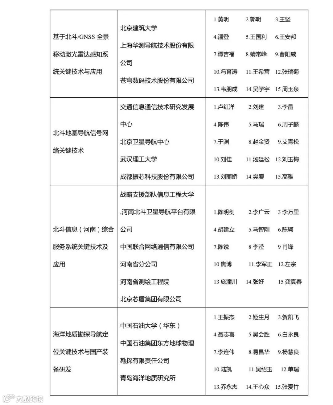
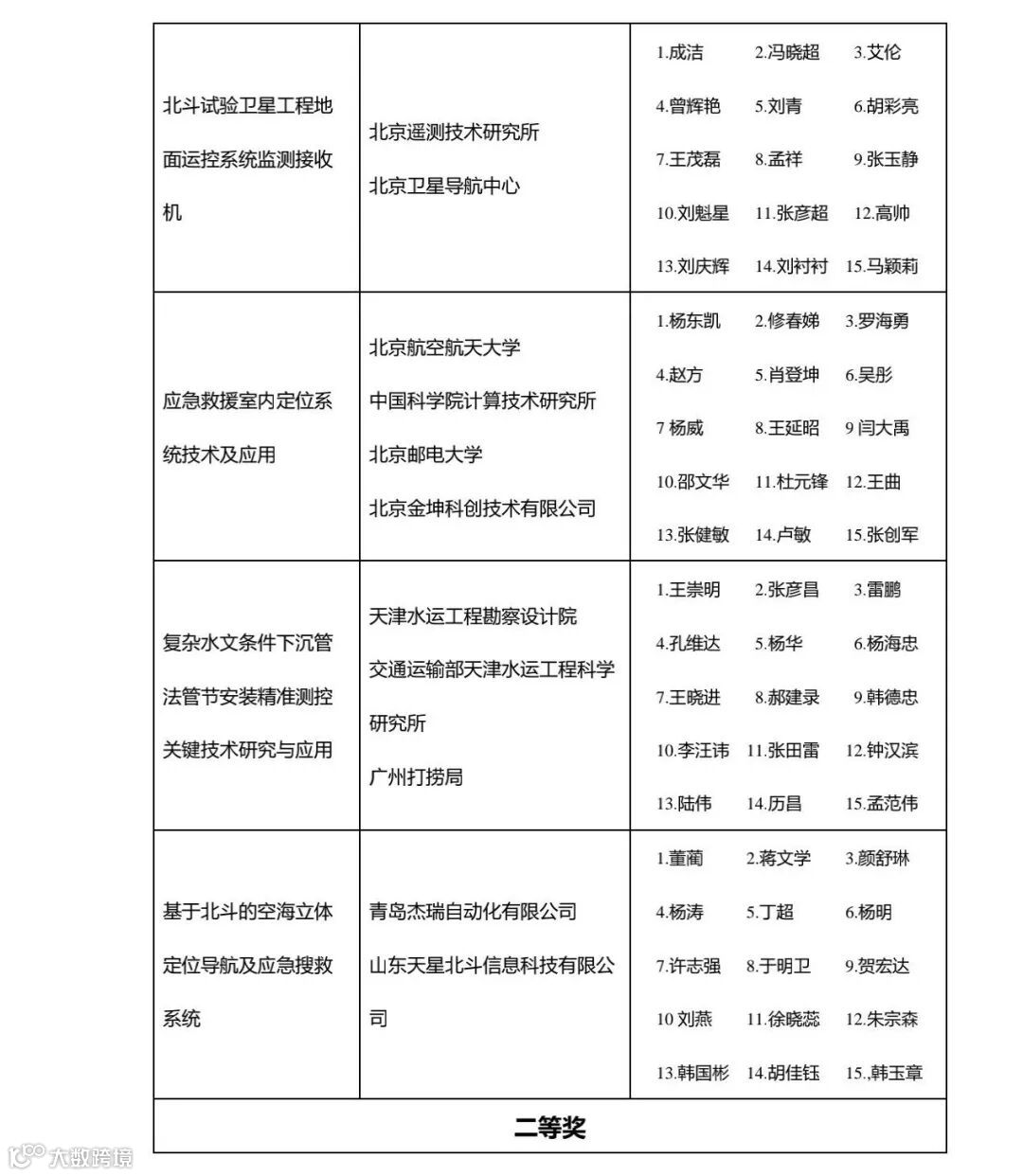
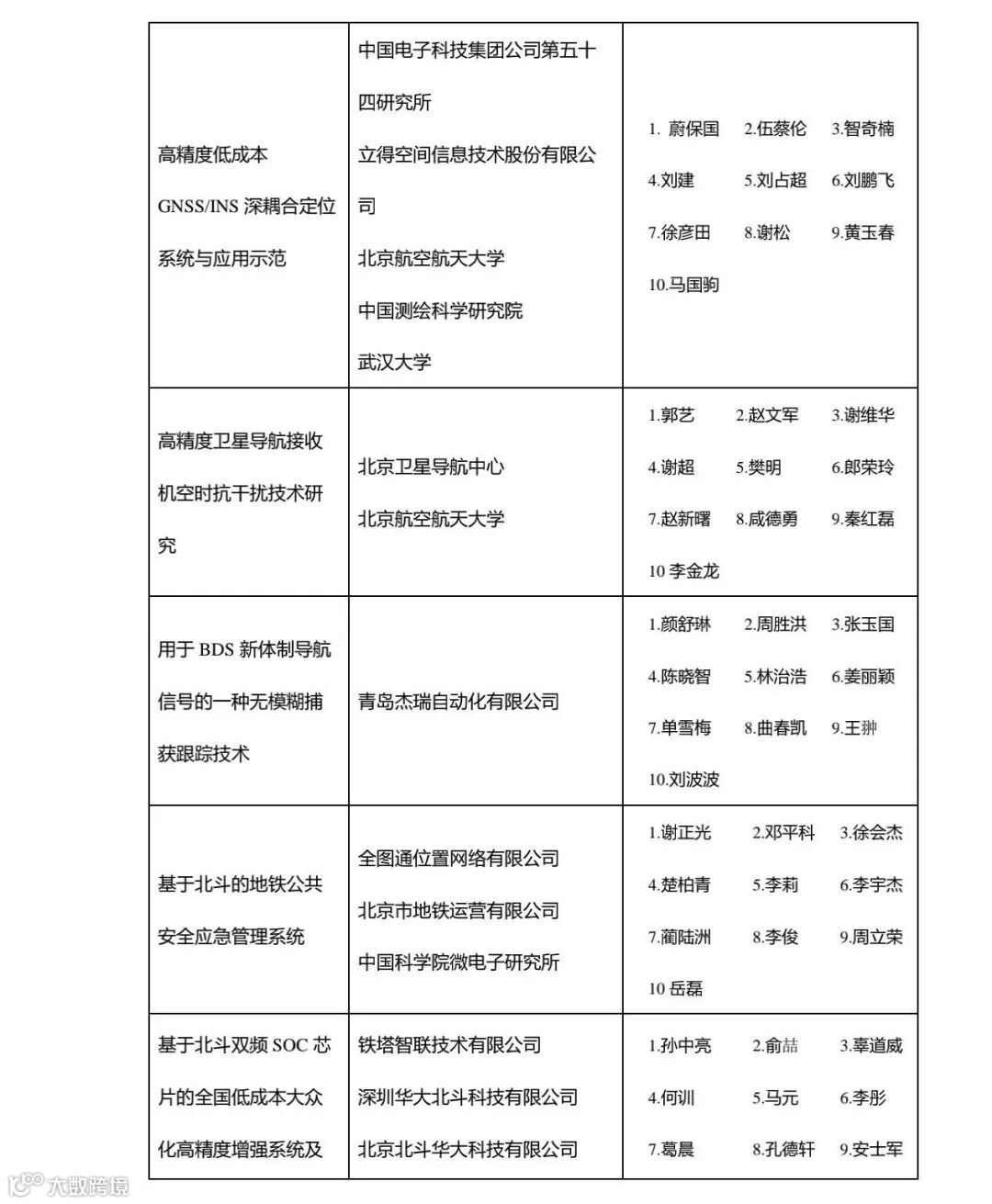
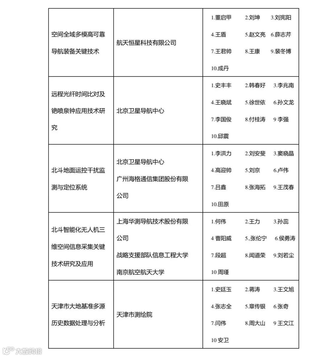
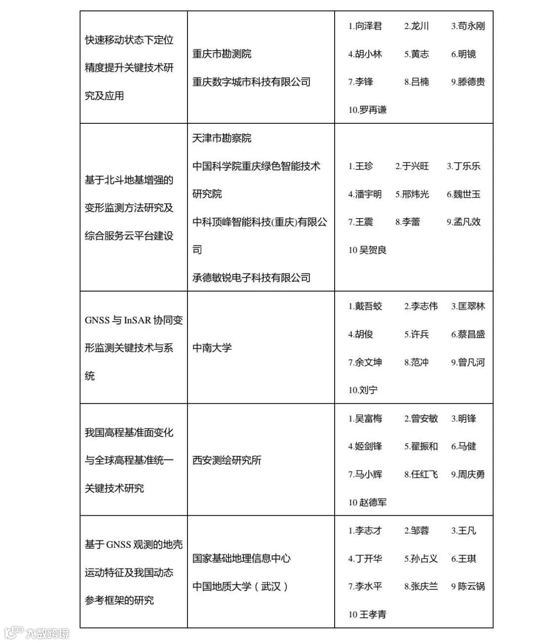
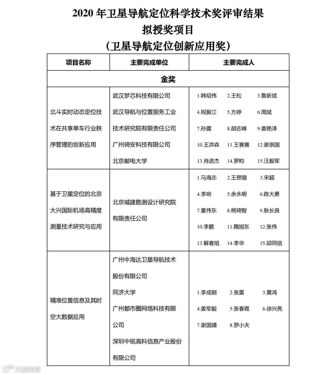
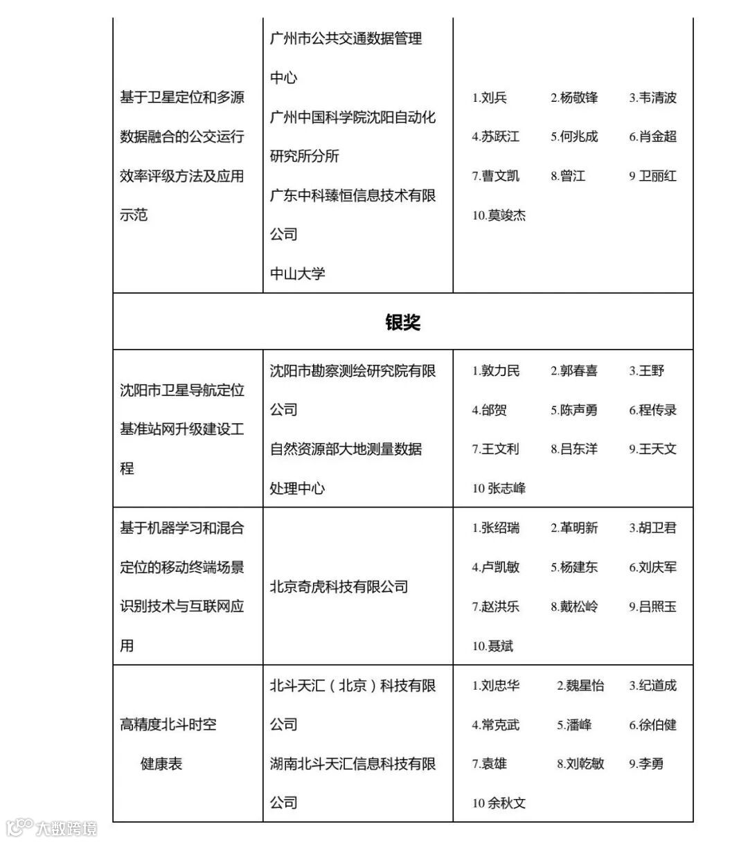
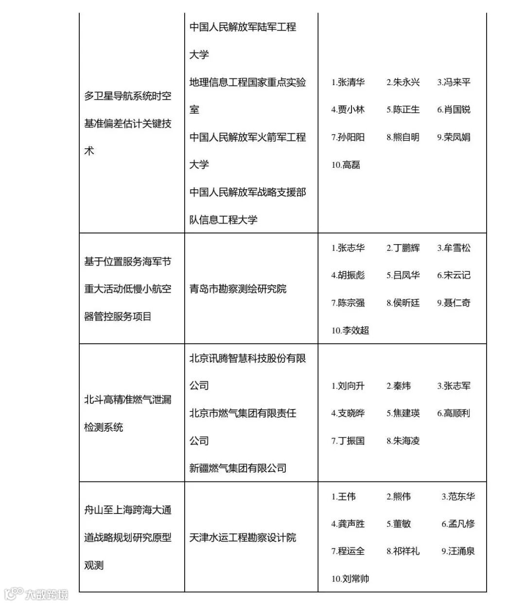
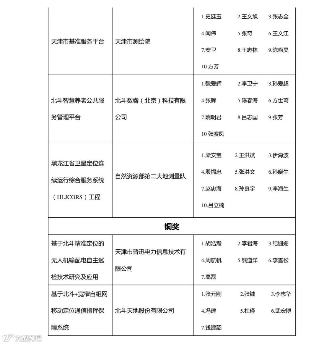
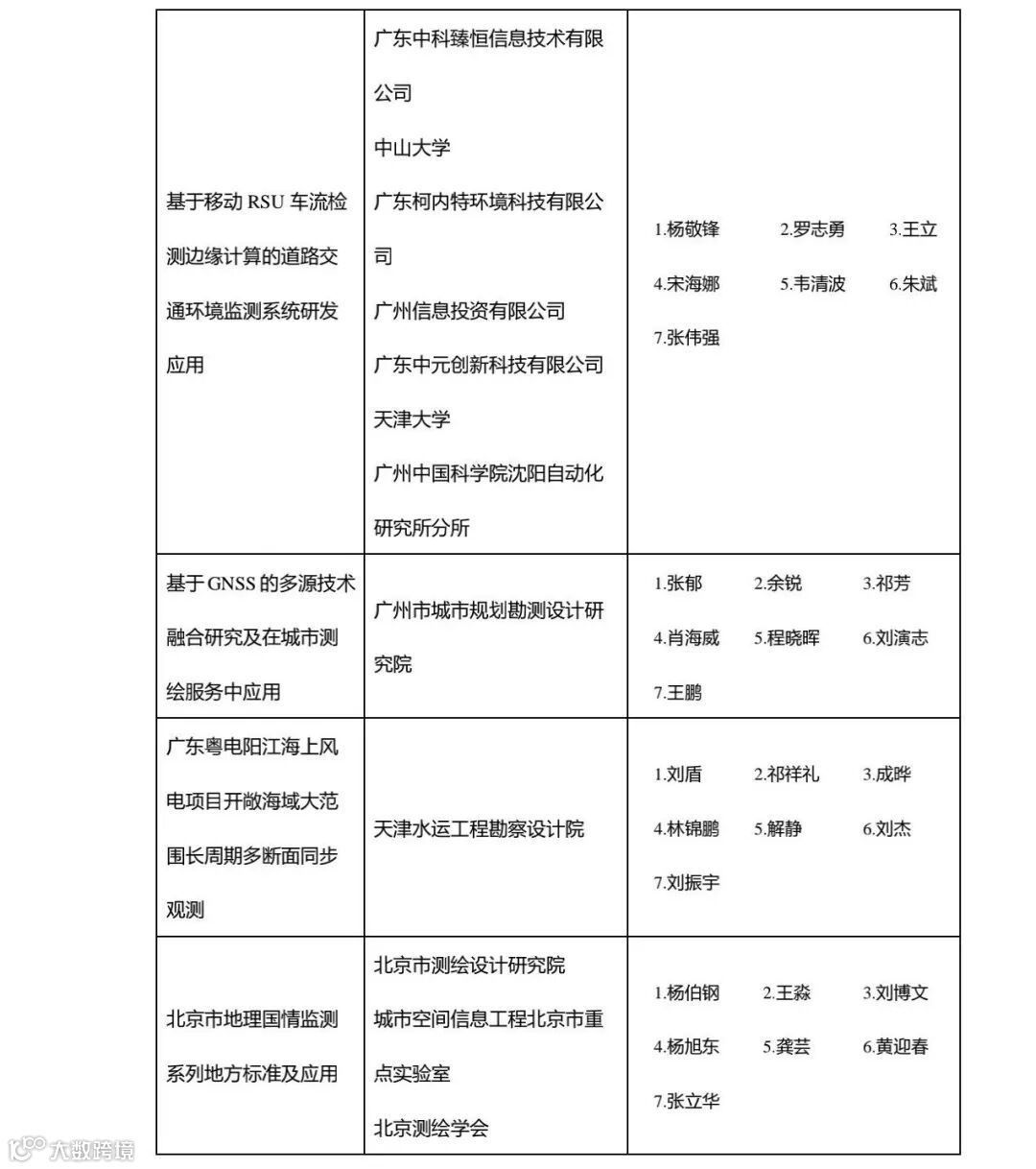
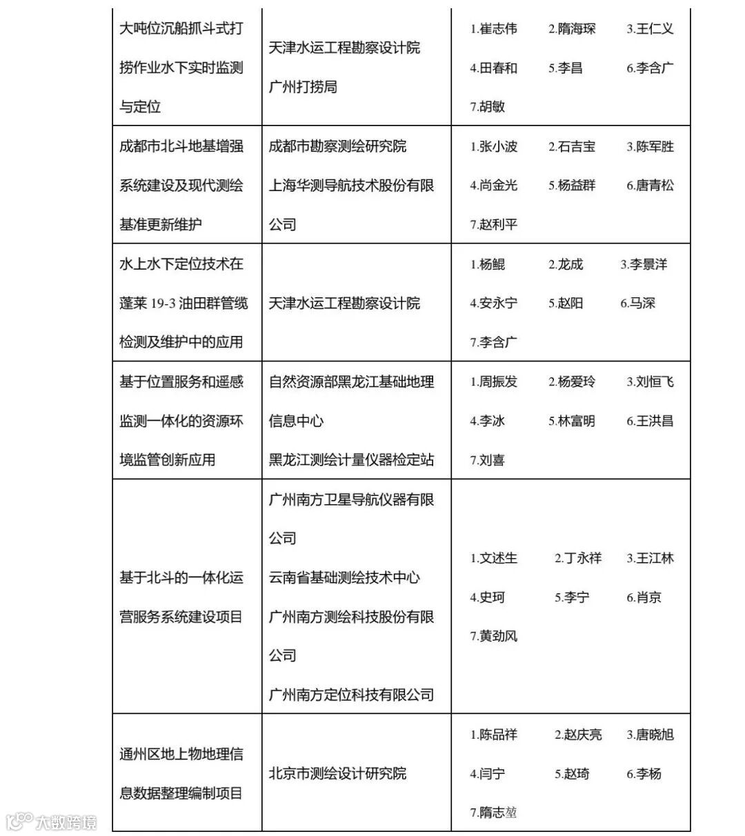
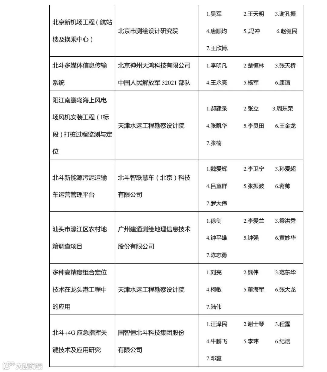
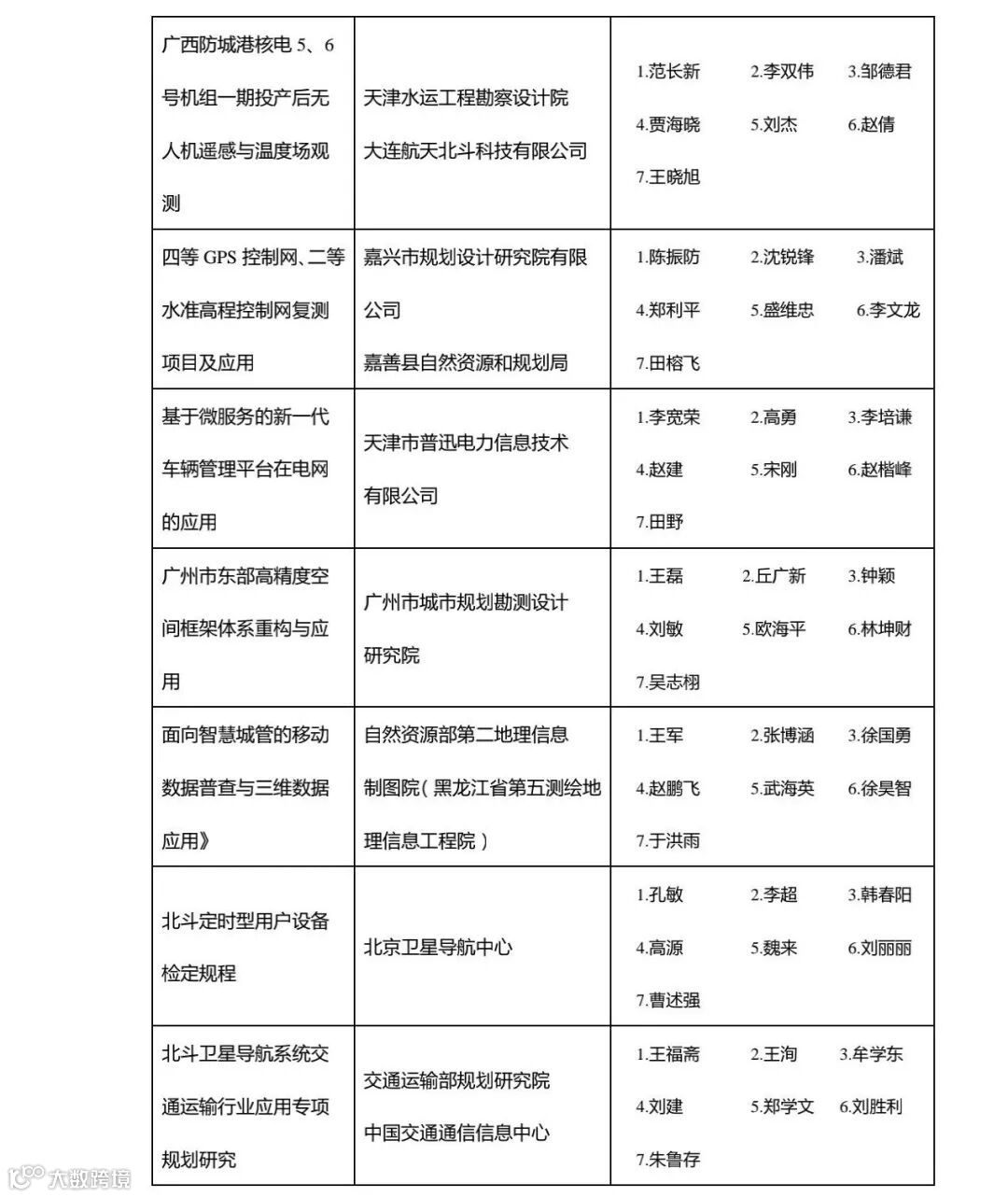
根据《国家科学技术奖励条例》和《卫星导航定位科学技术奖奖励条例》,经项目推荐、形式审查和专家评审委员会评审,并报奖励委员会(扩大)会议审定批准,评审出2020年度卫星导航定位科技进步奖39项,其中特等奖4项,一等奖13项,二等奖22项。2020年度卫星导航定位创新应用奖60项,其中金奖11项,银奖19项,铜奖30项。现将2020年度卫星导航定位科学技术奖评审结果向社会公示(见附件)。
自公布之日起5个工作日内,任何单位或个人对公示的拟授奖项目持有异议,均可用真实身份通过书面形式向中国卫星导航定位协会奖励工作办公室提出(不受理匿名件)。卫星导航定位科学技术奖奖励委员会将按规定的原则和程序,对异议的内容进行核实、查证和处理。
联系方式:中国卫星导航定位协会卫星导航定位科学技术奖奖励工作办公室
地 址:北京市丰台区金家村288号华信大厦509
邮 编:100036
电 话:(010)68181970
传 真:(010)68187080
E-mail:glac@glac.org.c
中国卫星导航定位协会
2020年9月6日























重磅!中国禁止出口涉及测绘制图、无人机、北斗卫星、遥感影像等技术
高分一号、六号宽幅,高分四号、中巴04星免费卫星数据下载(附FTP下载工具)

