代建业务凭借其低杠杆、高盈利、逆周期的特性,正逐步成为目前部分房企努力打造的第二增长曲线。
◎ 文 / 房玲、易天宇
当前H股、A股上市房企年报披露工作已陆续结束。回顾2022年各大房企财报表现,虽然地产业务表现乏善可陈,但代建一词却成为各大房企高管口中的高频词,代建业务凭借其低杠杆、高盈利、逆周期的特性,正逐步成为目前部分房企努力打造的第二增长曲线。
旭辉等新军突起表现亮眼
虽然当前代建业务已成为各大房企争相布局的新蓝海市场,但目前实现分拆上市的代建企业数量仍仅有绿城管理及中原建业两家。该两家代建企业凭借抢先上市的先发优势,在规模上已发展到了行业前列。
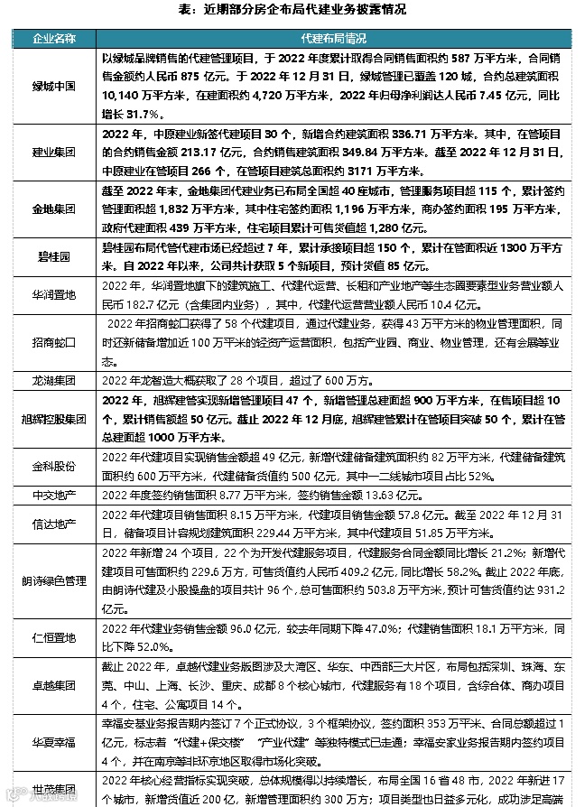
作为“代建第一股”的绿城管理,截至2022年底,代建项目已覆盖120个城市,合约项目建面首次突破1亿平米,较2021年增长19.8%至1.014亿平米;代建项目整体可售货值6510亿。而中原建业2022年底的在管建面也达到了3171万平米,较2021年增长了2.38%。虽然绿城管理与中原建业的业务规模在诸多代建企业中遥遥领先,但其他代建企业也在加速布局、缩短差距,目前在管或累计签约面积超千万平方米的还包括有金地、碧桂园、旭辉等。
其中值得注意的是旭辉建管,不同于金地2006年开始布局代建,以及碧桂园超过7年的代建布局经验,旭辉集团于2021年才成立代建板块。但后来者居上,截止2022年末旭辉建管累计在管项目超50个,累计在管总建面超1000万平方米。
而同样与旭辉作为代建行业新军的,还包括有出险房企世茂集团、华夏幸福、阳光城、中梁控股以及“民企师范生”龙湖集团等等。其中除了世茂集团是于2021年布局代建行业外,其余四家均于2022年才加入到代建行业。其中华夏幸福旗下的幸福安基表现突出,成立不到一年时间内,2022年内就签订7个正式协议,3个框架协议,签约面积353万平米、合同总额超过1亿元。此外龙湖龙智造2022年也大概获取了28个项目,建面超过了600万方。


应收账款账龄及坏账规模增长
虽然代建行业相比地产销售具备逆周期、低杠杆、高盈利的优势,但从目前已上市绿城管理及中原建业披露的业绩情况来看,在行业下行以及疫情影响的背景下,两家代建企业仍受到了不同程度的影响。
从营收规模来看,中原建业实现营业收入6.06亿元,同比减少了53.5%,营业收入的大幅下滑主要由于销售规模的减少。由于中原建业业务范围主要集中河南区域,而随着2022年河南销售市场低迷以及疫情反复影响,中原建业的销售额规模大幅下滑47%。此外全国化布局的绿城管理同样受到影响,2022年实现营业收入26.56亿,同比增长18%,增速较去年的24%有所放缓。
值得注意的是,2022年两家企业均加大了坏账计提准备,绿城管理预期信贷亏损模式下的减值亏损(扣除拨回),从2021年末的1108.3万元,提升到了2022年末的2251.6万元。而中原建业贸易及其他应收款项和合约资产的减值亏损,也从2021年末的1548.2万元,提升到了2022年末的3663.3万元。坏账计提增加一方面是由于亏损率的提升,一方面是由于应收账款账期的延长。
根据减值评估的财务附注显示,绿城管理超180天的贸易应收款占比从2021年的21%上升至36%,其中超一年的平均亏损率提升两个百分点至21%;而中原建业超6个月的贸易应收款也从2021年的27%上升至33%,其中超一年的平均亏损率更是从39%提升到58%。可见,在行业下行的大背景下,代建业务同样有着坏账规模增加以及帐期时长增长的风险。事实上,绿城管理作为行业第一股,有着央企背景,在具有较高谈判力的情况下,都不可避免产生坏账。对于民营房企,出现坏账的情况或更加严重。

优质项目拓展难度加大
此外,由于代建具备轻资产的业务特点,虽然带来了高盈利的同时,利润体量也往往较少。如2022年中原建业的净利率为50.1%,同比下降了9.1个百分点,但仍然达到了50%以上,保持较高水平。而绿城管理由于使用合作代建的模式,虽然成本计入方式不同,但净利率仍维持在27.7%。但从利润规模来看,2022年绿城管理实现净利润7.35亿,而中原建业更是仅有3.03亿元,与重资产性质地产开发的利润规模相比并非同一个量级。
另一方面,当前无论是城投项目还是纾困类项目往往都需要资金的支持,轻资产的纯代建模式与这一现状并不匹配,而额外的资金投入又意味着杠杆及市场风险的增加。在2022年的业绩会中,绿城管理就曾表示“城投公司的开工率比重偏低,其中最后一个原因,实际上也是缺钱”,“绿城管理是一个轻资产公司,为了隔离投资类的风险,是绝对不加财务杠杆,也就是不出资的。但是实际上纾困类企业最缺的是钱,所以我们在这个过程当中就会产生不匹配。”对绿城管理而言,解决办法是通过寻找外部金融机构或金融资源,给遇困项目提供流动性支持。而对于那些并不具备外部金融资源的代建企业而言,则更加面临两难境地。事实上,在当前环境下,代建项目并不难找,但优质的代建项目却是凤毛麟角。

总体来看,代建是未来行业的机会点,但也绝对不是一门容易做的生意。对于房企而言,我们建议还是要从产品力、品牌力、以及操盘、营销、项目管理、资源整合、综合业态开发等各方面出发,苦修内功,形成自己的差异化竞争优势,这样才能在激烈的市场竞争中站稳脚跟。
排版 | 土木
行业透视
2022年房企盈利能力报告——行业利润率加速探底,近半数房企净利润亏损

本文版权归克而瑞研究中心所有 未经授权请勿转载
以上代表克而瑞研究中心团队观点,仅供参考
转载注明出处:克而瑞地产研究(cricyjzx) 多谢配合

