
摘 要:本文就地理国情普查和全国土地调查数据共享问题,以地理国情普查数据为基础,结合第三次全国土地调查数据,对地物的分类指标进行对比分析,建立分类指标间的对应关系。采用空间叠加分析技术,对城市周边地区和山区的图斑所包含的地物类进行空间分布的差异性分析,论证数据间的共享问题以及造成两者差异性的原因。结果表明:由于地物的分类标准、采集边界等不一,导致数据的图斑难以用准确的比率来表达数据可共享的占比。通过分析可对两份数据进行相互验证及补充,为政府的决策和规划提供科学、准确的数据基础。
0引言
为深化党和国家机构改革方案,组建自然资源部开展山水林田湖草自然资源调查和监测评价[1]。自然资源管理体制的形成,要适应经济社会发展的需要,在管理内容、价值认同和制度演化等方面不断深化[2],有利于各项工作的开展。基于地理国情普查与第三次全国土地调查(以下简称“三调”)的成果考虑,前者具有现势性好,动态更新能力强[3],而后者可真实反映准确的土地基础数据,辅助自然资源管理。因此,如何对已具有的地理国情普查成果和三调成果进行综合利用,实现数据共享是需要探讨的问题。目前,多数研究都针对两者之间的耕地数据进行分析[4-9],缺少对完整的地物分类进行对比分析讨论。本文利用地理国情普查和三调的数据建立分类对应关系,分析城市周边地区和山区的空间分布的差异性,探讨数据间的共享问题。
1研究对象概况
1.1 地理国情普查
地理国情普查是一项为深入了解我国地理国情现状,以满足社会经济发展和自然资源分配需要的调查工作[10]。根据国务院下发的通知,于2013年开展国情普查工作。需要普查范围内地表基本的自然和人文地理要素,形成普查成果数据库。这既是对现有基础地理信息数据的整合、提取和加工,又是与其他专业部门业务数据的融合和集成[11]。
1.2 三调
土地调查的目的是查明我国土地利用状态,掌握准确可靠的基础数据,进而健全提高土地调查、监测和统计制度[12]。将土地利用的基础数据进一步细化和完善,以此开展三调工作。利用各类土地资料,采用内业和外业相结合的方法,获得土地利用数据并建立数据库,实现成果数据信息化管理与共享。
2地理国情普查与三调数据的对比分析
地理国情普查和三调都是重大的国情国力调查,通过科学的手段获取真实可靠的土地基础数据。它们从不同角度反映国家自然资源分配,二者在作业过程中具有一定的相关性。
2.1 主要内容
二者由不同部门主管,所需数据的侧重点不同。地理国情普查侧重于土地的自然属性,而三调侧重于土地的社会属性,两类数据具有一定的独立性,也具有很强的互补性[13]。地理国情普查虽于2015年完成,但国情数据按年度进行更新,最新的时间点为2018年。三调的数据统一时点为2019年12月31日。两者之间时间间隔较短,且国情数据相较于三调数据更为精准、详实[14]。因此,对存在冲突、重叠的数据可进行数据验证与补充。
2.2 数据基础
从影像分辨率看,地理国情普查采用优于1米的分辨率,可根据所在区域具体情况选用0.2m或0.5m;三调中农村土地利用现状调查使用的是优于1米分辨率,城镇内部使用的是优于0.2米分辨率的影像数据[15]。两者采用的影像分辨率基本相同。
从坐标系的角度来看,三调与国情普查的坐标系相同,减少了由于坐标转换产生的误差,提高了准确度。同时,两者均采用高斯-克吕格投影,高程基准为1985国家高程基准[16-17]。数字基础相同,不仅能减少内业地类预判和外业实地调查中人力物力的投入,还能进一步提高内业全图解译工作的效率和准确性[10]。
2.3分类指标的对比分析
地理国情普查的对象包括地形地貌、植被覆盖、水域、交通网络等[18],包括12个一级类、58个二级类和133个三级类。三调作业过程中,采用《土地利用现状分类》GB/T 21010-2017进行土地利用分类,分为12个一级类,73个二级类。地物的分类准则虽不同,但是在调查对象上有重叠的部分,部分数据存在共享的可能性,需对地物分类进行对比分析。
2.3.1植被覆盖
植被覆盖包括耕地、园地、林地、草地四类,根据实施方案建立对应关系表,如表1所示。

从表1中可以看出,对应关系分为共性、相近和差异三种。例如:水田的定义在地理国情普查和三调中一样,因而水田属于共性关系。三调中水浇地的定义与国情普查中温室、大棚相近,形成相近的对应关系。而三调中的红树林地在国情普查中没有对应类,则为差异关系。国情中林地内的绿化林地与三调中的公园与绿地形成相近对应关系(见表2)。从上述图表中得出,形成共性关系的分类达50%,相近关系为44.44%,差异关系为5.56%。上表中,分类指标存在一对一和一对多的关系,且部分三级类都合并入二级类中,没有进行细分,这是由于两个分类方案的侧重点不同,导致其对地物的定义不同,划分的类别自然也不尽相同。
2.3.2建设用地指标
在地理国情普查中所见即所得,体现了地表覆盖的内容,而三调关注的是地块类别,因此两者在对建筑用地的划分上存在很大区别,如表2所示。

上述表2中,以三调的地物分类为基础来建立对应关系,形成的多为相近关系。该表中的国情普查未提及一级类,而是将各类地物按其定义建立对应关系。例如:房屋建筑(区)为一级类,虽划分了多个二级类和三级类,但这个划分是从覆盖属性的角度出发,在三调中突出的是建筑物的使用用途,因此商服用地的二级分类对应的均为房屋建筑(区),对其二、三级类并未进行细分。同时,国情中的建筑工地以及其他人工堆掘地无对应类,属于差异关系。综上所述,在建筑用地中,由于同一个建筑单元具有多重属性,因而根据不同的用地分类体系,同一建筑单元会划入不同的类别之中,这也是该表都为相近关系的主要原因。
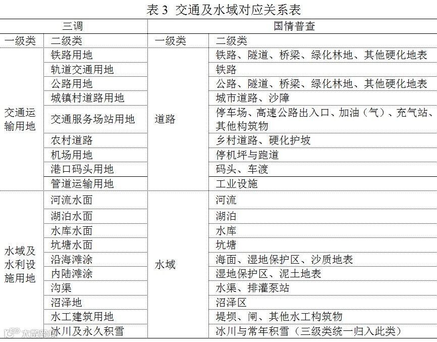
2.3.3交通及水域指标
将三调与地理国情普查中的道路和水域进行对比,建立对应关系表,如表3所示。三调中的交通及水域均涉及到相关的设施用地类别,但国情中的道路及水域分类中并未涉及此类用地。因此在二级类的对应关系中,大多数为一对多的关系,且该关系均为相近关系。只有水域及水利设施用地中的水体才能与国情普查中的部分水域分类形成共性关系。

2.3.4 其他地物指标
根据其他土地的分类建立的对应关系表,见表4所示。从下表中可以看出,除三调中的盐碱地和沙地与地理国情普查中的盐碱地表和沙质地表能建立一对一的共性关系,其他地类建立的都是相近关系。

在地理国情普查中,地形和地理单元中的行政区划与管理单元以及部分自然地理单元,与三调是无法建立对应关系的。它们都是对地块进行整体划分,是具有综合性、概括性的多个单元体的集合,而在三调中,调查范围内的土地都是逐一区分地块单元的使用属性,进而划分地物类别。因此两者之间无法建立对应关系,也不讨论其形成的是差异关系。
3空间分布的差异性分析
3.1研究区域
本次研究以余姚市为例,隶属浙江省宁波市。其地处长江三角洲南翼,东与江北区、鄞州区相邻,南枕四明山,与奉化、嵊州接壤,西连上虞市,北毗慈溪市,西北于钱塘江、杭州湾中心线与海盐县交界。属于浙东盆地山区和浙北平原交叉地区,地势南高北低,中间微陷。南部为四明山区,山峦起伏,散布大小不等的台地和谷地;中部为姚江冲积河谷平原,有弧山残丘,点缀两岸;北部为钱塘江、杭州湾冲积平原;南部山区地势险要,为浙东战略要地。该研究区域的示意图,如图1所示。

3.2数据分析
地理国情的地表覆盖数据与三调的土地利用现状数据中各类地物占比,如图1所示。各类地物之间都有了一定程度的差异,植被覆盖数据占整个数据的一半以上,其中占比差异大小依此为草地、林地、园地、耕地。

利用ArcGIS软件采用空间叠加分析技术,对耕地数据进一步进行相交分析处理,得到两者之间相同部分的重叠率,以及不同部分的差异率,图2所示。重叠率为地理国情普查和三调数据重合的部分,占比为65.66%;地理国情普查差异率是指国情为耕地三调为其他地类,占比为8.13%;三调差异率是指三调为耕地国情为其他地类,占比为 26.21%。

对三调差异率进一步分析,可得该部分在国情中的地类分别为草地、园地、温室大棚、其他、林地、水域和房屋建筑区,占比依此递减(图4)。结合表1分析,只有温室大棚可以认为是由于定义不同而产生差异,其他的地物类需要考虑时间和空间上的因素对土地利用的影响。

3.3 空间分析
选取该研究区域内,城市周边地区和山区的两处图斑,运用ArcGIS的空间分析技术,对已构成对应关系的数据进行空间分析。
3.3.1城市周边地区
城市周边地区图斑的地物成分复杂。从图5中可以看出:耕地中的水田与果园均可以形成共性关系;图中同一图斑在不同数据中分别属于旱地和高覆盖草地两个地物类,两者之间没有对应关系,对于此类情况应实地进行核实,确定图斑所属类别;居民地在国情普查中划分为高密度低矮房屋建筑区,在三调中为农村宅基地,且图斑采集边界基本一致,可形成共性关系。从图斑边界来看,存在较大差异。图斑内存在其他地物类别,未单独划分出来;共性地物的图斑采集边界不一致的。

地理国情普查数据的分类指标能更加准确、详细的表达土地利用现状,而三调对地物的图斑采集更符合地物分类逻辑(例如:耕地由农村道路划分开来,未融合在一起,水域的面状图斑也在道路处断开)。综上所述,造成这些差异的主要原因是两份数据的采集图斑的最小面积以及采集要求不同。两份数据均有重叠部分和差异部分,若能在三调数据的基础上,详化地物的分类指标,统一图斑的采集边界,数据可实现部分共享。
3.3.2山区
选取山区内的图斑,进行空间差异性分析。该区域的地物类别单一,多以林地为主,其他地物类偏少。在图6中可以明显看出,其中一条图斑边界近似相同,另一条存在差异,导致同一地块在地理国情普查中被分为两个不同图斑,而三调中是未合并的三个相同图斑。根据表1可知,针、阔叶林与乔木林地已建立共性关系。由于三调是根据林地权属分割图斑,而地理国情普查是根据实际的种植情况,进而导致数据产生差异性。在使用时,可以对两份数据进行综合考虑,达到相互验证及互补性的效果,使数据的统计更加真实性和权威性。

4结束语
三调与地理国情普查是从不同角度来反映国家土地资源情况,用于常态化服务政府决策。数据之间存在许多的共同点,且互为补充,都是国家资源中不可或缺的重要部分。本文将地理国情普查和三调数据的分类指标建立对应关系表,对城市周边地区和山区的图斑进行空间分布分析,建立了共性、相近和差异三种对应关系。通过对成果数据的分析,可以得出:①由于两者所使用的分类标准、各类地物定义、采集要求、最小图斑划分等均不相同,导致分类成果的差异。②虽然各类地物已建立对应关系,但是在实际数据中,同一地物的图斑内存在一对多,多对一或者多对多的划分关系,且两份数据的地物图斑边界也存在不重合的情况,若想实现两份数据共享,会导致图斑碎片化呈指数化增长,大大增加了数据处理的难度。③不同区域因地形地貌不同,可共享数据量也不尽相同。山区、丘陵等地区,地物类别偏少,土地利用性改变的也少,但图斑采集边界因要求不同产生差异;城市周边地区地物类复杂,土地利用类别变更较为频繁,图斑间存在交叉、重叠现象,数据差异性较大。针对上述情况,还难以用统一的百分比来描述数据可共享的占比,需制定统一的数据处理标准,构建统一的管理体系,才能促使数据更加方便的进行完善和补充,促进数据的一体化建设。
作者简介:喻欣(1994—),女,江西抚州人,硕士研究生,助理工程师,主要研究方向为国土资源地理信息系统。
E-mail:1432435918@qq.com
基金项目:国家自然科学基金项目(41861058);江西省“国土资源云”支撑平台和省级不动产登记信息管理基础平台建设项目
通信作者:张立亭 教授
引用格式:喻欣,张立亭,王建林,杨静雯,朱洪镔.地理国情普查与三调数据的共享探析[J].测绘科学,2021,46(6):150-155,173.
以“三调”和2020年度国土变更调查成果为基础,全国耕地后备资源逐地块调查评价启动

