前言
11月如市场预期,保持下行走势,供应放量并未带动成交回升,取而代之的是,整体市场热度进一步回落。政策托底接二连三发布放松政策,支持刚性和改善性住房需求,促进房地产市场平稳健康发展。本月,房企加强营销刺激销售,预期在年末迎来一轮放量带动成交“翘尾”。
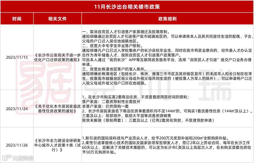
11月长沙发布三项楼市优化政策,刺激市场预期。进一步放宽了长沙落户条件,取消自贸区人才引进落户家属随迁及投靠限制,吸引更多人来长沙安居乐业。二套房限制全面放开,不受首套网签时间限制;同时,进一步满足改善性住宅需求,特别是144㎡及以上产品的去化。26号发布的人才新政也对不同类型的人才给出了不同的补贴标准。
11月我们再次看到了政策托底地产的决心。今年算得上的长沙楼市久违的宽松大年,接二连三的放松政策,整体看下来,长沙的购房要求已经空前友好,无论是刚需、改善,首套还是多套,较此前都有不同程度的放松。更好支持刚性和改善性住房需求,促进房地产市场平稳健康发展。对促进住房合理消费、提振市场信心将起到积极作用。
0
1
土地市场:土地供应规模攀升至高位
土拍热度仍处低位
11月长沙土拍市场挂牌57宗经营性用地,共计建面677.84万方,创2022年以来供地新高。年末启动加速供地模式,既是出于地方财政考虑,在年末增加一轮供地可以补充地方财政收入,助力完成全年财政目标,也是由于近期政策面释放了多重重磅利好,此时增加一轮供地也是想要抓住政策的窗口期,以期提升土地市场的热度。
从供地位置来看,远郊三环周边分布较为集中。其中,长沙县新增37宗经营性用地,占比达到65%,为本月供地大户。以万家丽北、开元北和空港新城板块为主。从土地用途来看,新增商业用地达到16宗,供应面积持续增长。
取消土地限价后,土拍市场热度仍在低位
9月底以来,22个采取土地供应“两集中”的城市中已有一线城市广州,二线城市杭州、厦门、成都等共18城取消土地限价。10月30日,[2023]长沙市063号地块挂牌公告,明确“本次国有建设用地使用权网上挂牌出让按符合要求的价高者得的原则确定竞得人”。这是新政后长沙首次取消土地交易最高限价,并且住宅未设最高销售均价。
根据克而瑞监控数据,2023年1-11月长沙涉六区一县宅地成交总建面、土地出让金累计同比分别为-52.6%、39.8%。企业拿地仍以底价拿地为主。优质地块供应上半年较为集中,3-6月土拍溢价走高。随着企业资金承压、债务到期、以及供地质素等原因,下半年溢价走低,近年末土拍流拍率走高。
0
2
新房市场:市场预期走低
大平层拉动整体均价趋稳
11月如市场预期,保持下行走势,供应放量并未带动成交回升,取而代之的是,整体市场热度进一步回落。
今年商品住宅成交中,三房产品占比逐月下滑,11月占比28%,四房产品占据主力地位,成交套数占比达到66%,五房及以上房型的产品成交占比也有6.3个百分点的增长,而一房、二房及其他户型占比持续走低。
与此同时,商品住宅成交面积段也明显趋大。144㎡以下面积段产品成交套数占比均有不同幅度的下滑,其中120-140㎡市场主力产品面积段成交占比较下滑1.4个百分点。180-220㎡面积段产品成交占比增长最快,较去年提升2.5个百分点。100㎡以下小面积产品占比持续缩小,成交比值下降至4%。
从各面积段均价月度走势来看,200㎡以下产品面积段价格下滑,而200㎡以上产品价格持续上行。企业资金压力、市场规模下行叠加竞争激烈等多因素影响,11月下旬龙头房企采取降价措施刺激销售,降价产品主要以刚需刚改产品为主。
从月度住宅市场整体均价走势来看,持续呈趋稳态势。虽各房企抓紧年末营销节点加强营销力度,以价换量刺激销售,刚需刚改均价走低,但改善需求持续稳定,市占率有所上升,整体市场均价持续保持小幅微增,高位趋稳的走势。
0
3
开盘市场:
推盘节奏放缓,区域分化加剧
11月仅监测到8个项目集中开盘,与10月基本持平,但推出房源仅为10月的八成。首开与加推项目数基本持平,推盘项目中,刚需房源占比较高,但改善产品去化效果较好。市场下行周期下,分化加剧,核心及热点板块仍能保持较好去化,而远郊板块开盘去化跌幅明显,不足1成。
0
4
微观指标:
11月前期指标大幅下行,但月末出现翘尾之势
11月市场再度步入下行通道,单盘单周来访87组,环比大跌27%,同比下跌4.7%,单盘认购5.4组,环比大跌25.4%,同比上涨9.5%。
整体市场热度从10月高位回落,全年仅略高于7-8月(除春节月外),基本持平6月,来访和认购均低于全年平均值。
但整体转化率路高于10月,主要是月末大促,认购量大幅攀升所致。
从周度走势来看,单盘来访和认购在黄金周冲高后,一直呈现回落之势。
11月下旬,长沙再度宽松楼市政策,叠加房企降价大促,来访和转化率均快速回升,第4周来访环涨38.4%,认购环涨57.7%,转化率升至7.2%。
但是预计后续走势难以再冲高,在12月高供应+降价促销的因素下,来访和认购仅能维持在目前较高位水平。
房企11月房企营销热情不减,多家房企推出集团营销活动备战“双十一”。城发恒伟、招商蛇口等企业多盘联动,“双十一”推出成交送大礼活动。认购优惠折扣、特价房源等成为项目“双十一”主要活动。
11月下旬,头部企业带头开启普降销售,长沙主力项目成交均价均有不同程度下调,降幅在16%-25%。房源也由原来顶底层特价房源,扩大至整栋房源,房源量从个位数扩大到近百套左右。
本月重点监测房企的营销活动呈现以下二个特点:第一,由于接近年末且市场观望情绪明显,整体折扣力度有所加强;第二,为加速入市去化,出现首开、加推整盘折扣情况,带动老盘降价销售。
整体来看,房企营销力度加强,紧抓年末营销节点,一方面,成交送大礼活动,加大认购优惠、特价房源等常规营销手段减弱后,部分主力项目加大价格下调幅度以吸引购房者;另一方面,对于首开/加推项目,采取低价/平价入市进行年末冲刺。
0
1
整体流速呈普跌之势
远郊发展环比持增
(注:板块网签数据范围为内五区商品住宅,截止日期10月31日)
国庆“黄金”销售旺季之后,11月市场如期回落,新房成交下跌4成。整体市场成普跌之势,远郊品质型板块和城区高端型板块分别下滑50%、41%,跌幅较大。11月仅有远郊发展板块环比持增,单盘流速环比上涨14个百分点。
主力去化新城品质板块和城区高端板块短期政策刺激后,红盘流速大幅下滑,带动板块盘均流速走低。远郊发展板块在售项目偏少,项目“以价换量”导致单盘流速加快,板块盘均流速波动较大。
0
2
板块月均单盘下滑
TOP10板块较为分散
(注:板块网签数据范围内五区商品住宅,截止日期9月30日)
从11月单盘流速来看,TOP10单盘流速板块中,T城区高端板块占4席,其次为N1新城品质板块,占据3席。
本月单盘流速超过40套的板块由10月的7个下降至2个,芙蓉北板块单项目月均成交66套;大托板块招商蛇口璀璨学府推新入市,本月首开,项目集中成交,单盘流速位于高位。市政府板块单盘流速30套,受招商蛇口江山境红盘高流速影响,板块盘均位居30套高位值。盘均流速在20-30套间板块增多。
从板块位置来看,11月TOP10单盘流速板块较为分散,呈外扩趋势。

来源:克而瑞湖南区域
撰写:王红兵
以上仅为个人观点,不代表所在企业观点。
版权申明:本文版权归克而瑞湖南机构所有,未经许可与授权,严禁转载。
如需转载和合作,加微信搜索19892894436。
免责声明:本文中的内容和意见仅供参考,并不构成对所述城市的出价或评估,我司对使用本文中内容所引发的任何直接或间接损失概不负责。

