新品发布和现有产品系的升级优化,成为房地产企业推动业务增长的关键举措。
文/克而瑞产品力研究中心
在房地产市场历经迅猛发展与深刻变革的当下,房企正面临着前所未有的挑战与机遇并存的局面。鉴于消费者需求的日益多元化和市场竞争的日趋激烈,一些房企调整并优化自身的发展策略,通过采纳创新的产品战略来积极应对这些挑战。
新品发布与升级策略并行
精准捕捉市场趋势与消费者需求
在产品战略上,企业采取两种主要路径来推动业务的增长与发展。一是通过发布全新的产品系,满足消费者日益多样化的需求。其中,保利发展推出的新一代“悦”系产品,将东方意境与品质社区相结合,展现了传承与前瞻兼容、创新与普适并蓄的中国人居新模式。招商蛇口打造的“翎”系,则以其独特设计理念,注重仪式感空间布局、居住社交一体化以及视野特权最大化,彰显了其对高端生活品质的追求与创新能力。新产品系的推出,往往伴随着创新设计元素、独特功能配置、前沿技术应用等,以期更好地适应和引领市场发展趋势,满足消费者对美好生活的向往和追求。
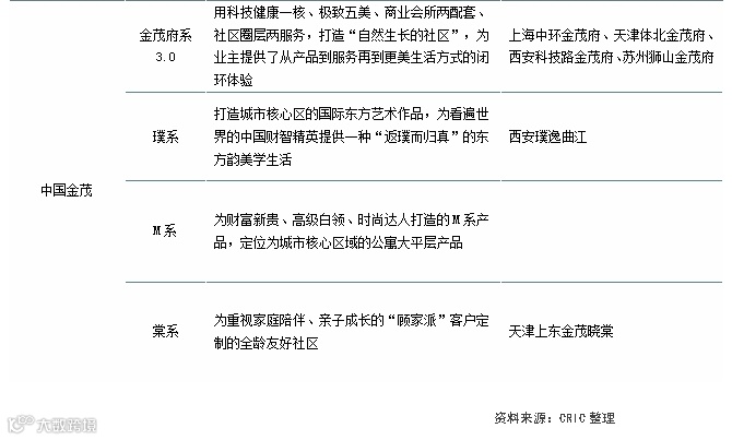
二是深化对现有“拳头”产品系的优化与升级,旨在稳固市场地位并增强竞争力。举例来说,华润置地瑞系3.0产品通过塑造独特的地标立面、打破传统高层结构限制,以及探索商业大平层功能的多元化,构建出丰富多样的生活形态。同样,金茂府系3.0产品通过实施“一核四美两配套两服务”的全面升级策略,倾力打造“自然生长的社区”,从而为业主提供了一站式的闭环体验,涵盖了从产品到服务,再到更美生活方式的升级。


值得注意的是,发布新产品系与升级品牌产品系并非彼此孤立,而是相互交织、相辅相成的。房企在决策过程中,根据市场发展趋势、消费者需求演变、交付项目业主反馈以及自身资源能力等多方面因素,灵活地将这两种策略相结合并加以运用,以实现最佳的市场效果和经济效益。
住宅产品新动向,探寻可持续发展之路
通过对房企产品策略的细致梳理,我们发现当前住宅产品的新兴发展动向正崭露头角。房企们正不断探索创新的产品策略,以满足消费者多样化的需求,同时也为自身可持续发展注入新动力。
1、建筑结构升级减少柱体,套内公区去边界化
在LDKB一体化设计的广泛运用后,房企越来越注重LDKG(G是花园阳台garden balcony)户型升级。
花园阳台的融入,促使公区空间从“聚厅”向“超聚厅”演化,客厅彻底实现“去边界化”,休闲、娱乐、观景等多种功能充分融合,打造出洄游动线更丰富,场景更多元的生活场。为达到LDKG的空间效果,建筑结构上也必须同步升级,确保实现通透无柱的视觉效果和270°观景体验。这方面的升级更多地应用于高端产品系的迭代中,例如绿城月华系与华润瑞系均在此方面进行了迭代更新。
杭州中心作为华润瑞系迭代产品,每一套户型都兼具了会所与奢居功能,拉通纵深空间,将景观最大化,同时多洄游多场景提升尺度与空间效率。以建面约488㎡户型为例,套内约332㎡,其中动区空间达到140㎡,开放的动区通过空间序列强化纵深的尺度感知,270度的落地窗视觉体验通透大气。超大景观面,功能多级兼容,不再像传统公区围绕沙发串联各功能,互动场景单一。
图:华润杭州中心140㎡客餐空间示意
图:绿城杭州芝澜月华278㎡客餐空间示意
2、以开放姿态探寻社区发展路径,共创标签化城市界面
过去三年,全球经济呈现放缓态势,人们开始重新审视生活,将更多关注转向人际关系和生活品质的提升。在城市发展的进程中,具有前瞻性的房企纷纷转型为“城市服务商”,基于人们对日常生活的需求和对去中心化居住意识的复兴,积极探索创新方式营造社区。
杭州绿城芝澜月华在规划与设计过程中,摒弃了传统社区的固有封闭模式,以开放姿态探寻社区发展新路径。在红线划定范围内,项目沿主干路打造“玉树街区”,并设置咖啡店、书店等公共活动空间。同时,为确保室内外空间的自然过渡与和谐统一,将室内外过渡界面采用可开合玻璃门扇。这一创新举措有效促进了社区与城市的自然融合,更赋予社区一种开放而不失私密性,现代而富有生活气息的氛围。
图:杭州绿城芝澜月华社区实景

图:上海保利海上瑧悦社区入口实景


图:门庭礼院、车马集院和街角花园规划示意图

3、逐渐形成艺术公区与酒店式服务相结合的社区新模式
在诸多产品系落地项目中,一种新颖且富有前瞻性的社区发展模式正逐渐崭露头角,即艺术公区与酒店式服务相结合的社区新模式。这种模式不仅是对传统居住空间的革新,更是对生活品质和文化体验的深度提升。
艺术公区,作为社区不可或缺的重要构成部分,不仅赋予了社区文化内涵与审美价值,更在营造浓郁文化气息、提升居民文化涵养方面扮演着举足轻重的角色。服务,作为产品永续发展的基石,如今在借鉴高端酒店服务标准的基础上,进一步强化了社区服务品质与居民生活体验。
佛山保利灯湖天珺项目,将岭南传统元素揉进各个空间肌理,并借鉴国际建筑理念,整体呈现出传统文化的韵味与魅力,同时彰显了国际化视野与追求。会所聚焦客户需求,设置私宴、恒温泳池、24小时健身区、户外吧台、社区会客厅、影音室、共享书吧等社交功能空间。
图:佛山保利灯湖天珺公区实景




图:杭州龙湖亚伦金沙御湖境公区实景




在房地产市场日趋激烈的竞争格局下,房地产企业正积极采取创新产品战略,以应对消费者需求日益多样化和市场趋势瞬息万变的挑战。新品发布和现有产品系的升级优化,成为房地产企业推动业务增长的关键举措。
同时,伴随着房地产市场的逐步成熟和消费者需求的不断升级,住宅产品的发展亦展现出新的趋势:建筑结构升级减少柱体,套内公区去边界化,旨在提升居住空间舒适度和灵活性。房企以开放姿态探寻社区发展路径,致力于共创具有独特标签的城市界面;艺术公区与酒店式服务相结合的新型社区模式正逐渐崭露头角。这些行业发展的新方向为市场注入了源源不断的活力。
排版|土木
房企加强新中式布局,差异化与标准化并存
成都市场最卷的143㎡产品,都是如何迭新的?




