
7月8号,自然资源部公布了2021年度自然资源标准制修订工作计划(公示稿)公示,在该工作计划中涉及多项测绘地理信息领域行业相关标准。
《1:500 1:1000 1:2000数字线划图生产地理实体数据技术规程》《倾斜摄影三维模型大比例尺测图规范》《三维地理信息模型数据产品质量检查与验收》《工程建设项目多测合一成果规范》等多项行业标准都都将在2021年计划制定。其中,由中国测绘科学研究院、国家基础地理信息中心起草的《实景三维中国基本要求》行标也将在2021年制定。

2021年度自然资源标准制修订工作计划(公示稿)公示
根据部重点工作安排,部组织编制了《2021年度自然资源标准制修订工作计划(公示稿)》,现进行公示。
如对上述公示内容有异议,公示期内可以书面形式向科技发展司如实反映,反映者须署真实姓名。
公示期限:5个工作日(2021年7月9日-7月15日)
受理地址:北京市西城区阜内大街64号 自然资源部 科技发展司
联系电话:010-66557270、66558417
自然资源部科技发展司
2021年7月8日
附件 :(点击文末阅读原文可下载)
2021年度自然资源标准制修订工作计划(公示稿).doc PDF版下载
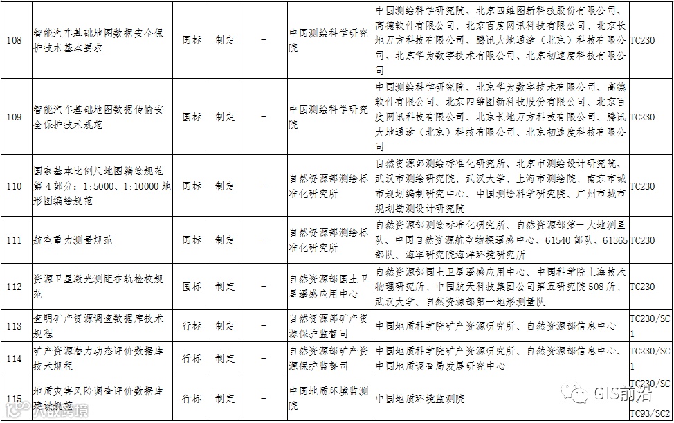
以下为涉及测绘地理信息领域行业相关标准部分截图(图片点击可放大)











来源:自然资源部门户网站
- END -

