11月8日下午,全国常委会办公厅召开新闻发布会,会上发布了重磅化债政策,将直接增加地方化债资源10万亿元!
这10万亿包括全国人大常委会批准的6万亿元债务限额置换地方政府存量隐性债务;从2024年开始,连续5年每年从新增地方政府专项债券中安排8000亿元专门用于化债,总量4万亿元。
与此同时,会议还明确2029年及以后年度到期的棚户区改造隐性债务2万亿元,仍按原合同偿还。
近年力度最大的化债政策“三箭齐发”。据财政部部长蓝佛安透露,到2028年之前,地方需要消化的隐性债务总额从14.3万亿元大幅下降至2.3万亿元。
通过较大规模增加债务额度,支持地方化解隐性债务,地方可以腾出更多精力和财力空间来促发展、保民生。比如加大对重点群体的支持保障力度,提升整体消费能力。叠加运用地方政府专项债券、专项资金、税收政策等工具,支持推动房地产市场止跌回稳。最终促进经济运行总体平稳、稳中有进,实现投资-消费良性循环。
10万亿地方化债将对房地产产生关键影响,为后续发行地方政府专项债收储存量住房、回购闲置土地和城中村改造的货币化安置腾挪更大空间。
在人大发布会上,财政部部长明确了房地产两项重要的增量政策。其一,是支持房地产市场健康发展的相关税收政策,已按程序报批,近期即将推出;其二,是专项债券支持回收闲置存量土地、新增土地储备,以及收购存量商品房用作保障性住房方面,财政部正在配合相关部门研究制定政策细则,推动加快落地。
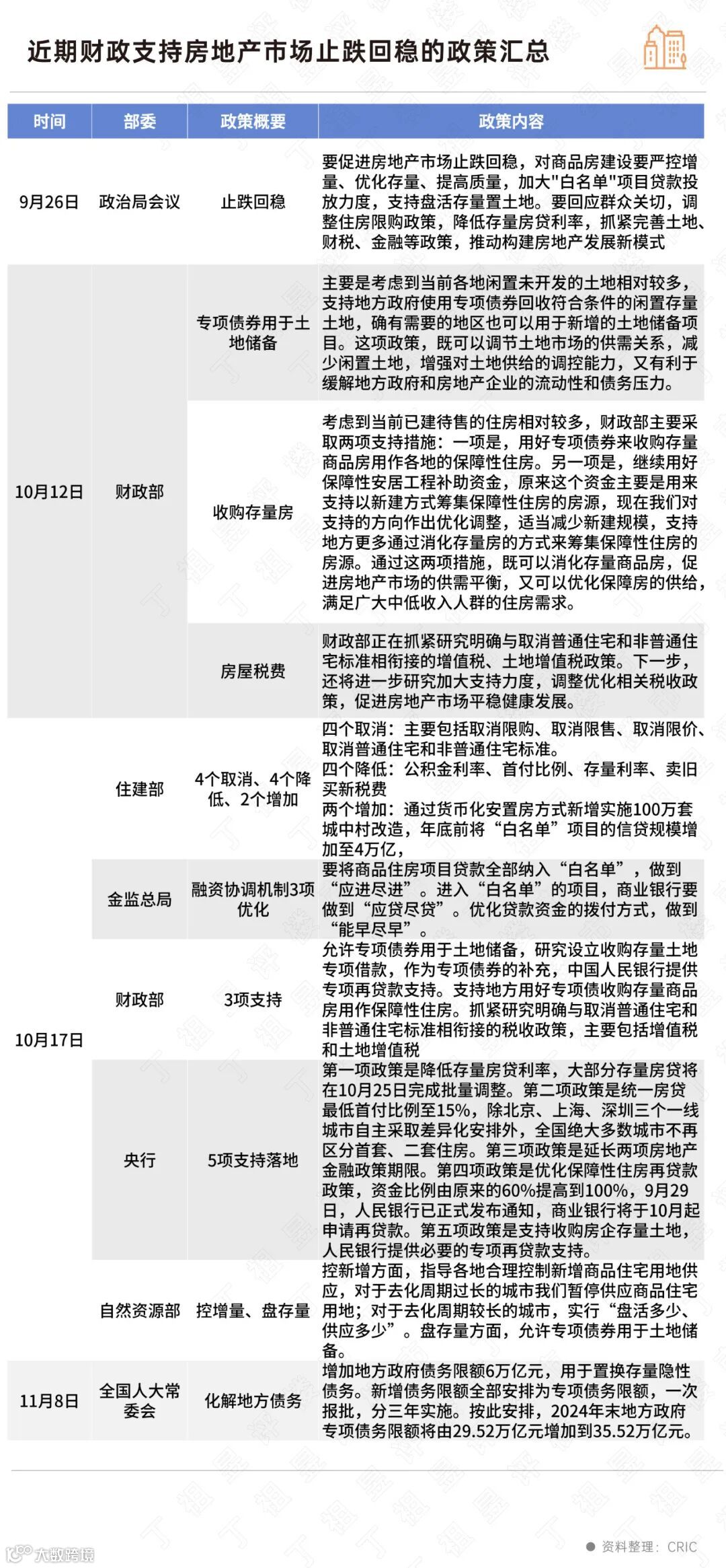
5月17日五部委在“切实做好保交房工作配套政策”说明会上,央行首次提出设立3000亿元保障性住房再贷款。
9月将资金支持比例将由60%提高至100%,资金总规模达5000亿元。
10月国新办新闻发布会上,财政部也表态在确保项目融资收益平衡的基础上,地方可安排专项债券收购存量商品房用作保障性住房。
据CRIC统计,目前已有超过50个城市表态支持国有企业收储,29个城市已落地首批房源征集细则,明确参与征集商品房需满足的条件,标志着存量房收储进入落地期。
从当前各城市政府收储落地情况看,仍存在一些现实问题,其中现有房源规模与收储条件匹配度较低,已建成现房尚未出售的商品房仅占库存三成左右,即便全部收储也对当前各城市恢复供求在平衡作用相对有限。在未来地方专项债资金支持下,各城市可以根据自身供求关系特点作相应的调整。
与此同时,地方专项债可用于支持地方回购存量土地。优先回购企业无力开发或者不愿继续开发、尚未动工建设的住宅、商服用地,及时匹配专项债券等资金。研究设立收购存量土地专项借款,作为专项债券的补充,中国人民银行提供专项再贷款支持。对于收回来的土地,再次组织供应用于房地产的,将严格把控。市场确有需求的,才可以优化条件、精准投放,但必须控制在收回收购总量的一定比例之内。
这两项举措都能快速助力消化存量,促进房地产市场回归供需平衡。
支持使用地方专项债用于收储存量商品房闲置土地,可以有效补充收储资金来源,解决保障性住房再贷款资金规模有限、商业银行发放贷款积极性不高导致收储进度迟缓的问题,进而推进地方收储进展,完成消化存量住房和保障性住房筹建的双重目标,有效降低房地产企业资金流负担,有助于促进房地产市场止跌回稳。
结合10月17日的财政部等五部委国新办会议上,住建部部长倪虹表示,在前期城中村和危旧房改造基础上,今年将再增加100万套城中村改造,并通过货币化方式安置。
为此将提供五方面支持:一是重点支持地级以上城市。二是开发性、政策性金融机构可以给予专项借款。三是允许地方发行政府专项债。四是给予税费优惠。五是商业银行根据项目评估还可以发放商业贷款。
财政支持允许地方发行政府专项债,无疑为实现100万套城中村改造货币化安置目标、增强安置居民信心继而加快改造进程提供强有力的资金支持。
新增100万套城中村改造,并实行货币化补贴,可以释放出规模可观的增量购房需求,有助于存量住房消化。CRIC依据2015-2017年的棚改货币化安置效果推算,100万套的城中村改造或将带动近1亿平方米住宅销售。
此次财政增量政策是9·26政治局会议后各部委一系列重要政策措施中财政支持政策的延续,其中政治局会议明确要求“促进房地产市场止跌回稳”,对改善房地产市场预期尤为关键。
新增6万亿地方债务置换叠加连续5年新增总量4万亿地方专项债券用于化债,能够有效释放地方压力、提升企业投资活力、改善消费预期,实现经济良性循环。
通过地方政府专项债支持地方收储存量住房、回购闲置土地和城中村改造的货币化安置,是房地产行业“去库存”和完善住房保障体系的重要举措,有利于加快存量商品房去库存以及盘活闲置土地资源,改善房地产行业供求关系失衡预期;有助于加快保障性住房供给,更好满足低收入群体和新市民的多层次住房需求;助力保交楼和改善房企资金状况,实现保主体和保就业。同时为“促进房地产市场止跌回稳”,构建房地产发展新模式提供有力的资金支持。

