

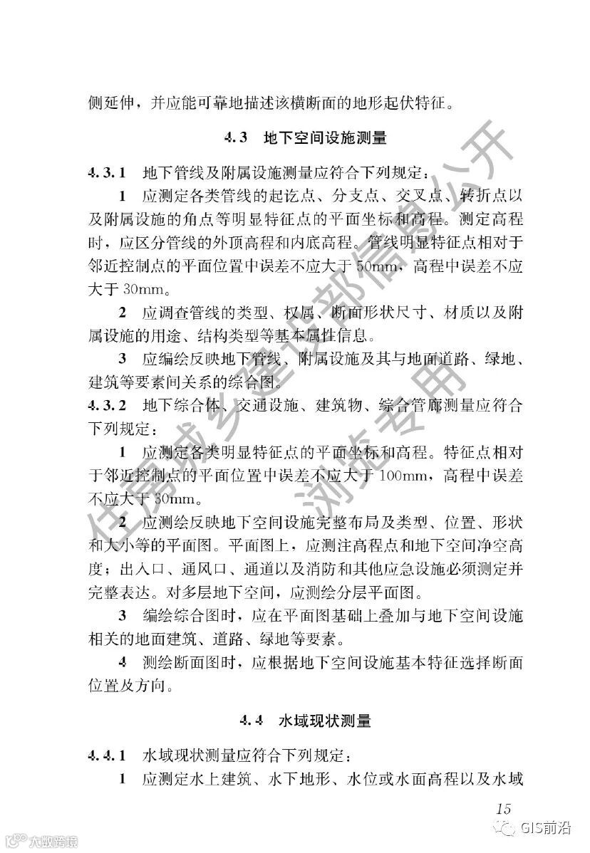
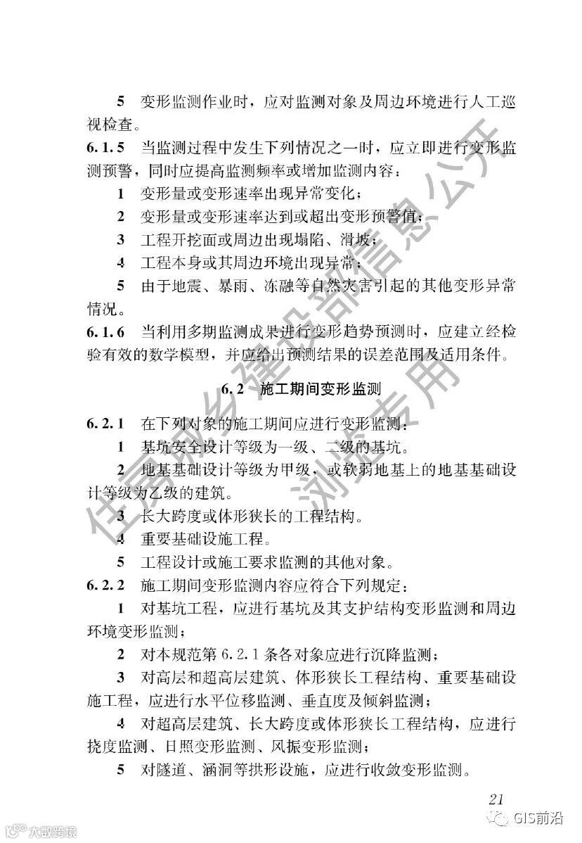
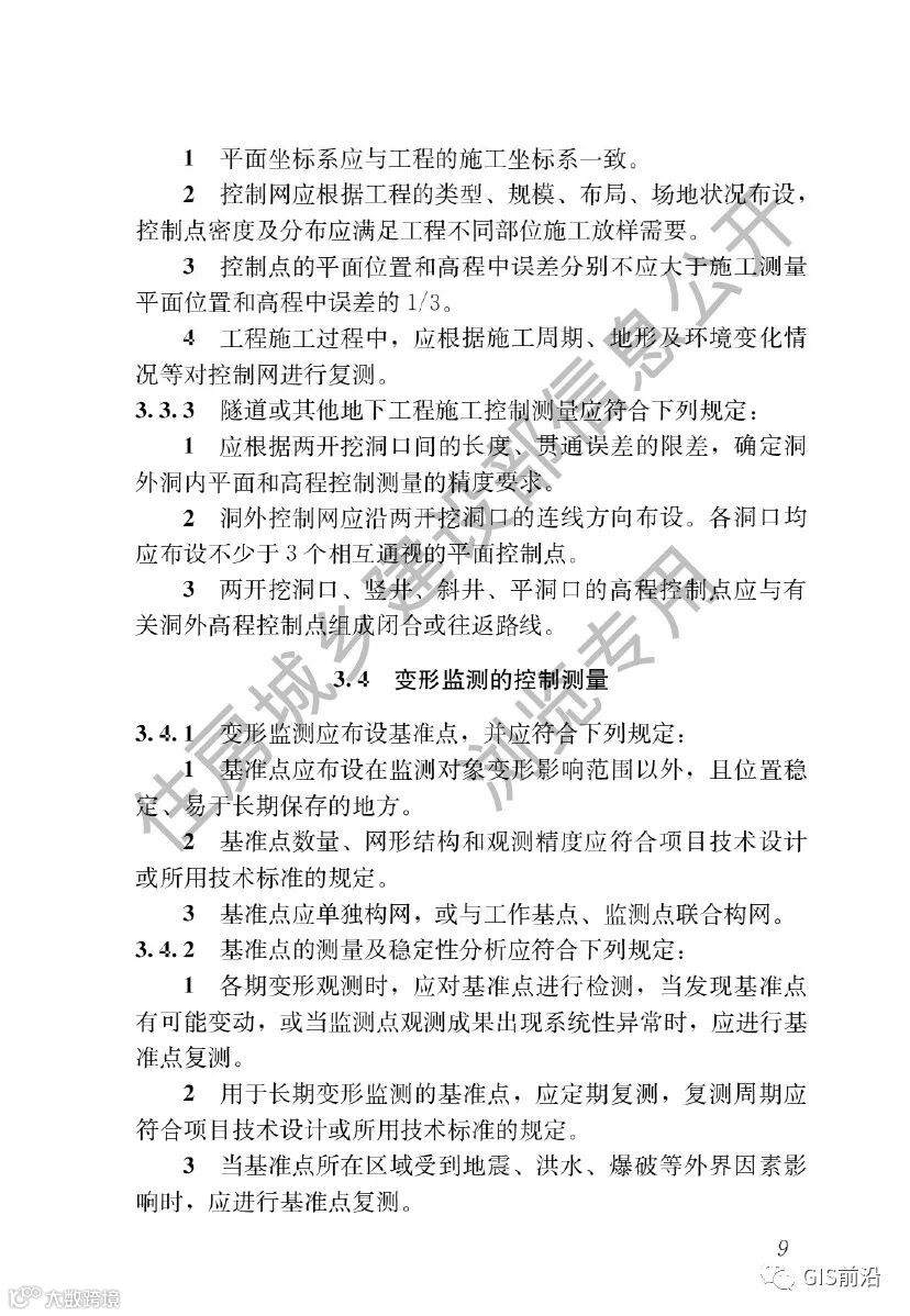
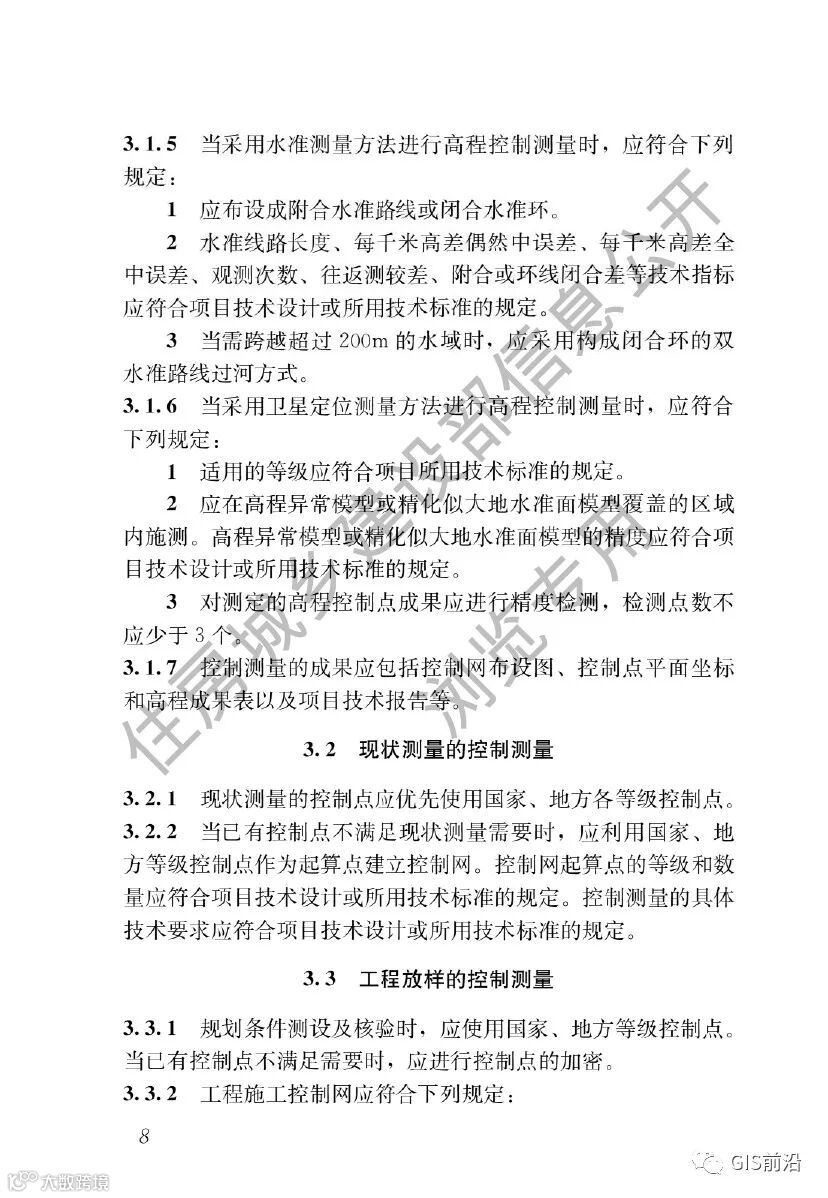
住房和城乡建设部
2021年9月8日
附件1
附件2
废止的现行工程建设标准相关强制性条文
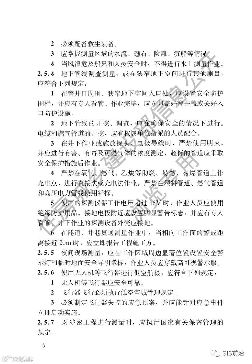
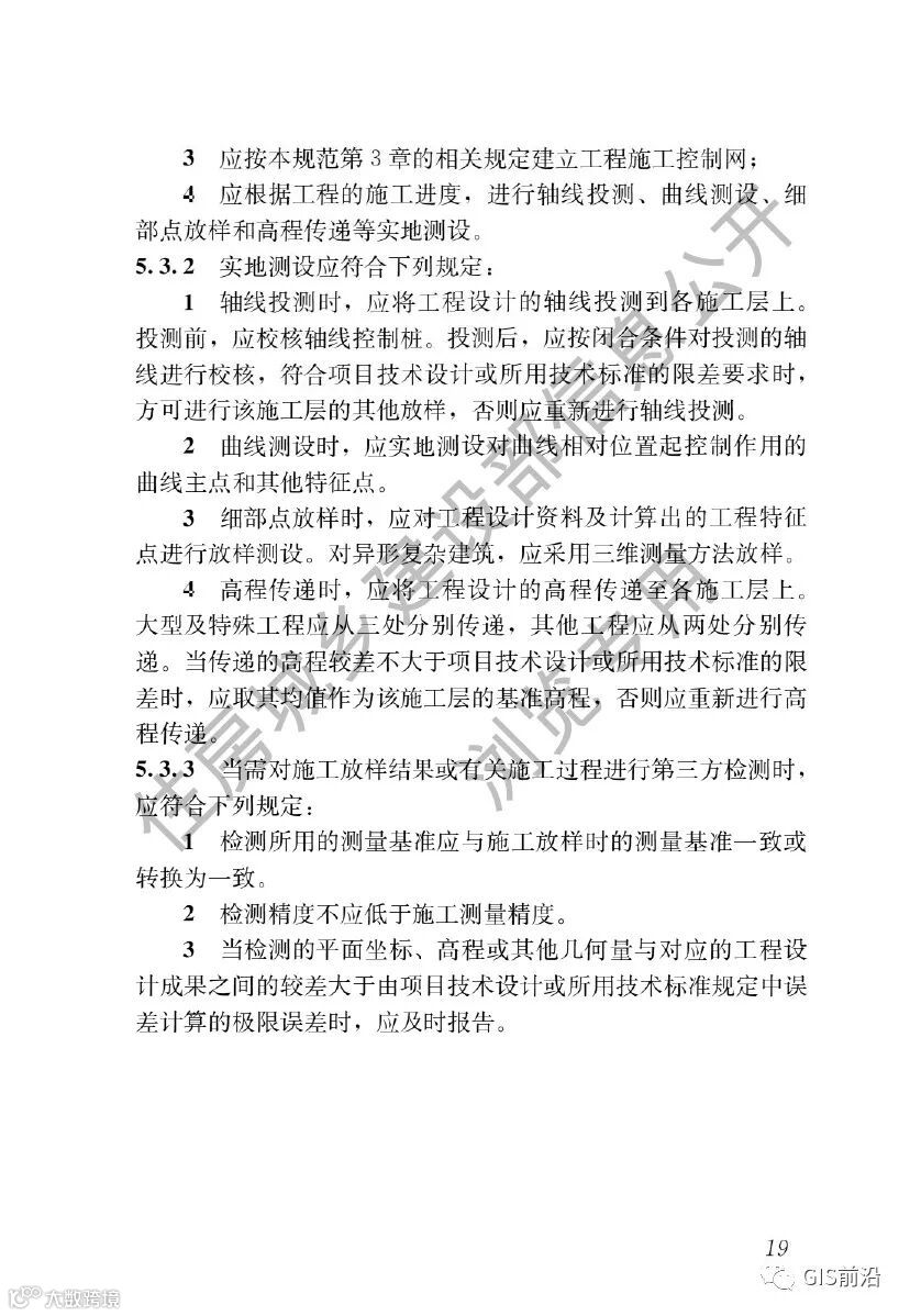
1.《工程测量标准》GB 50026-2020第5.3.51、5.7.5、7.1.8、7.5.14、8.7.15、10.1.10条
2.《工程摄影测量规范》GB 50167-2014第4.1.3条
3.《核电厂工程测量技术规范》GB 50633-2010第5.6.7、9.1.8条
4.《城市轨道交通工程监测技术规范》GB 50911-2013第9.1.1、9.1.5条
5.《建筑与桥梁结构监测技术规范》GB 50982-2014第3.1.8条
6.《冶金工程测量规范》GB 50995-2014第3.0.11、12.3.7、13.11.8条
7.《城市地下管线探测技术规程》CJJ 61-2017第3.0.15条
8.《建筑变形测量规范》JGJ 8-2016第3.1.1、3.1.6条
附件下载:(点击文末阅读原文可跳转下载)
附件1:工程测量通用规范
附件2:废止的现行工程建设标准相关强制性条文
来源:住房和城乡建设部官网
- END -


