成交信息
中建信和加码芙蓉隆平高科优质教育宅地
综合楼板价5498元/㎡
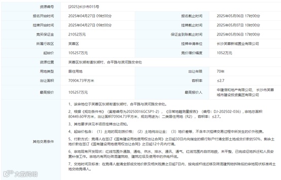
长沙市隆平高科板块[2025]长沙市015号纯住宅地块今日成功出让,计容总建19.14万方,成交总价10.53亿元,成交楼面价5498元/平米,由中建信和地产有限公司和长沙市芙蓉城市建设投资集团有限公司底价摘得。
(来源:长沙市国土资源局网上交易系统)
备注:地块详细信息请点击链接
区位表现
芙蓉东进“产城融合”高地
产学研住商景一体化多维赋能
2012年,芙蓉区政府提出“强西拓东”战略,浏阳河东岸的23.73平方公里被划定为隆平新区。隆平新区成为“强省会”战略下的东拓首站。芙蓉区以“举全区之力跨河东进”的魄力,将55.4%的芙蓉区土地倾注于此,以“产城融合”重塑城市格局。
隆平高科新区土地利用规划图
该区域不仅是国家战略科技力量的核心承载地,更是国家级实验室集群的重要策源地。岳麓山实验室作为生物育种领域重大科研平台,已形成千人级高端人才矩阵,重点突破种质资源创新与关键核心技术攻关,致力建设具有全球影响力的科研创新标杆。
生态与商业协同发展格局显著:依托浏阳河十公里滨水生态廊道及东湖湿地生态修复工程,构建城绿相融的公园城市样板;龙湖芙蓉天街作为芙蓉城东片区TOD商业综合体,集成国际影城、精品商超等240余个业态单元,形成一站式品质消费目的地;人民里、中交广场等大型商业载体完善区域商业服务能级,未来将结合汽车东站枢纽经济圈规划,推动科技主题商业与人文特色市集深度耦合,实现产商旅融合的现代化消费场景。
教育资源配置持续升级:隆平新区已形成东雅中学、师大附中实验学校等优质教育集群,并成功引入省级示范性高中及市级重点教育品牌9个。依据专项规划,未来六年将通过科学化教育设施布局,实现每平方公里配置1所标准化学校,规划学位总量超4.3万个,全学段教育资源均可在十分钟步行范围内覆盖,打造中部地区基础教育高质量发展示范区。
隆平高科新区示意图
配套齐全、生态宜人,商业、教育优势突出,隆平高科片区将建设成为一个以生态居住、文化休闲、商业金融为基础,以总部基地、配套基地、物流基地为支撑,长沙东部重要的区域次中心及和谐的宜居宜商新区。
具体到宗地位置来看,[2025]长沙市015号地块位于隆平高科板块,东湖街道东湖村,合平路与滨河路交汇处。
交通配套:地块具备“轨道交通+城市快速路”复合型路网优势,直线距离轨道交通6号线农科院站(已运营)约1.5公里,距城市主干道人民东路入口约700米,可快速接入城市交通动脉,形成高效通达的十五分钟城市通勤圈。
教育方面:地块配套入读湘郡培粹,全长沙所有中学新校区中,只有湘郡培粹有高中部+初中部,而且都是长沙市教育局直属、本部直属。该学校批前公示已出,学校总建筑规模6.77万平米,办学规模总计3300人,其中初中部42个班共计2100人,高中部24个班共计1200人。
大环境建设|批前公示已出, 芙蓉区湘郡培粹一校两址新校区将于今年启动建设!
周边学校还有大同小学、大同瑞致小学、湖南农业大学子弟小学、芙蓉区大同第三小学等优质教育资源。
其他配套:地块周边系统性配置生态景观、文化设施与医疗资源——东湖生态公园与浏阳河滨水绿带构建绿色休闲空间;隆平水稻博物馆(隆平水稻文化园)与湘雅二医院东院区(规划)完善公共服务功能;龙湖芙蓉天街等商业综合体形成多层级消费服务体系,满足居民高品质生活需求。
整体来看,该地块以优质教育配套为显著优势,叠加交通通达性、生态宜居性与商业便利性,形成“产城融合”型城市功能单元的标杆性配置。
拿地企业
看好教育决意加码
本土“央企”巨头—中建信和
中建信和地产有限公司是世界最大投资建设集团、世界500强第13位中建集团旗下骨干企业—中国建筑第五工程局有限公司旗下的城市运营服务平台。
中建信和2003年6月成立于长沙,从湖南出道至今已22载,目前已形成辐射京津冀、长江经济带、成渝都市圈、粤港澳大湾区等核心城市群的全国战略布局。
中建信和2017年成为湖南本土房企首个销售额破百亿的公司,2019年销售业绩进入全国排行榜T0P100。
2024年已完成湖南9个城市的覆盖,年销售业绩同时高居湖南重点房企和长沙权益榜首位。
市场表现
优教育宅地催生价格势能
隆平高科板块近三年宅地供应仅5宗,土地供应有序,稀缺性持续凸显。
本次5498元/㎡的楼面价,对比板块均价约存在近7500元/㎡价差空间,未来入市有望形成强大价格势能。片区土地市场已从“低价竞争”转向“价值竞逐”,将进一步带动房价拉升。
小结
时隔两年多芙蓉区隆平高科板块又一宗强教育配套宅地成交,标志着片区土地市场进入教育驱动型增长周期。湘郡培粹的入驻填补了芙蓉区缺乏四大名校的空白,叠加岳麓山实验室、农大等产学研资源,隆平高科从“产业园区”升级为“教育+科创+居住”复合型板块,土地开发价值从单一住宅向产城融合跃升。中建信和本次看好教育加注拿地,未来将为片区打造又一迭代标杆作品。
来源/克而瑞湖南
撰写/曹智
审核/刘芳、蔡嫣
版权申明:本文版权归克而瑞湖南机构所有,未经许可与授权,严禁转载。
如需转载和合作,请添加“CRICCS0731”微信号。
免责声明:本文中的内容和意见仅供参考,并不构成对所述城市的出价或评估,我司对使用本文中内容所引发的任何直接或间接损失概不负责。
土地成交 | 5.71 亿落槌!中交投资抢滩远大路片区城市更新
土地成交 ▏30轮激战,溢价29%,融华地产强势“抢滩”长沙
土地成交 ▏竞价27轮,和顺地产溢价27%夺地,2024长沙土拍完美收官!

