导 读
政策端
本月全国及长沙房地产政策持续发力,以城市更新、“好房子” 建设为核心,结合供需两端优化,稳定市场预期。
1
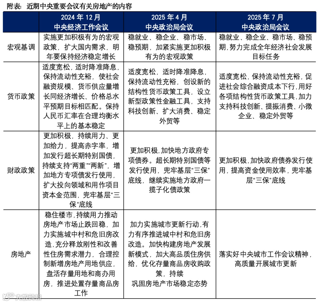
7·30 政治局会议:
房地产聚焦城市更新“好房子”
7月30日中央政治局会议分析研究当前经济形势和部署下半年经济工作,会议指出,保持政策连续性稳定性,增强灵活性预见性,着力稳就业、稳企业、稳市场、稳预期。宏观政策要持续发力、适时加力。落实好中央城市工作会议精神,高质量开展城市更新。
未提及“房地产"明确高质量开展城市更新
此次政治局会议有关房地产行业没有专门表述,强调了落实好中央城市工作会议精神,高质量开展城市更新。
联系到7月15日召开的中央城市工作会议来看,这是继2015年12月之后又一次有关城市发展的最高规格会议,高质量开展城市更新、稳步推进城中村和危旧房改造,加大“好房子”供应成为未来房地产止跌回稳的重要抓手。
2015年中央城市工作会议召开后,从《关于进一步加强城市规划建设管理工作的若干意见》,到《关于推进新型城市基础设施建设打造韧性城市的意见》,再到《关于持续推进城市更新行动的意见》,一系列政策文件相继出台,为城市发展提供了顶层设计。与之相对的是开启了大规模城市棚户区改造和旧城改造进程,极大地促进城市界面和基础设施改善,也极大地刺激房地产业新一轮高速发展。
在高质量城市更新背景下,各地供地质量将会不断提升,城市长期没有新房供应的核心区域、小面积或低容积率地块集中供应,计容新规产品和四代住宅项目凭借品质、得房率等优势,销售去化水平相比旧规产品持续热销,说明改善需求基础庞大,只待”好房子“供应。依此来看 “好房子”将有望率先企稳回升支撑新房市场成交,形成新的价格基准,相对同地段旧规产品或二手房价,最终形成新的价格梯度,实现房地产市场新的供求关系动态平衡。
2
住房城乡建设部调研组赴广东、浙江两省调研,与当地政府及有关部门、专家学者、房地产企业座谈,深入分析上半年房地产市场运行情况,实地调研房地产在建在售项目,广泛听取有关方面的意见建议。
调研组指出,上半年全国新房和二手房交易总量同比增长,房地产市场总体保持稳定态势。二手房交易占比逐步提高,多个省份二手房交易量超过新房,房地产市场呈现新的特点。
调研组强调,促进房地产市场平稳、健康、高质量发展具有重要意义。各地要切实扛起责任,充分用好房地产调控政策自主权,因城施策、精准施策,提升政策实施的系统性有效性。要加快建设安全、舒适、绿色、智慧的“好房子”,满足人民群众新期待。要多管齐下稳定预期、激活需求、优化供给、化解风险,更大力度推动房地产市场止跌回稳。
3
近日,住房和城乡建设部印发《“好房子”建设经验做法(第一批)》,以加大“好房子”工作推动力度。首批“好房子”经验做法涵盖出台推动政策、加强技术支撑、打造示范样板、强化科技赋能、优化物业服务和健全产业体系等六个方面,涵盖城市有背景、江西、福建、山西等,为其他城市打造好房子提供了经验。
住房城乡建设部表示,接下来要在标准、设计、材料、建造、维护等方面系统发力,为人民群众建设安全、舒适、绿色、智慧的好房子。
4
7月14日,长沙市住建局等12部门联合印发《关于进一步优化房地产发展措施的通知》(以下简称《通知》)。
该《通知》是在全面落实《湖南省促进房地产市场平稳健康发展若干措施》的基础上,重点围绕购房补贴政策优化、多子女家庭购房支持、存量土地盘活等十个方面推出举措,以进一步激发市场活力,推动长沙房地产市场平稳健康发展。
该《通知》通过供给端、需求端、政策端协同发力,将进一步稳定市场预期,确保长沙房地产市场持续平稳健康发展。
5
7月17日,望城区紧跟“长十条”政策步伐,迅速出台《望城区持续促进房地产市场平稳健康发展的若干措施》。从契税补贴、多子女家庭购房、人才购房、入学模式优化等关键方面着手,进一步落实优化望城区域内的房地产发展措施。具体内容如下:
1、对区域内购房者,补贴50%契税;2、对拆迁户买房,奖励最高3万元;3、对多孩子女家庭补贴,最高5万元;4、对人才购房补贴,一次性10万元;5、以旧换新,最高补贴3万元;6、公积金购房,生育二孩、三孩的职工家庭在我市购买首套或第二套自住房的,最高贷款额度在我市现行最高贷款额度基础上分别提高20%、30%。;7,优化入学方式:在规定区域内买房,满足条件可直接入读湖南师大附中新校区初中部(新建)、长沙市一中大泽湖学校(新建)、雅礼丁江等学校。
6
7月15日,长沙住房公积金管理中心发布了6月热点问题月报,明确35周岁(含)以下全日制本科及以上的在校青年人才可以设立住房公积金账户,根据自身情况灵活缴存,享受灵活就业人员住房公积金贷款政策。
青年人才买新房的最高可贷120万元
35周岁(含)以下获得全日制本科及以上学历的青年人才,最高贷款额度在长沙现行最高贷款额度基础上提高至1.5倍。
青年人才申请住房公积金贷款时,最高贷款额度提高至120万元
在校青年人才申请开设住房公积金账户,应提供本人身份证明、《教育部学籍在线验证报告》、本人建设银行、交通银行、长沙银行任一有效一类借记卡。
7
政策小结
全国政策开始稳定信心,长沙政策设计注重与省级 “湘十条” 衔接,例如延续契税补贴、公积金提额等条款,并通过数字化改革提升住房全生命周期管理效能。同时,望城等区域通过教育资源绑定、产业园区配套等差异化措施,形成 “市级普惠 + 区级特惠” 的政策组合拳,为房地产市场注入持续动能。
土地端
核心片区热度凸显
绿城二次布局观沙岭
1
月度土地供应4宗经营性用地,总建面32.94万方。
4宗地块分别位于天心区、望城区和长沙县,长沙县地块地理位置较偏,预计仍为城投托底,天心区地块仅2万方,可开发地块过小,望城区供应2宗地块则无论是地理位置还是地块面积均表现较好。
[2025]长沙市40号地块位于滨水新城南板块大泽湖片区,定位为“省会新地标·湘江未来城”,长沙“十个重大城市片区”之一等战略平台集聚,着力打造成为“省会城市新地标、海归小镇新范本、湘商回归首选地、引资引智汇聚地、科技创新策源地”。
[2025]长沙市043号地块位于月亮岛板块,是当前板块内为数不多的可供开发的涉宅用地,地块地处4号线地铁月亮岛西站3/4号出口正上方,属于纯正的地铁上盖地块;且西侧一路之隔还有龙湖天街商业,1公里内还有砂之船奥特莱斯;未来出行、购物极为方便。
2
土地成交:观沙岭地块溢价成交
房企持续看好核心区
主城区成交10宗经营性用地,其中观沙岭城市更新片区出让一宗涉宅地块,溢价成交。
033号地块出让面积4.26万方,相较于周边的绿城锦海棠地块面积较大,也给了房企更好的发挥空间。
宗地位于南雅求实中学和长沙实验第二小学旁,这两所学校2025年9月份均将开学,为地块助力较多。
最终地块2大房企竞拍4轮后,由绿城中国溢价3%竞得。
这是绿城中国也在片区开发的第二个项目。其之所以在片区再拿地,一方面是项目在片区开发的绿城锦海棠项目两开两捷,实现现象级热销,另一方面则是片区作为长沙城市更新样板,市场价值始终位列全市前列,规划落地加速下,片区形成高品质人群聚集区。
当然,不仅仅是绿城中国,观沙岭片区吸引了多个房企二次拿地,包括招商蛇口、建发房产等房企均在片区打造了多个项目,这也印证了观沙岭的房地产市场价值。
4
土地小结
5月长沙土地市场供求规模继续升温,洋湖H492地块以“5家房企24轮竞价”的土拍战绩成功出嫁,被嘉信地产溢价22.98%强势斩获,连续两月拿地再次证实了嘉信地产自身开发实力以及重仓、深耕长沙的决心。
新房端
供需调整显活力,刚改需求成主力
7 月长沙商品房市场供求节奏稳健,处于全年理性区间。成交均价受产品结构优化呈现合理调整,更贴合市场多样化需求。商品住宅市场供需动态平衡,需求端表现尤为活跃,加之两大新盘项目集中入市,以优质产品供给进一步激发市场活力,推动住宅市场整体保持良好热度,展现出持续稳健的发展态势。
1
商品房市场
供应量略有上涨
7月长沙内五区商品房供应29.68万方,成交23.61万方,成交均价13376元/㎡。7月供应与6月相比略有上涨,多个纯新盘供应,激活市场热度。
2
商品住宅市场
纯新盘拉动,刚改户型占比超五成
7月长沙内五区商品住宅供应22.12万方,成交22.61万方,成交均价13144元/㎡。
7月两大纯新盘取证入市,龙湖观萃和中欣澜庭序开盘热销,再加上多个新盘开放展示区,有效的提升市场热度。
分区域来看,月度供应主力集中在雨花区和岳麓区,成交主力集中在天心区和岳麓区。
岳麓区作为供求双优区域,主力供应未邦泰璟和和绿城玉海棠,成交主力为邦泰璟和和金茂璞印梅溪。
7月120-144平米产品占比过半,达53%,始终为全市主力。100-120㎡环比上涨5个百分点。180-200㎡改善产品环比下降4个百分点。
从价格走势来看,200平以上产品主力为鑫远融泽府和天城上和珺,受单项目影响,均价降幅明显。另外改善项目成交212套,主力为中建桃李九章,单价13372元/㎡,拉低单价。
3
公寓市场
龙湖春江郦城斩获双榜榜首
公寓市场无新增供应;成交端,7个项目共计成交65套房源。
其中龙湖春江郦城月度成交43套,位于面积、套数双榜榜首;成交金额榜首位运达滨河广场,成交0.23亿元,其余项目均为零星成交。
4
商办市场
商业成交集中在高铁新城
湘江未来科技港办公供应
7月办公市场仅有供应,湘江未来科技港供应7万方,共200套房源。
商业市场84套商业房源拿证,成交集中在高铁新城、高桥片区。
5
营销动态
2个项目首开,中欣澜庭序认筹224组摇号开盘
-
开盘:2个项目首开,中欣项目摇号开盘
7月长沙2个项目开盘,均为纯新项目开盘。
中欣澜庭序项目推出3号栋和11号栋,涵盖109-139㎡共五种户型,共计188套房源,均价9200元/平米。
项目于7月24日启动认筹,三天时间累计认筹224组。开盘当天认购且按时签约客户可享受“开盘额外99折+10000元车位优惠券+西双版纳四天三晚双人游+首批次业主社群活动权益包”四重好礼,开盘现场到访人数约300人,摇号选房,去化约132套,首开去化率约70%。
龙湖观萃首开推出的1/3/5号栋高层产品,共计162套房源,涵盖106-127-143-175㎡四种户型,覆盖刚需到改善全周期需求。
7月24日启动认筹,两天时间累计认筹116组。开盘现场聚集约200多人,以线下认筹的先后顺序选房。首开两小时,去化约85套,其中106/127㎡户型由于整盘仅5号栋有,去化速度更快。
营销:7月房企营销动作加速,多个新盘开放展示区提前预热
7月长沙多个新项目开放临时或正式展示区、样板间,为首开提前预热。
除此之外,多个项目推出特价房和工抵房,再加上部分项目开启清盘价,整体营销动作较多。
”
总结:
7 月新房市场供需节奏优化,纯新盘入市激活热度,120-144㎡刚改户型成主力。核心片区土地热度向新房市场传导,市场信心稳步回升,预计后续优质项目持续引领成交。
土地市场热度仍集中在主城区,观沙岭地块溢价成交,绿城中国再下场拿地,市场信心回暖信号明显。
8月将有多个纯新盘面市,这些项目已在7月开放展示区预热,再加上长十条的落地,供求规模有望小幅上升。
来源/克而瑞湖南区域
撰写/钟玲
审核/刘芳、蔡嫣
版权申明:本文版权归克而瑞湖南机构所有,未经许可与授权,严禁转载。
如需转载和合作,请“CRICCS0731”微信号。
免责声明:本文中的内容和意见仅供参考,并不构成对所述城市的出价或评估,我司对使用本文中内容所引发的任何直接或间接损失概不负责。
长沙地产5月报| 多个新项目摇号首开,热点地块高溢价成交,市场热度攀升
专注长沙楼市10年+,熟悉90%在售楼盘
扫码添加微信,获取1对1选房建议
VX:CSruiloushi666
(添加时请备注【区域+购房需求】,如:岳麓区改善)

