国内土壤修复行业市场报告(2021年11月),报告为中国环境保护产业协会原创,分析内容仅供参考,未经允许,请勿转载、修改。如需引用,请注明出处。
该报告获取方式详见文章底部
01
国内土壤修复市场总况
据不完全统计,2021 年 11 月全国土壤修复中标项目 363 项,总中标金额为 19.36 亿元。环比 10 月,中标金额下降 69.1%,项目数量增加 62.8%。同比上年 11 月,中标金额下降 66.1%,项目数量减少13.2%。
2021 年 1-11 月,全国土壤修复市场中标项目共计 3434 项,中标金额共计304.45亿元。同比去年1-11月,累计中标项目减少1.0%,累计中标金额增长 16.1%。



02
项目地区分布概况

2021 年 11 月,全国(港澳台未统计)31 个省(区、市)均启动土壤修复项目。
从中标金额来看,安徽、辽宁、北京、江苏、天津 5 省(市)项目中标金额较高,均在 1.3 亿元以上,其中,安徽省中标金额超 2.5亿元。5 省(市)项目中标总额占 11 月全国土壤修复市场总中标金额 的 49.1%。
从项目数量来看,辽宁、江苏、山东、山西、浙江 5 省启动项目数量较多,均超过 18 项(含 18 项),5 省项目总数占 11 月全国土壤修复市场项目总数的 37.7%。
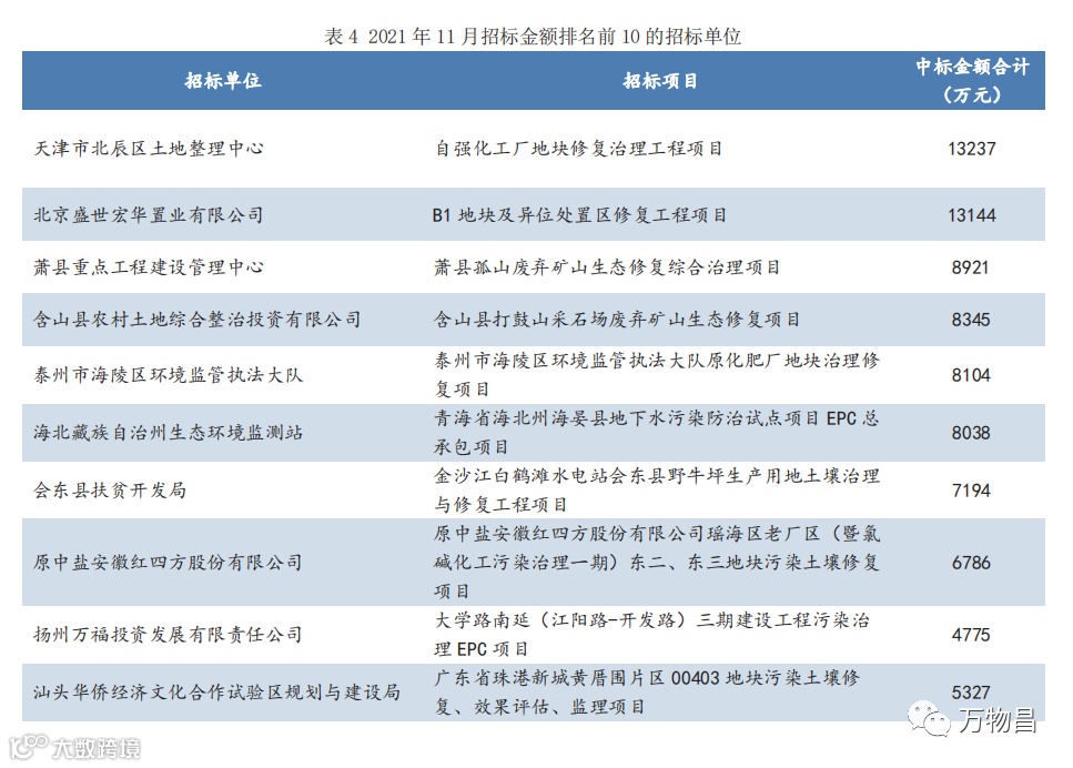
03
中标企业概况


11 月,363 个土壤修复项目由 301 家单位招标,其中,政府机构为 212 家,占比 70.4%;企业 89 家,占比 29.6%。


更多完整内容请见以下获取方式:
获取方式
长按识别二维码

进入“万物昌”公众号
点击微信公众号底部菜单
即可免费获取

免责声明:本文图片及资料内容来源于网络,由我方再整理,版权归原作者所有;若侵犯到您的权益,请与我们联系删除。
END
扫码获取更多精彩内容

扫码获取更多
精彩
万物昌小程序
点个在看你最好看

