搜索
首页
大数快讯
大数活动
服务超市
文章专题
出海平台
流量密码
出海蓝图
产业赛道
物流仓储
跨境支付
选品策略
实操手册
报告
跨企查
百科
导航
知识体系
工具箱
更多
找货源
跨境招聘
DeepSeek
首页
>
各种坐标系转换、度带划分、换带计算,这些你都懂吗?(附PPT下载)
>
0
0
各种坐标系转换、度带划分、换带计算,这些你都懂吗?(附PPT下载)
GIS前沿
2022-08-14
0
导读:关于坐标转换一直是让人头疼的问题
关于坐标转换一直是比较让人头疼的
后台也有不少人问关于
坐标转换,换带计算等问题
这是之前我们推过的关于坐标系相关的PPT
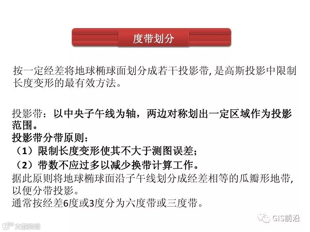
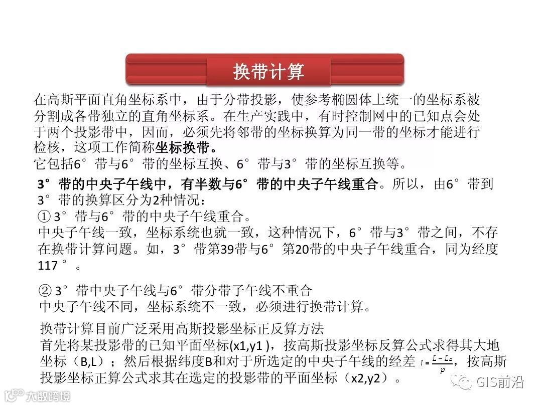
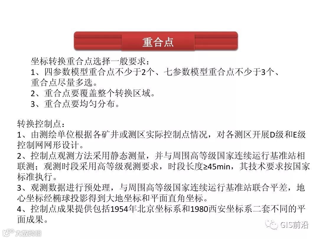
坐标系转换相关基础理论
供大家参考学习,希望能让你“拨云见日”
坐标系转换相关基础理论(PPT)
建议下载本文在手机或电脑中观看
文章末有网盘下载链接
文章来源网络
本文仅限行业学习交流之用,
版权
、著作权归原载平台及作者所有,如有
侵权
,请联系删除。
PPT下载
进入公众号后台
对话框发送数字
1771
获取下载链接
文件名:坐标系转换专题
- END -
实景三维看台湾
实景三维模型构方法与关键技术
CAD完美转ArcGIS的3个技巧.pdf(文档可下载)
实景三维模型和地形三维模型有什么区别?
测绘相关国家标准、行业标准免费查阅,全文公开!方法在这
无人机大面积航测的四大难点及解决措施
【声明】内容源于网络
0
0
GIS前沿
分享测绘地信资讯,交流行业软件技巧。
内容
4923
粉丝
0
关注
在线咨询
GIS前沿
分享测绘地信资讯,交流行业软件技巧。
总阅读
2.7k
粉丝
0
内容
4.9k
在线咨询
关注