

省地图院、省国土资源测绘院、省国土资源技术中心、省测绘产品质量监督检验中心、省国土资源档案馆:
根据《广东省财政厅关于安排2022年度省级“十四五”基础测绘专项资金的通知》(粤财资环〔2022〕15号),2022年度省级“十四五”基础测绘专项资金、使用明细、绩效目标已安排。现将2022年度“十四五”基础测绘项目任务下达给你们,并就有关事项通知如下:
一、加强项目实施管理
各单位要按照基础测绘项目管理有关规定和绩效目标要求,制定实施方案,细化项目管理,落实项目责任人,明确任务关键节点和完成时限,保质保量完成项目任务,贯彻落实基础测绘“十四五”规划的目标和要求。
严格落实全面实施预算绩效管理的要求,做好绩效运行监控,确保年度绩效目标如期实现。做好项目设计、实施进度、检查验收、成果归档等环节的管理,实行项目实施及建设服务情况月报制度,做好单位之间项目全程协同跟踪,及时报送项目实施进展、存在问题和解决措施。
属政务信息化项目的,应按照政务信息化管理要求做好相关工作。
二、加强资金使用管理
各单位要严格执行专项资金使用管理有关规定,切实加强资金监管,不得挤占、截留或挪用,确保专款专用;加强政府采购管理,规范政府采购行为,确保资金使用安全高效;科学加快预算执行进度,切实履行预算支出执行的主体责任,制定资金使用工作方案、年度支出计划、支出路线图,明确重点支出项目和支出时间节点,落实“一个月一次专题分析”和专项资金执行的月报制度。
三、加强安全生产管理
各单位要建立健全测绘安全生产规章制度,加强安全生产管理,强化安全检查,加强新冠疫情防控,切实把安全生产放在第一位,抓紧抓实,确保生命、财产安全和涉密测绘成果资料保密安全。
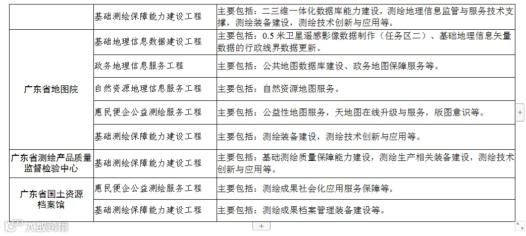
附件:2022年度省级“十四五”基础测绘项目任务
广东省自然资源厅
2022年3月8日
附件:(点击文末阅读原文可跳转下载)
2022年度省级“十四五”基础测绘项目任务.doc


来源:广东自然资源厅官网
- END -

