【编者按】:截至2019年2月,中国企业社会责任报告评级专家委员会累计为超150家中外企业出具496份评级报告,企业社会责任报告评级成为国内最具权威性、最具影响力的报告评价业务。自今日起,我们开设“星级报告SHOW”专栏,分享本年度参与评级的企业社会责任报告。
2019年6月20日,中国移动正式发布2018年可持续发展报告,这是中国移动连续第13年发布可持续发展报告,报告连续第六年获得“中国企业社会责任报告评级专家委员会”五星级(卓越)评价。
在党中央、国务院的坚强领导下,中国移动坚持以信息通信技术服务经济社会民生,推动实现中国信息通信业“从1G空白、2G跟随、3G突破、4G同步到5G引领”的历史性转变。面向5G发展的新机遇,中国移动又是怎么承担企业社会责任的呢?让小编带您走进中国移动的2018履责之路。
一
一个模型,引领社会责任新思路
《报告》以“连接·创未来”为主题,延用“中国移动可持续发展ICT模型”。在该模型的统领下,《报告》围绕“更广的连接(包容Inclusion)”“更优的价值(创造Creation)”及“更强的能力(变革Transformation)”三个维度呈现了中国移动2018年可持续发展八大重点领域的工作推进思路,使利益相关方更直观了解每个领域的履责重点。
二
两大篇章,连接美好未来新生态
《报告》分为“共创美好生活”“共赢数字未来”两大篇章,集中呈现中国移动服务经济社会发展、努力满足人民群众美好生活需求的履责主线,突出5G带来的巨大创新空间与美好改变,在回应利益相关方期望的同时展现了企业对履行社会责任的深刻理解。
三
三大专题,彰显央企责任新担当
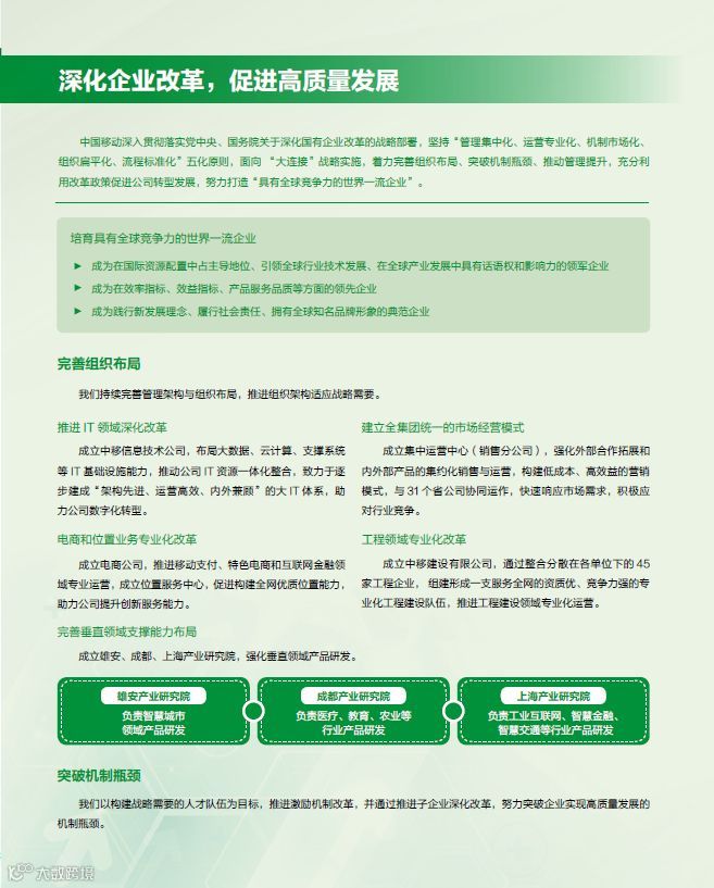
《报告》开篇以坚持和加强党的全面领导作为引领,系统呈现企业政治责任的决策部署、全方位举措和显著成效;内文设置“提升海外服务能力,助力‘一带一路’建设”“深化企业改革,促进高质量发展”两个专题,系统阐述中国移动在“一带一路”倡议、国企改革等方面的特色实践,彰显出中央企业的责任担当。
四
八大行动,展示重点议题新成绩
《报告》主体由八大履责重点行动构成,分别从“建设优质网络,共享信息红利”“追求满意服务,沟通从心开始”“赋能数字社会,激发创新活力”“助力扶贫攻坚,共促乡村振兴”“深耕公益服务,促进社区繁荣”“强化创新引领,加快转型发展”“坚持绿色发展,共护碧水青山”“关爱员工成长,培养创新人才”八个方面,以点面结合的方式,通过28个典型履责案例针对性回应相关方关切问题。
在八大行动部分的末尾,设置“中国移动与SDGs”特色板块,将联合国可持续发展目标(SDGs)融入公司可持续发展战略中,凸显了企业助力全球可持续发展的国际视野;设置“关键绩效”环节,用详实的数据深度解读公司履责行动,简单明了地向读者展示公司责任绩效。
总体来看,《报告》主题鲜明,重点议题突出,展示出中国移动2018年的履责亮点,强化了利益相关方的沟通,充分展示了中国移动卓越的社会责任管理水平、扎实的社会责任履责实践、优异的社会责任履责成绩。
如果您对报告评级感兴趣,请联系我们。
联系人:张轩 13262773007
—— END ——
责任云研究院
责任云研究院是企业社会责任的专业智库。研究院以中国社科院、清华大学、北京师范大学等教研机构学者为依托,汇集国内外顶级专家参与,打造连接政商学界的专业平台。研究院服务国务院国资委、国务院扶贫办等国家部委,华润集团、伊利、三星等世界500强。

