
摘 要
针对当前倾斜摄影实景三维模型的质检标准尚未统一的现状,本文从生产流程和实际应用角度出发,将实景三维模型的质量检查内容分成六个方面,并进行了详细阐述,提出切实可行的质量检查和评价标准;此外,还探讨了实景三维模型质检工作对自动化技术和软件的需求,以期推动实景三维建设的高质量发展。
1
背景现状
近年来,随着倾斜摄影测量、无人机技术以及三维建模软件发展日趋成熟,基于倾斜摄影测量的实景三维建模方法开始在城市三维建模中普及应用,为大规模城市实景三维数据的快速生产提供了可行的解决方案。今年8月,自然资源部办公厅发布了《实景三维中国建设技术大纲(2021版)》,明确了实景三维中国建设内容,包括地形级、城市级、部件级三级建设。

图1 城市级三维场景
相对于传统的“手工构建模型框架+拍照贴图”,倾斜摄影建模以“无人机快速统一获取数据+自动化三维建模”的建模方式,在生产过程中大幅度减少了人工干预,具有成本低、精度高、生产周期较短、模型效果真实等特点。目前对倾斜摄影实景三维模型成果进行检查评价,还是根据传统三维建模成果检查相关技术规范和质检人员经验进行检查。
2
倾斜摄影实景三维模型建模的特点
2.1 生产作业流程特点
➢ 自动化程度高
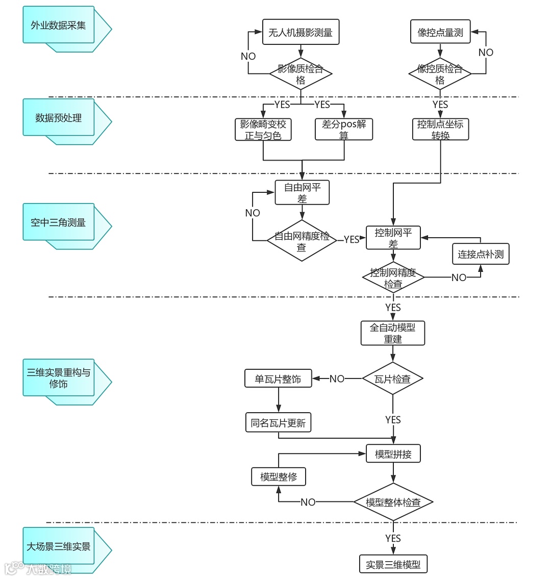
从倾斜摄影、空中三角测量、DSM运算、航片正射纠正到模型建立的各工序均已实现较高的自动化,缩短了实景三维模型的生产周期,有效地提高了模型的时间精度,从而更好地提升应用服务质量。

图2 实景三维模型建设技术路线
2.2 模型特点
➢模型整体性好
现有的倾斜摄影三维建模原理和技术处理方法决定了实景三维成果以TIN网模型将整个场景各类地物要素“粘连”在一起,形成“一张皮”。各类地物要素模型未实现单体化、对象化,而是一个统一的结构。由于为软件自动建模,各类地物要素模型的精细度基本一致,与地物要素重要性等级无关。

图3 TIN网构建图
➢纹理基本一致,现势性好
倾斜摄影获取的航摄影像,其地物纹理的分辨率基本一致。与传统建模人工处理和修饰的方式相比,纹理通过软件自动映射到模型,其效果真实性强。同时,同一区域的航摄影像数据获取的时间间隔相对较短,现势性较好,能广泛地应用于各种场景。

图4 模型纹理图
3
倾斜摄影实景三维模型成果质检方法
目前尚未出台完善统一的规范标准对倾斜摄影实景三维模型成果进行检查评价。本文参考现行标准,结合实景三维模型生产流程和模型特点,从空间参考系、位置精度、表达精细度、场景效果、逻辑一致性、附件质量等六个方面进行检查。
3.1 空间参考系
主要检查空中三角测量环节中的像控点测量成果。检查模型成果的大地基准、高程基准、地图投影是否符合项目要求。

图5 点云匹配示意图
3.2 位置精度
主要检查模型成果的平面精度和高程精度。通过从现势性好、精度指标满足要求、验收合格的已有成果资料或者野外采集明显地物点坐标,与实景三维模型上同名地物点坐标相比较,来评定实景三维模型的平面和高程精度。

图6 地物点坐标
3.3 表达精细度
主要检查模型精细度和纹理精细度两大类。通过检查人员人机交互的方式,重点检查模型中悬浮物、模型平整度、漏洞、粘连、扭曲变形、闪面、纹理映射错乱、接边差、色差等存在的情况。对于不同影像分辨率的模型成果,应参照相应的模型成果要求进行检查。

图7 房屋存在漏洞
3.4 场景效果
主要检查场景的整体色彩和光照效果。同时由于当前技术及项目工期等原因,实景三维模型成果中普遍存在屋檐、走廊、树底、桥下等非重要区域拍摄死角的纹理缺失扭曲、道路指示牌、高压铁塔不完整、玻璃幕墙非结构性大面积破洞等现象,在实际检查过程中,应按照具体项目要求进行检查评价。

图8 玻璃幕墙非结构性大面积破洞
3.5 逻辑一致性
该项的检查内容主要包括:数据组织、存储结构、数据格式、文件命名等是否符合要求;数据文件有无缺失、多余,数据是否可读。
3.6 附件质量
核查分析各种基本资料及参考资料的完整性、正确性和权威性,技术设计、技术总结、检查报告、原始记录及其他文档资料的齐全性、规整性。
4
质检过程中尚待解决的问题
具有“全要素、全纹理”的全息表达能力的实景三维模型,同等面积下所包含的要素和信息相比传统的1:500地形图来说属倍数增长。现在市场上急需专业的实景三维模型质检软件来解决自动化质检和检查结果交互的问题。从质检软件的角度来优化质检流程、提高质检效率和质量,从而促进实景三维模型质量的提升。

总 结

目前倾斜摄影实景三维建模技术已广泛应用于城市大规模三维模型数据生产中,但针对性的实景三维模型数据成果的质检规范尚未出台,本文根据实景三维建模产品的质量特性,提出了针对实景三维模型的检查内容和方法,以及质检过程中尚待解决的问题,以期为城市倾斜摄影实景三维模型数据成果质量检查和质量评价提供技术参考。
《Science》报道南京大学地理学科最新成果:全球海面油膜遥感




