

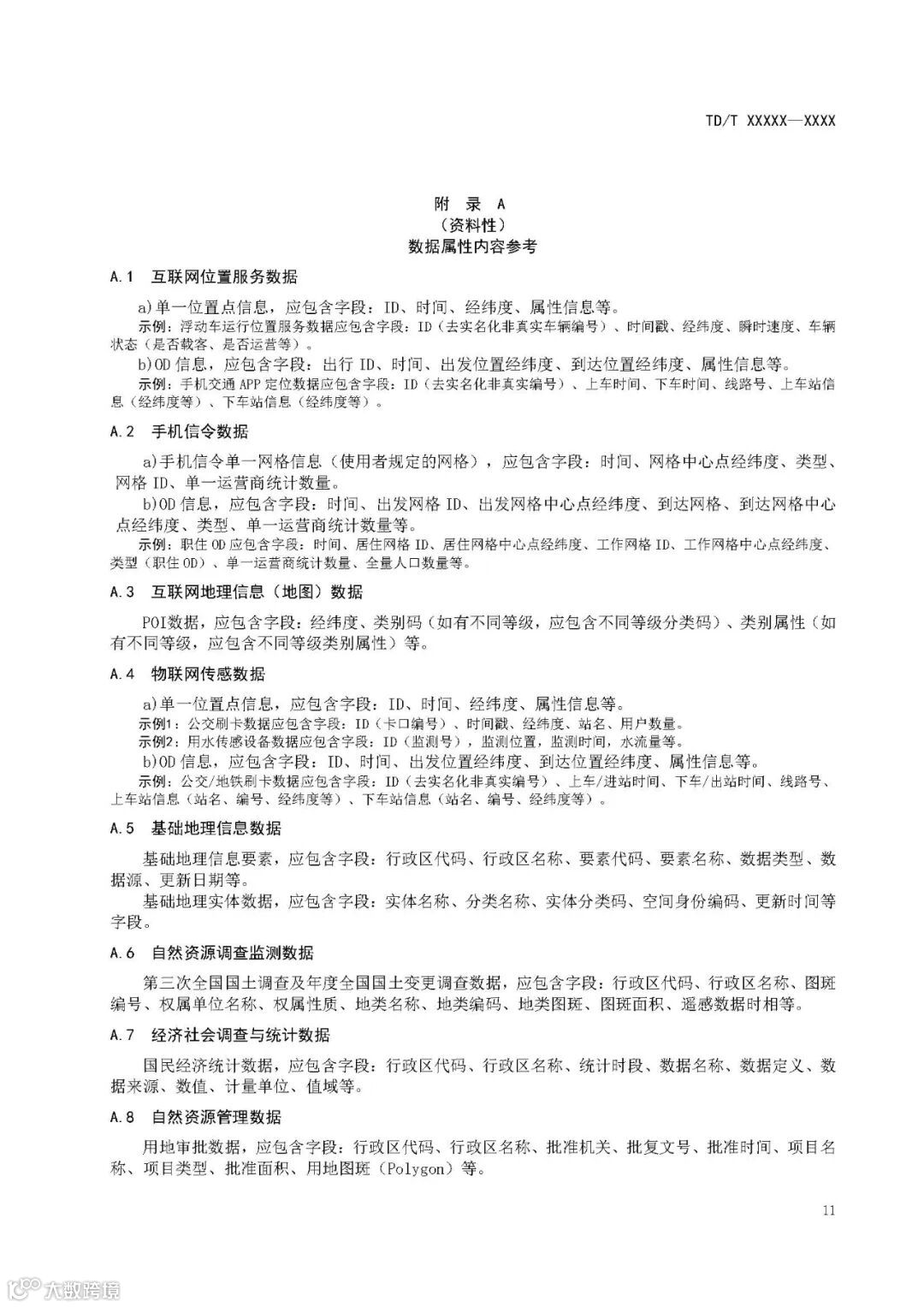
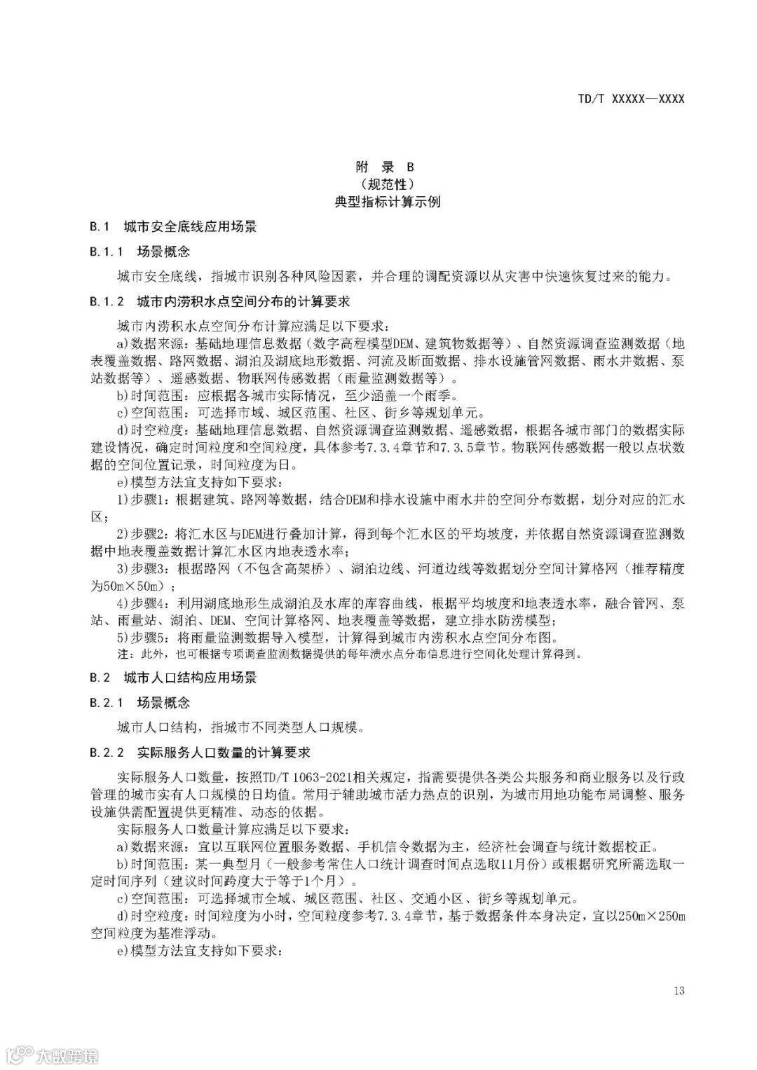
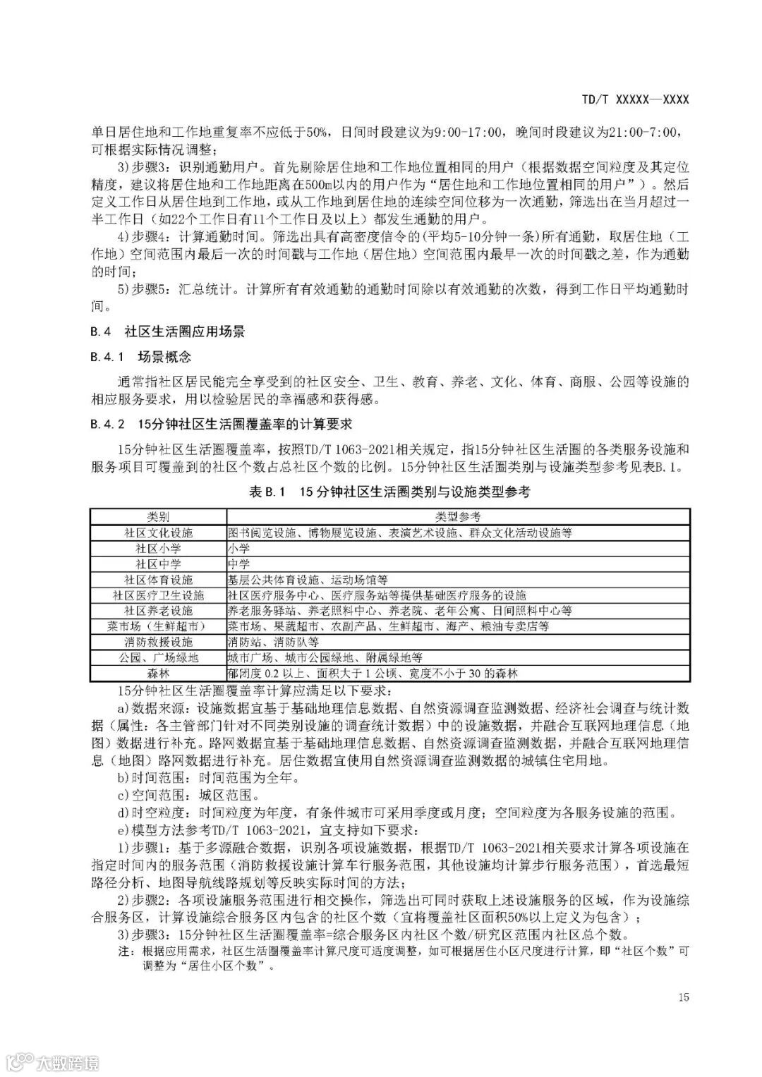
国土空间规划城市时空大数据应用基本规定》等21项行业标准报批稿公示
按照自然资源行业标准制定程序要求和计划安排,自然资源部组织有关单位制定了《国土空间规划城市时空大数据应用基本规定》等21项行业标准。现已通过全国自然资源与国土空间规划标准化技术委员会审查,拟公示后报部审定发布实施,现予公示,公示时间为5个工作日。
联系电话:010-66558423
传 真:010-66557578
自然资源部科技发展司
2023年2月10日
以下为《国土空间规划城市时空大数据应用基本规定》(报批稿)附件 :
1. 1-1《国土空间规划城市时空大数据应用基本规定》(报批稿).pdf
2. 1-2《国土空间规划城市时空大数据应用基本规定》(报批稿)编制说明.pdf






















来源:自然资源部门户网站
- END -
什么是LiDAR?它对摄影测量有何用?
自然资源部发布任免通知!
MAXAR开放土耳其地震影像数据下载
腾讯网络RTK服务!测绘CORS账号公测正式开始,不限量获取中



