
近日,《倾斜数字摄影测量技术规程》《实景三维地理信息数据倾斜摄影测量技术规程》等17项行业标准已通过全国地理信息标准化技术委员会审查,已批准、发布,2023年6月1日起实施。
小助手这边整理了之前公布的报批稿供大家参考。文末有报批稿下载链接。

自然资源部关于发布《1:25000 1:50000光学卫星传感器校正产品质量检验技术规程》等17项行业标准的公告
《1:25000 1:50000光学卫星传感器校正产品质量检验技术规程》等17项行业标准已通过全国地理信息标准化技术委员会审查,现予批准、发布,自2023年6月1日起实施。标准编号及名称如下:
CH/T 1055-2023 |
1:25000 1:50000光学卫星传感器校正产品质量检验技术规程 |
CH/T 1056-2023 |
水下地形测量成果质量检验技术规程 |
CH/T 2019-2023 |
北斗导航基础数据中心维护与管理规范 |
CH/T 2020-2023 |
分米级实时卫星导航定位服务系统建设服务规范 |
CH/T 2021-2023 |
高程基准与深度基准转换技术规范 |
CH/T 3025-2023 |
倾斜数字摄影测量技术规程 |
CH/T 3026-2023 |
实景三维数据倾斜摄影测量技术规程 |
CH/T 3027-2023 |
对地观测卫星激光测高数据产品 |
CH/T 3028-2023 |
对地观测卫星激光测高数据质量评价指标及方法 |
CH/T 3029-2023 |
对地观测卫星激光测高数据处理技术规范 |
CH/T 3030-2023 |
对地观测卫星激光几何检校技术规范 |
CH/T 3031-2023 |
1:25000 1:50000影像控制点数据库建设规程 |
CH/T 3032-2023 |
海岛(礁)稀少(无)控制航空摄影空中三角测量规范 |
CH/T 3033-2023 |
海岛(礁)IMU/GNSS辅助数字航空摄影规范 |
CH/T 3034-2023 |
海洋内波遥感调查技术规范 |
CH/T 8026-2023 |
北斗 全球导航卫星系统(GNSS)高精度导航型天线通用规范 |
CH/T 9038-2023 |
全球地理信息资源卫星遥感影像区域网平差生产技术规范 |
自然资源部
2023年3月6日
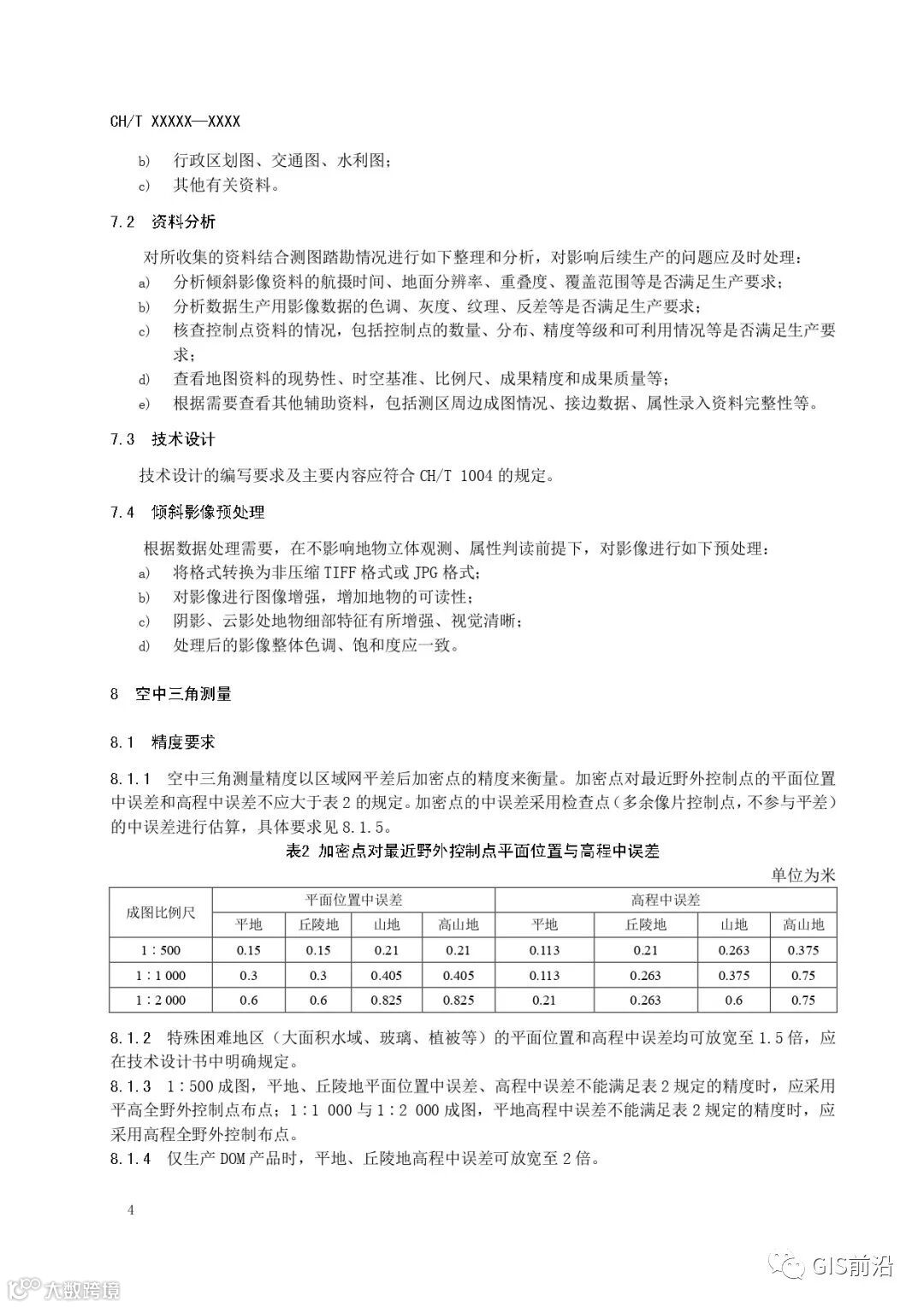
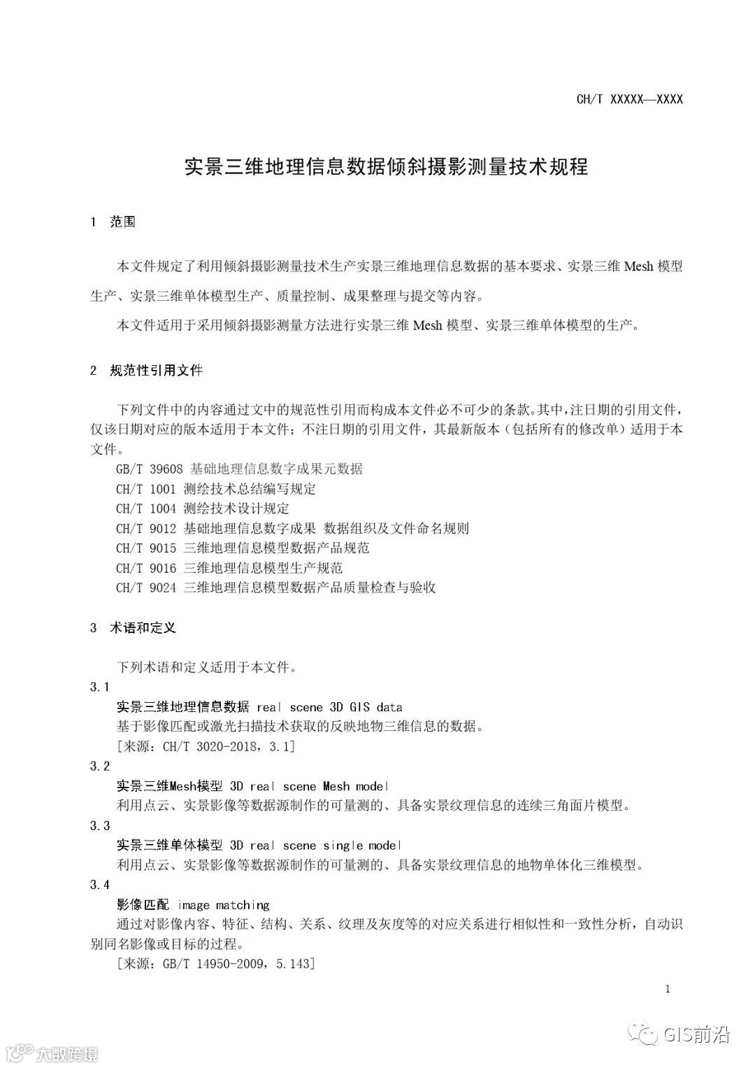
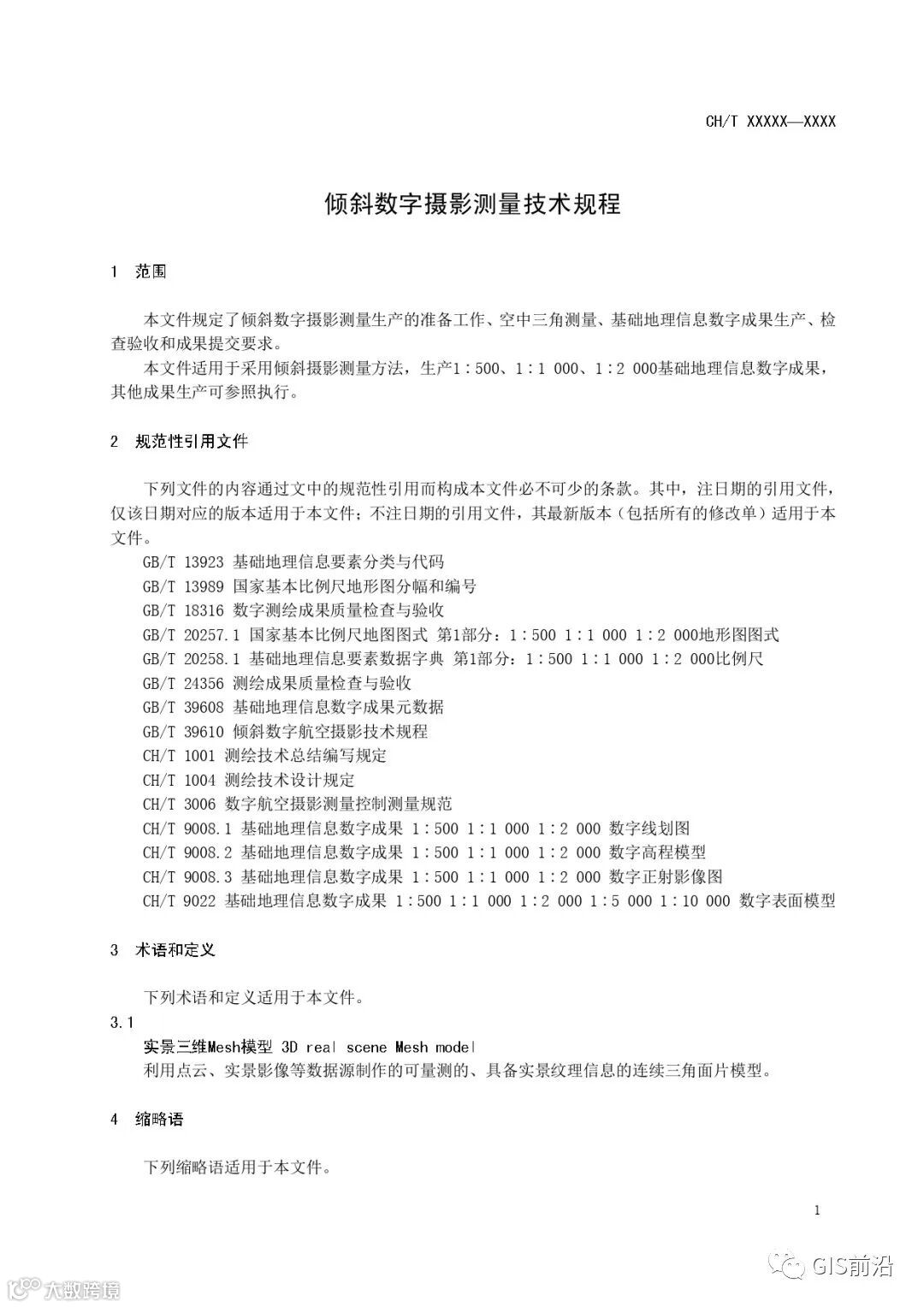
《倾斜数字摄影测量技术规程》《实景三维地理信息数据倾斜摄影测量技术规程》(报批稿)部分截图。
《倾斜数字摄影测量技术规程》
(报批稿)
《实景三维地理信息数据倾斜摄影测量技术规程》
(报批稿)
报批稿下载
进入本公众号后台
发送
1771
获取下载链接
文件名:17项行业标准报批稿

来源:自然资源部门户网站
- END -
李德仁院士做序!行业重磅力作《实景三维应用与发展》正式出版
陈军院士:实景三维中国的概念解析与信息模型构建
实景三维"建什么、谁使用、怎么建、谁去建、怎么用"
该省天地图2023版发布!含全省2米、0.5米遥感影像和0.2米数字影像图(政务版)数据



