
2023,新的征程已经开启,是时候在新的业务领域大展宏图了!测绘技术是众多业务(如工程建设、勘察测量、设计规划等)顺利开展的基础能力之一。根据《自然资源部办公厅关于印发测绘资质管理办法和测绘资质分类分级标准的通知》,从事测绘活动的单位须依法取得测绘资质证书,而获得证书的关键条件就是要具备相应的技术装备。
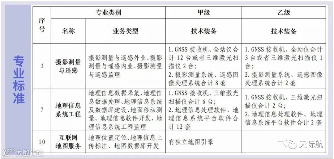
在技术装备软件方面,以第三项(摄影测量与遥感)、第七项(地理信息系统工程)及第十项(互联网地图服务)为例,企业欲获得甲级或乙级测绘资质,需要具备《通知》中规定的数量:
已累计帮助3000+测绘资质企业



优惠热线:027-87980130
装备简介







优惠热线:027-87980130
- END -
国外15款最佳遥感软件
从实景三维建模到数字孪生建模
下载 |《倾斜数字摄影测量技术规程》《实景三维地理信息数据倾斜摄影测量技术规程》等17项行业标准报批稿公示
从事测绘地信必备的数据格式清单!各种GIS数据格式和扩展名汇总



