
近日,自然资源部公布了2022年国家测绘质量监督检查结果。本次检查对象为甲级测绘航空摄影资质单位2020年1月1日以来完成的200万元及以上测绘航空摄影市场项目成果质量,以及2021年测绘质量监督检查不合格的1家甲级资质单位相关项目成果质量。
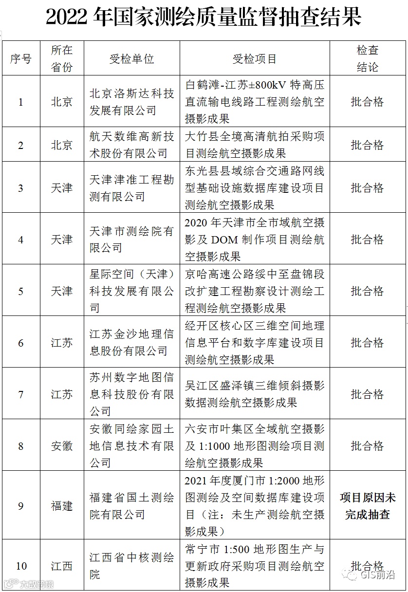
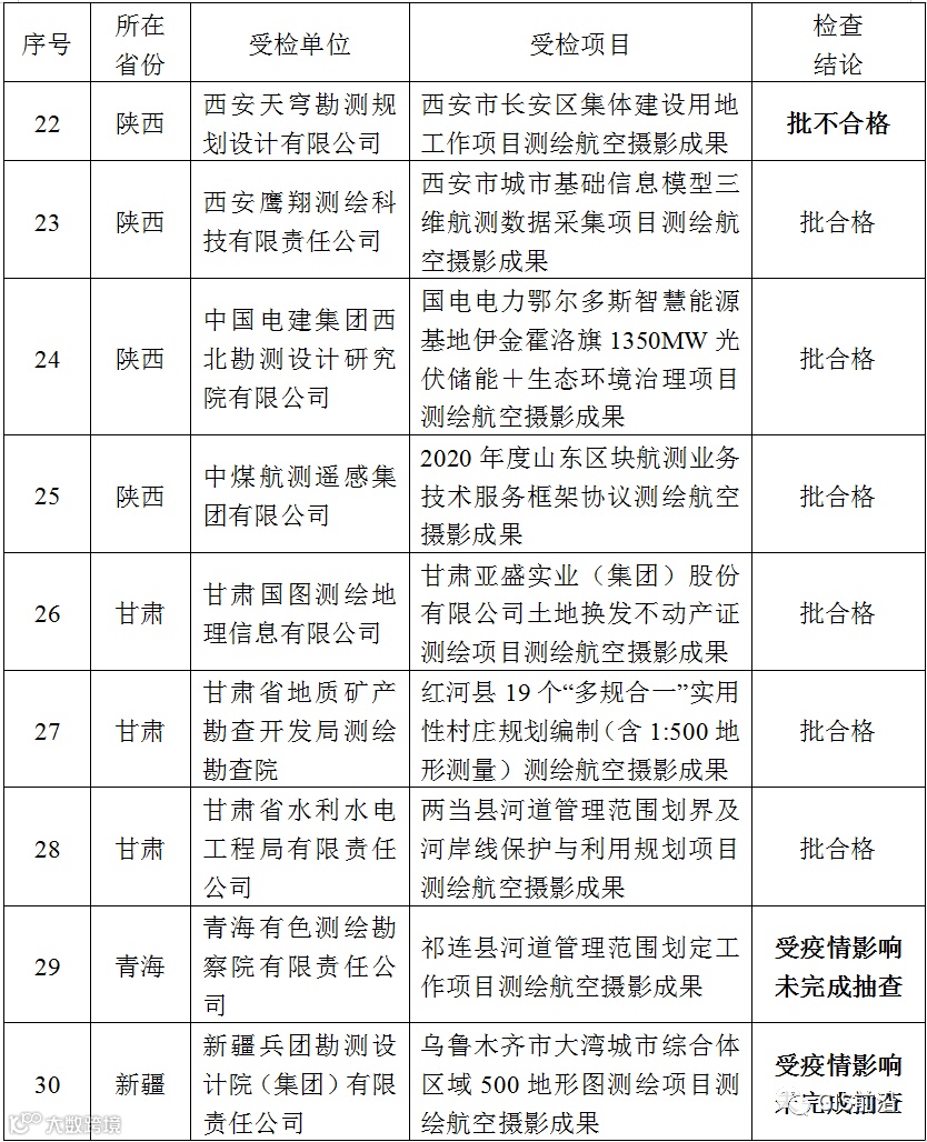
按照“双随机、一公开”要求,从360家甲级测绘航空摄影资质单位中随机抽取30家,每家单位随机检查1个测绘航空摄影项目。完成检查的27个测绘航空摄影项目,成果质量批合格26个、批不合格1个。不合格项目存在航摄覆盖不完整、像片重叠度超限、像点位移超限等问题。

自然资源部关于2022年国家测绘质量监督检查结果的公告
根据《中华人民共和国测绘法》《测绘地理信息质量管理办法》(国测国发〔2015〕17号)和《测绘成果质量监督抽查管理办法》(国测国发〔2010〕9号),自然资源部于2022年6月至12月组织开展了2022年国家测绘质量监督检查工作。现将检查结果公布如下:
检查对象为甲级测绘航空摄影资质单位2020年1月1日以来完成的200万元及以上测绘航空摄影市场项目成果质量,以及2021年测绘质量监督检查不合格的1家甲级资质单位相关项目成果质量。
按照“双随机、一公开”要求,从360家甲级测绘航空摄影资质单位中随机抽取30家,每家单位随机检查1个测绘航空摄影项目。依据检查方案、各项目技术设计书和技术标准,重点针对测绘航空摄影项目的航摄设计、覆盖完整性、像片重叠度、像片倾斜角、像点位移、影像地面分辨率等26个检查项进行检验。另对2021年国家测绘质量监督检查结果不合格的1家甲级资质单位进行整改情况复查,并抽查该单位同类项目。
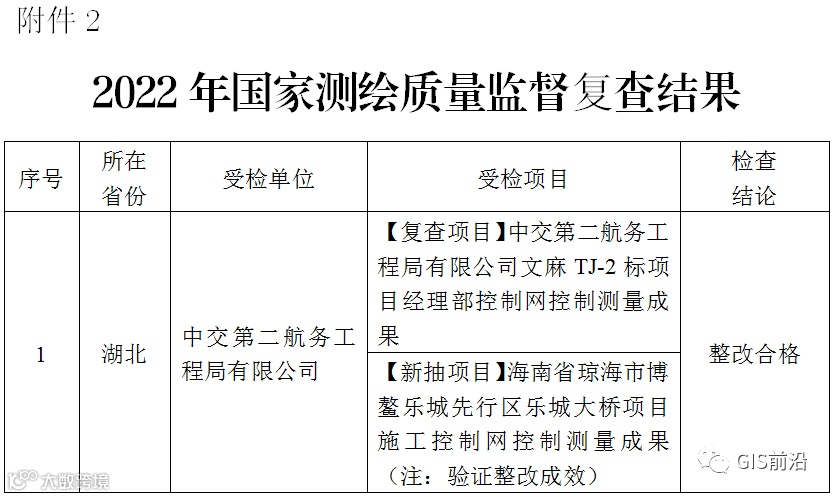
2022年完成检查的27个测绘航空摄影项目,成果质量批合格26个、批不合格1个。不合格项目存在航摄覆盖不完整、像片重叠度超限、像点位移超限等问题。从青海、新疆、福建抽取的3家甲级资质单位由于疫情等原因,其项目未完成检查,2023年将另行处理。整改情况复查的1家甲级资质单位,其相关项目成果质量整改合格。
本次检查结果抄送受检单位所在地省级自然资源主管部门。对质量不合格项目承担单位下达整改通知书,同时抄送其上级主管部门和项目业主单位,质量不合格信息记为测绘行业不良信用信息。
特此公告。
自然资源部
2023年3月29日
附件 :(点击文末阅读原文可跳转下载)
1. 2022年国家测绘质量监督抽查结果.docx
2. 2022年国家测绘质量监督复查结果 .docx




来源:自然资源部门户网站
- END -
重建效率提升、空三改进,新增地面提取!ContextCapture 2023来了



