

中国测绘学会“2023年测绘科学技术奖”评选结果公示
第 1 号
根据《国家科学技术奖励条例》和《中国测绘学会科学技术奖励办法》,中国测绘学会进行了2023年测绘科学技术奖评选工作。现将评选结果公示如下:
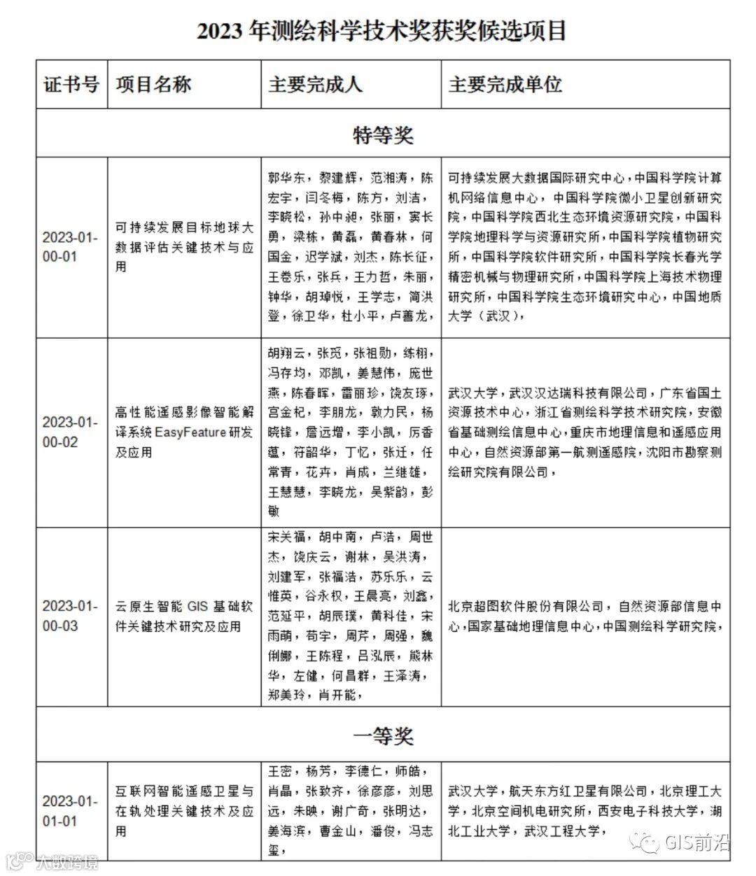
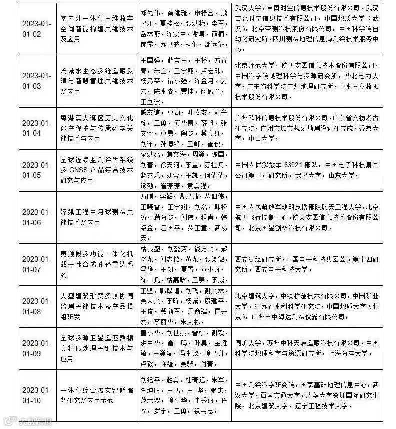
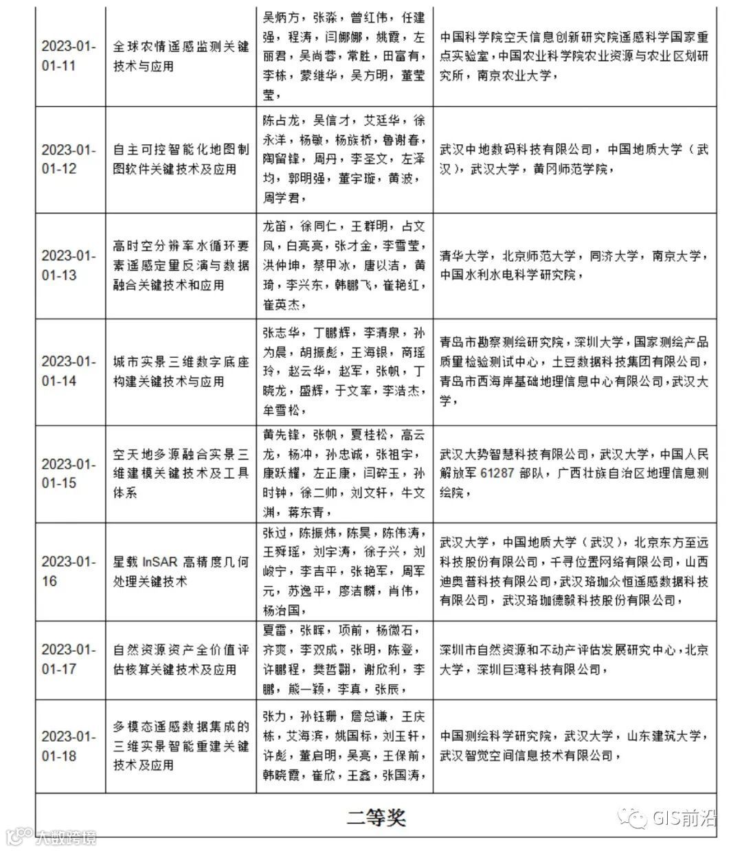
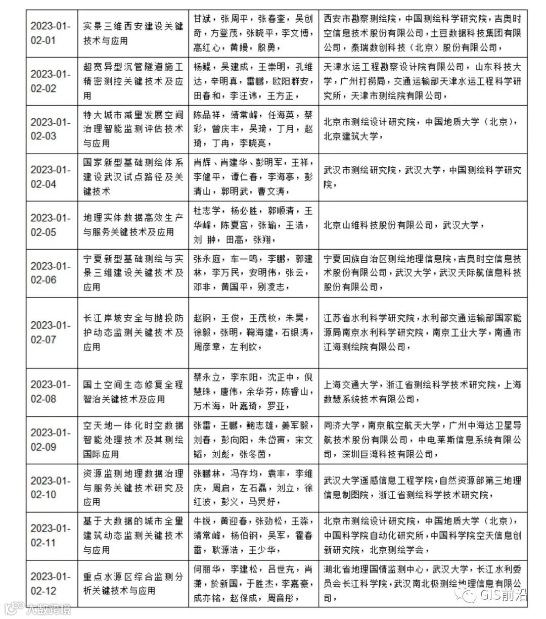
按照《测绘科学技术奖评选办法》,经专家形式审查、初评、终评等规定程序,共评选出“2023年测绘科学技术奖”获奖候选项目68项,其中:“可持续发展目标地球大数据评估关键技术与应用”等3项为特等奖;“互联网智能遥感卫星与在轨处理关键技术及应用”等18项为一等奖;“实景三维西安建设关键技术与应用”等47项为二等奖。评选结果已经中国测绘学会科学技术奖励委员会审议批准。
为保证评选结果的科学性、公正性和权威性,现通过中国测绘学会网站(http://www.csgpc.org),对2023年测绘科学技术奖获奖候选项目向社会公示(详见附件)。
自公示之日起5个工作日内,任何单位或个人对公示的获奖候选项目持有异议的,须用真实身份通过书面形式向中国测绘学会奖励工作办公室提出。中国测绘学会科学技术奖励委员会将按规定的原则和程序,对异议的内容进行核实、查证和处理;但不受理匿名异议。对获得2023年测绘科学技术奖的获奖项目,中国测绘学会将颁发证书,以资鼓励。
联系方式:中国测绘学会奖励工作办公室
地址:北京市海淀区莲花池西路28号,邮编100036
电话:010-63881348 传真:010-63881320
附件:中国测绘学会“2023年测绘科学技术奖”评选结果公示.pdf
中国测绘学会
2023年9月26日








中国测绘学会“2023年全国优秀测绘工程奖” 评选结果公示
第 2 号
根据《国家科学技术奖励条例》和《中国测绘学会科学技术奖励办法》,中国测绘学会进行了2023年全国优秀测绘工程奖评选工作。现将评选结果公示如下:
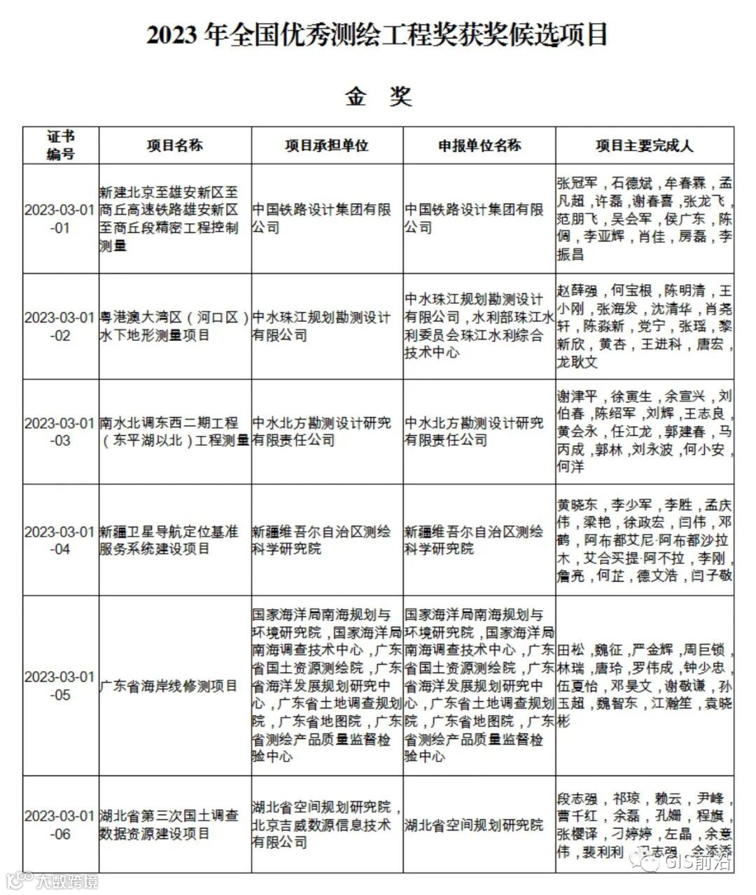
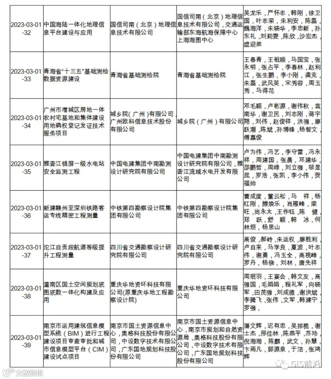
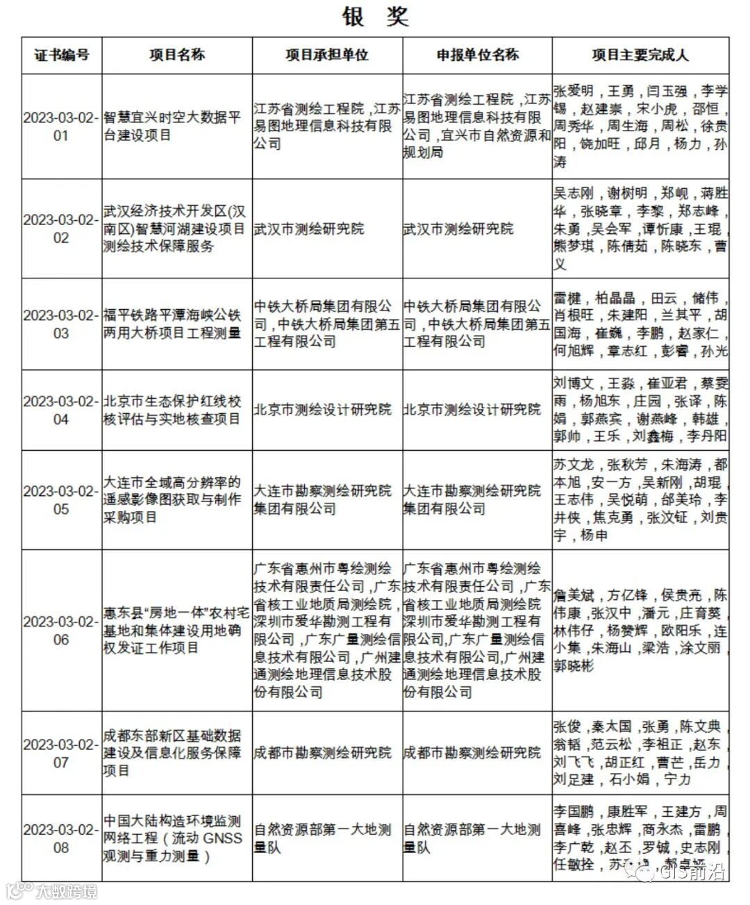
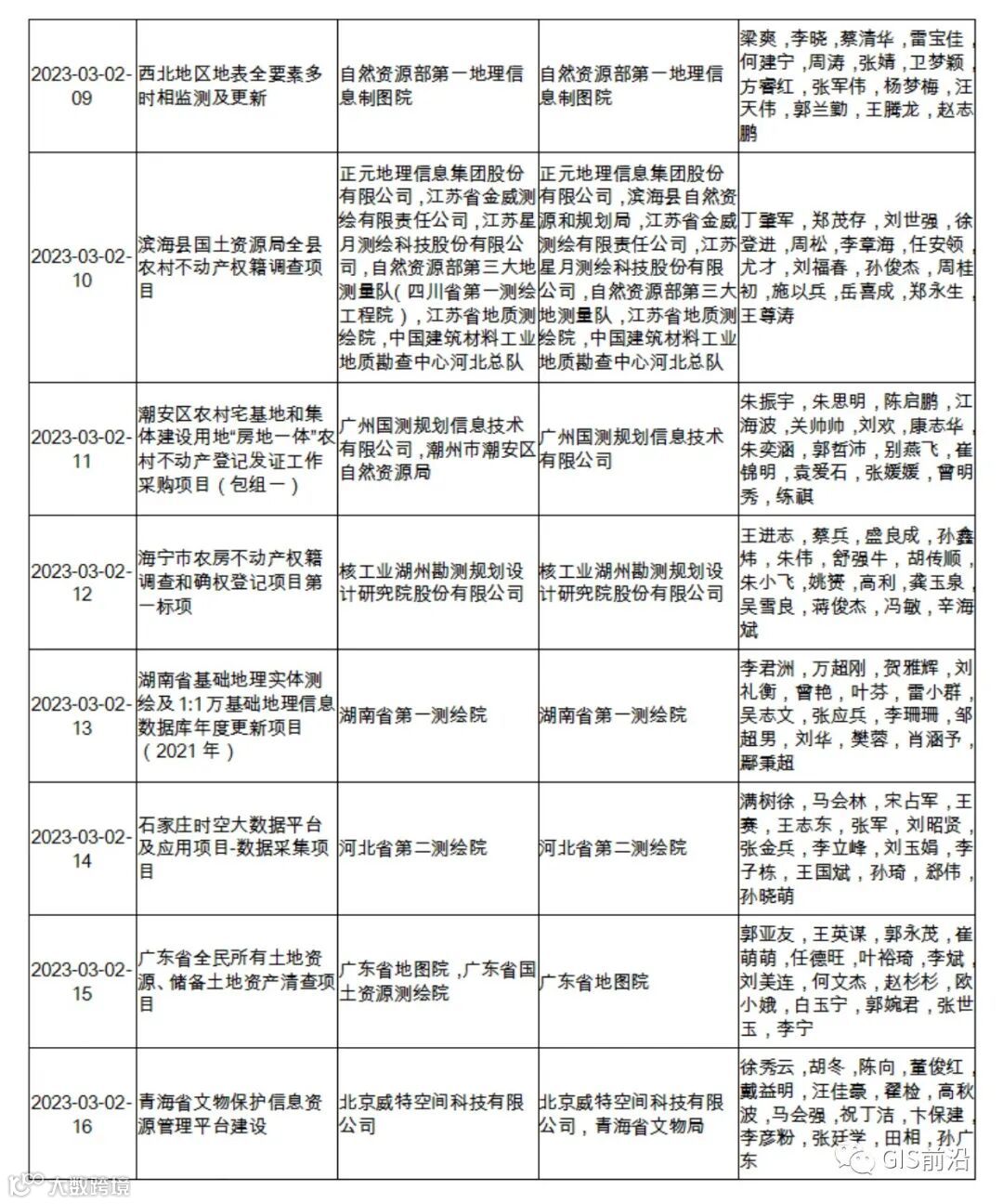
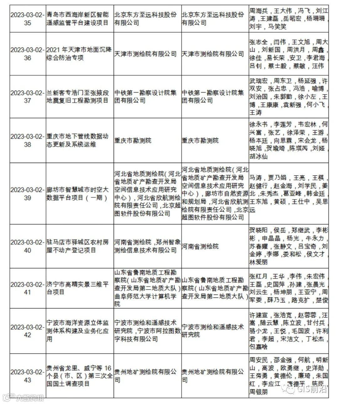
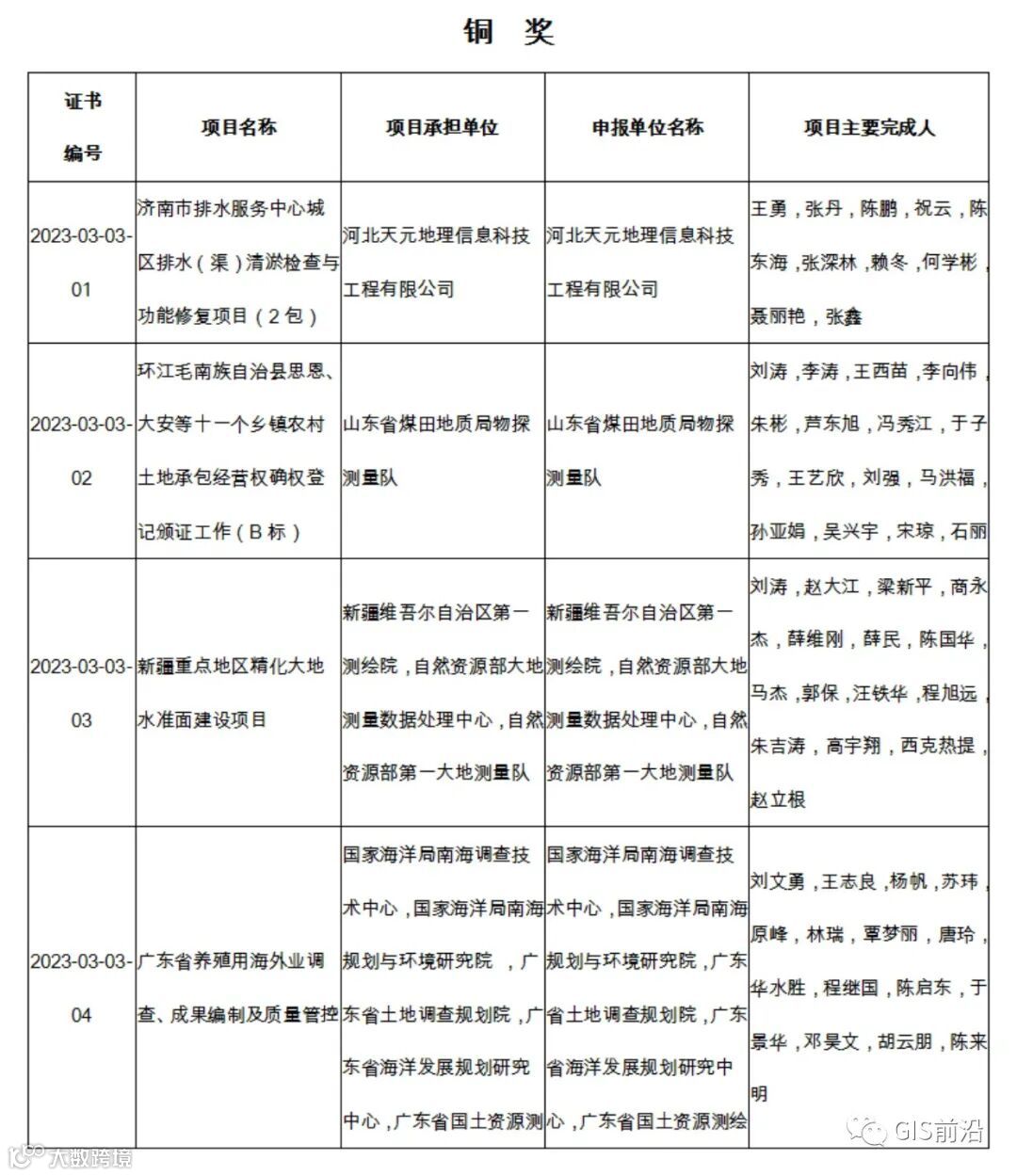
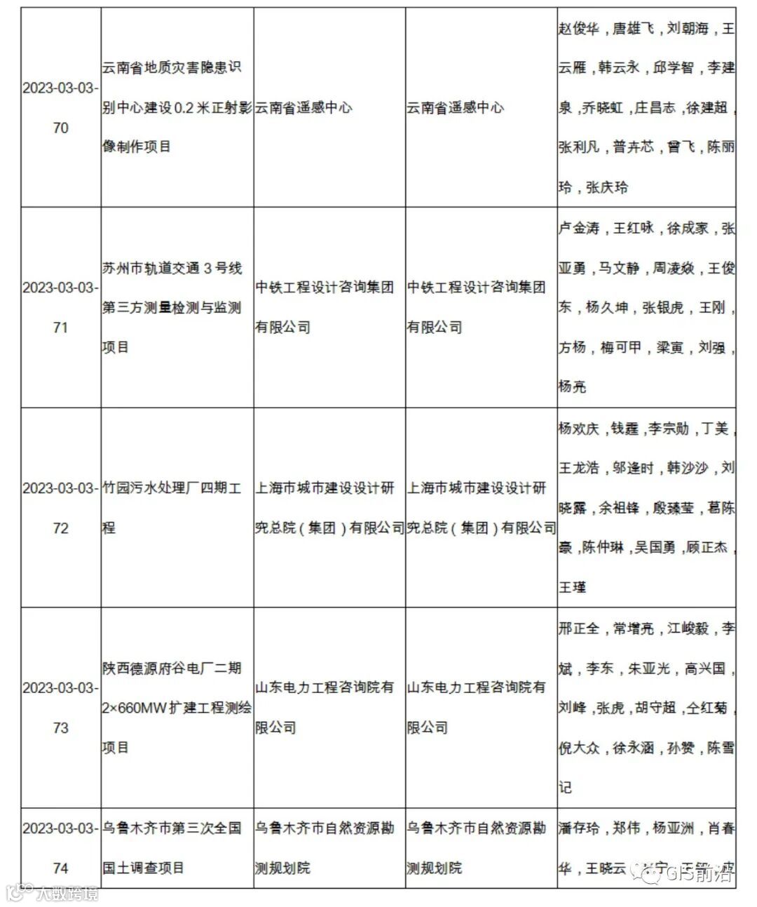
按照《全国优秀测绘工程奖评选办法》,经专家形式审查、初评、终评等规定程序,共评选出“2023年全国优秀测绘工程奖”获奖候选项目191项,其中:“新建北京至雄安新区至商丘高速铁路雄安新区至商丘段精密工程控制测量”等39项为金奖;“智慧宜兴时空大数据平台建设项目”等67项为银奖;“济南市排水服务中心城区排水(渠)清淤检查与功能修复项目(2包)”等85项为铜奖。
评选结果已经中国测绘学会科学技术奖励委员会审议批准。
为保证评选结果的科学性、公正性和权威性,现通过中国测绘学会网站(http://www.csgpc.org),对2023年全国优秀测绘工程奖获奖候选项目向社会公示(详见附件)。
自公示之日起5个工作日内,任何单位或个人对公示的获奖候选项目持有异议的,须用真实身份通过书面形式向中国测绘学会奖励工作办公室提出。中国测绘学会科学技术奖励委员会将按规定的原则和程序,对异议的内容进行核实、查证和处理;但不受理匿名异议。对获得2023年全国优秀测绘工程奖的项目,中国测绘学会将颁发证书,以资鼓励。
联系方式:中国测绘学会奖励工作办公室
地址:北京市海淀区莲花池西路28号,邮编100036
电话:010-63881345/1355 传真:010-63881320
附件:中国测绘学会“2023年全国优秀测绘工程奖” 评选结果公示.pdf
中国测绘学会
2023年9月26日

































来源:中国测绘学会官网
- END -
刚刚!2023地理信息科技进步奖评选结果公示
《倾斜摄影测量实景三维建模技术规程》.PDF
新图源!季度更新!吉林一号全国亚米级季度更新卫星影像给行业带来更多可能
ArcMap出图小技巧:主图设计、图例、比例尺、指北针、标题



