

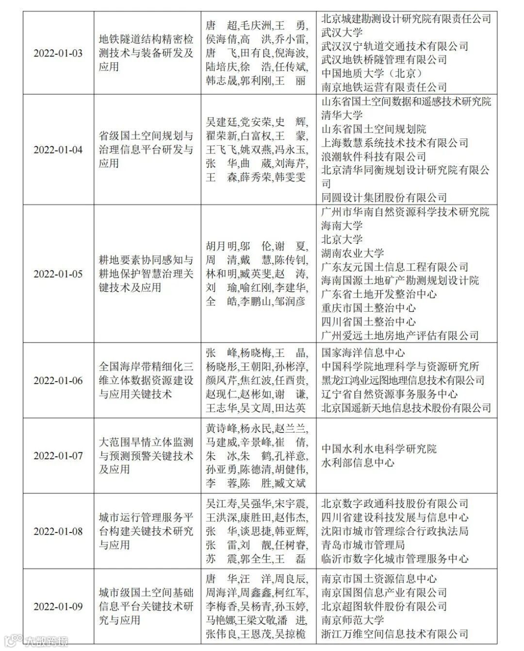
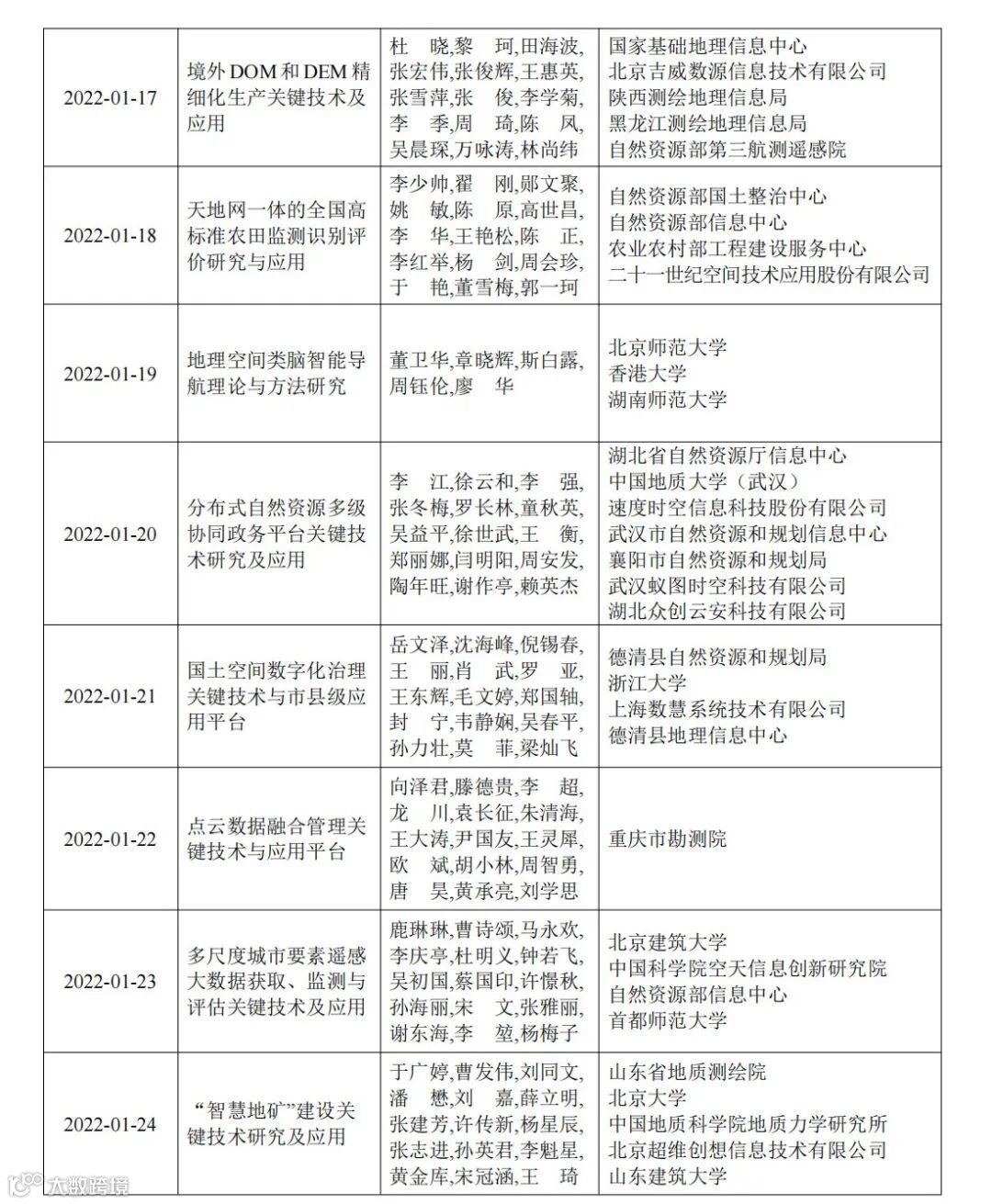
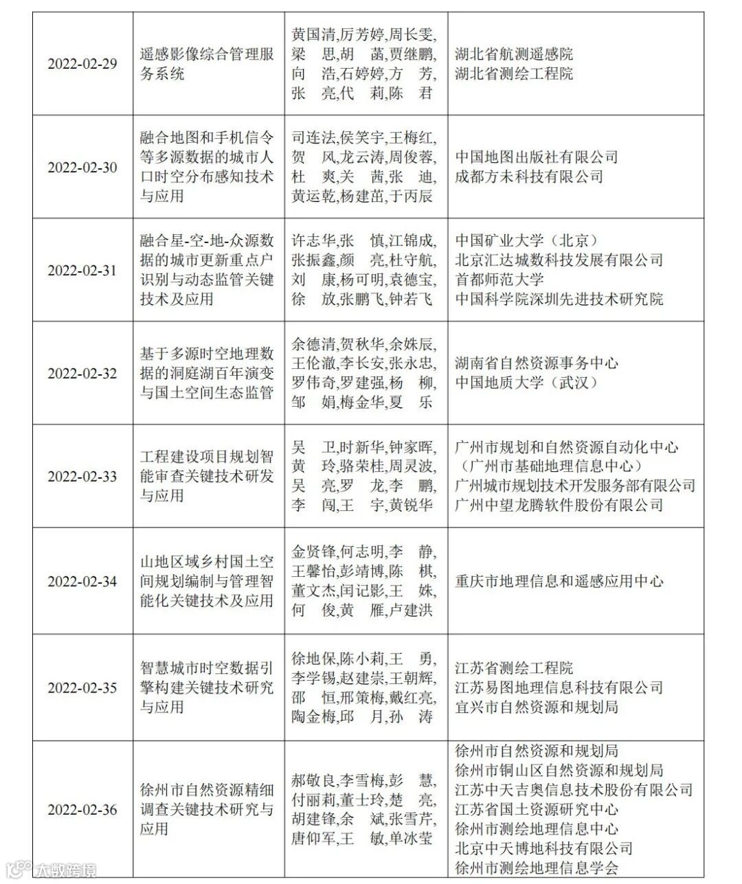
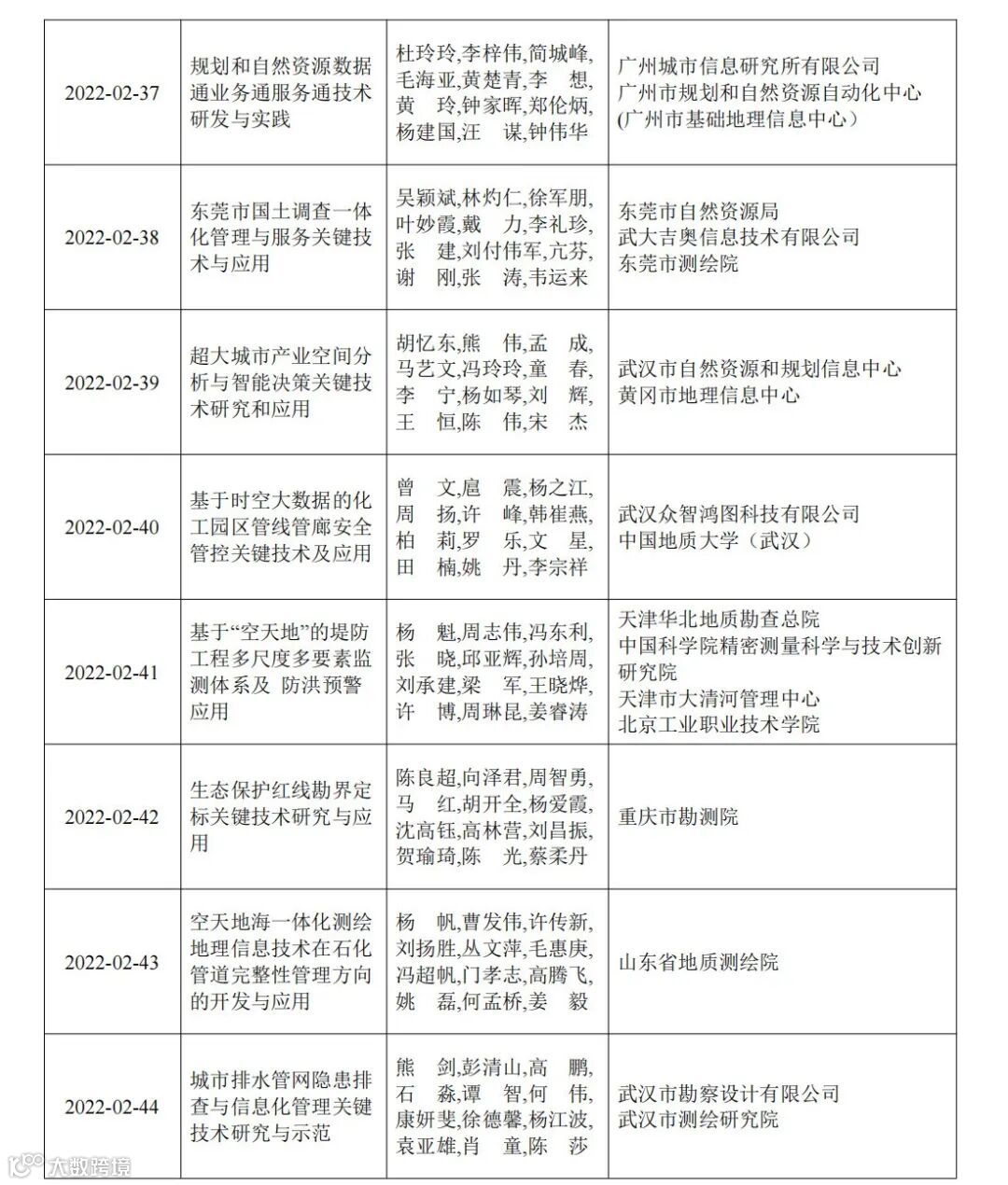
根据《地理信息科学技术奖励办法》《地理信息科技进步奖实施细则》,2022地理信息科技进步奖经申报、形式审查、网评、终评等程序,并经地理信息科学技术奖励委员会审定,评出获奖项目122项。其中,“全媒体时代数字地图理论创新与技术应用”等6项成果为特等奖,“地球时空框架剖分理论、技术及应用”等39项成果为一等奖,“陆海统筹城市地质大数据平台关键技术及应用示范”等77项成果为二等奖。
现将2022地理信息科技进步奖评选结果(详见附件),通过中国地理信息产业协会网站(www.cagis.org.cn)及微信公众号(微信号:dixinxiehui)向社会公示。
自公示之日起7日内,任何单位或个人如对评选结果持有异议,请以书面方式向地理信息科学技术奖励工作办公室提出,并提供必要的证据材料,以便于核实查证。提出异议的单位或者个人须在书面异议材料上签名或盖章,并提供有效联系方式。凡匿名、冒名和超出期限的异议不予受理。地理信息科学技术奖励工作办公室将按规定的原则和程序,对异议内容进行核实、查证和处理。
联系方式:中国地理信息产业协会地理信息科学技术奖励工作办公室
联系人:罗静
电 话:010-83516780 13521538401
Email:luojing@cagis.org.cn
地 址:北京西城区白纸坊西街3号A座206
邮 编:100054
2022地理信息科技进步奖评选结果公示.pdf
中国地理信息产业协会
2022年7月13日
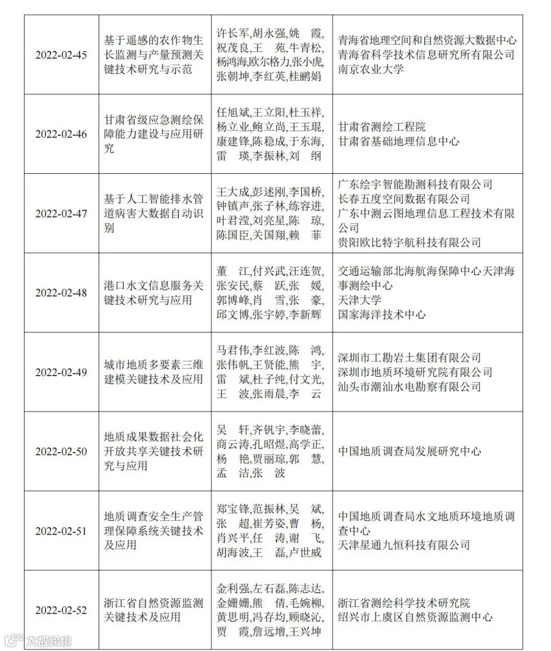
附件:2022地理信息科技进步奖获奖项目公示名单


















来源:中国地理信息产业协会、官方公众号
- END -
2022地理信息产业百强企业、最具活力中小企业、最具成长性企业榜单公示


