
今日,民用无人驾驶航空器综合管理平台(UOM平台)发布《运营合格审定申请填报指南》。
填报指南详细的讲解了相关填报说明,同时也特意指出:
1、申请人若为民航局发布的《关于民用无人驾驶航空器监管服务有关事宜的公告》中附件2的企业,填报基本信息和相关材料(注:附件材料无模板,运营人可自行编写),提交申请后即可直接获批运营合格证。
2、对于持有原通用航空经营许可证,满足相应条件但未如期按照前期通告要求完成数据补录的无人驾驶航空器企业,可在 UOM平台再次进行数据补录填报,通过“绿色通道”进行运营合格证转换(目前绿色通道功能开发中暂未开放,预计1月中旬开放,届时系统首页将发送通知)。
3、申请人若未持有通用航空经营许可证,不能参与“绿色通道”转换,但可进入UOM系统运营许可模块直接进行“初始合格审定申请”。

小助手了解,目前大部分企业都是未持有通用航空经营许可证的,只能通过第3条提示进入UOM系统运营许可模块直接进行“初始合格审定申请”。
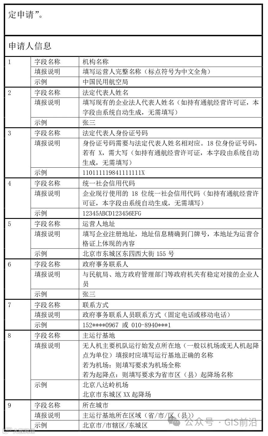
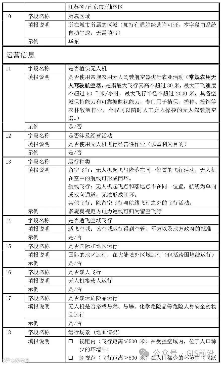
小助手根据《运营合格审定申请填报指南》,针对填报说明,对疑问较多的选项进行了图片注释,这样更方便大家填写。
其中最关键且最为麻烦的是最后一项:运营合格证申请相关附件材料。此项包含6个必填项,需要企业自行编写上传,包含相关合同、证明文件、评估报告等(官方目前不提供模板)。
包含:
1 *符合局方所要求内容的手册
2 *民用无人驾驶航空器、运行设备设施的购买合同、租赁合同或者协议文件的副本
3 *与管理人员、民用无人驾驶航空器操控员签署的劳动合同
4 *说明计划运行的性质和范围的文件
5 *符合局方要求的保证持续具备按照制度、规程、手册,实施安全运营能力的运行风险评估报告及测试验证文件
6 *申请人符合本规则所有适用条款的符合性声明







来源:中国民用航空局官网
- END -
全球矢量任意下载!路网、建筑、水系...
利用ArcGIS确定一张照片的拍摄位置及方向
ArcGIS、QGIS、CAD中加载谷歌影像、天地图...在线地图插件下载




