本会团体会员单位,各省、自治区、直辖市及计划单列市测绘(地理信息)学会:
根据国家科技奖励的有关规定和《中国测绘学会科学技术奖励办法》,现就推荐2024年全国优秀测绘工程奖有关事项通知如下:
(一)中国测绘学会(以下简称“学会”)各团体会员单位可直接向学会申报不超过2项。
(二)拟加入学会团体会员的甲乙级测绘资质单位,视为学会准团体会员,也可直接向学会申报不超过2项(项目申报材料与入会申请可一并提交,且于项目初审前办理完入会手续)。
(三)各省级测绘(地理信息)学会负责组织本省乙级测绘资质单位申报项目的遴选推荐工作,推荐名额不超过3个。
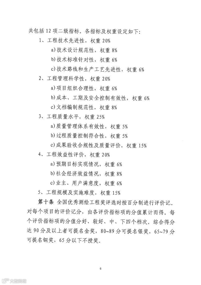
(一)凡2019年以后(含2019年)完成的收入300万元(人民币)及以上的测绘及地理信息非涉密工程项目,符合《全国优秀测绘工程奖评选办法》申报条件第五、六、七、八、十二、十三、十四、十五、十六、十七条的规定,均可申报。
(二)项目竣工验收截止时间为2023年4月底之前。
(三)申报或推荐单位可以是项目的承担单位,也可以是项目业主。申报或推荐单位对申报参评的测绘工程项目的真实性和知识产权负责。
(四)对于多个单位共同完成的项目,由牵头单位填写全国优秀测绘工程申报书,所有完成单位均须加盖公章。
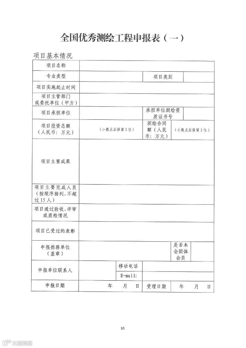
(一)申报材料均采用网上提交形式,不受理纸质材料。请登录学会综合服务平台(网址:http://fw.csgpc.org),完成材料填写和提交(2024年4月10日起可以网上申报)。
(二)在线填写完申请表并确认无误,导出PDF文档,签字、加盖公章后,上传至系统“项目推荐书”中。
(三)相关附件,请提供原件扫描件,并按要求加盖公章后,上传至系统“项目相关附件”中。
(四)申报或推荐截止时间2024年5月31日17点。
2024年全国优秀测绘工程奖设金奖、银奖和铜奖三个级别。
(二)请申报单位认真复核所有申报材料,并对材料的真实性负责。
(三)荣获全国优秀测绘工程奖的项目,由学会向获奖单位及主要完成人颁发证书。
(四)本通知及其附件可从学会官网(www.csgpc.org)下载。
(五)请项目联系人务必实名(单位+姓名)加入2024年全国优秀测绘工程奖QQ群(2024年工程奖QQ群2个,群号分别为:528585587、532502689),后续通知及其他事项将在QQ群里交流,不再另行通知。
可扫描下图快捷加入QQ群(2个QQ群作用相同,报奖单位只申请加入1个即可)。

地址:北京市海淀区莲花池西路28号 邮编:100830