
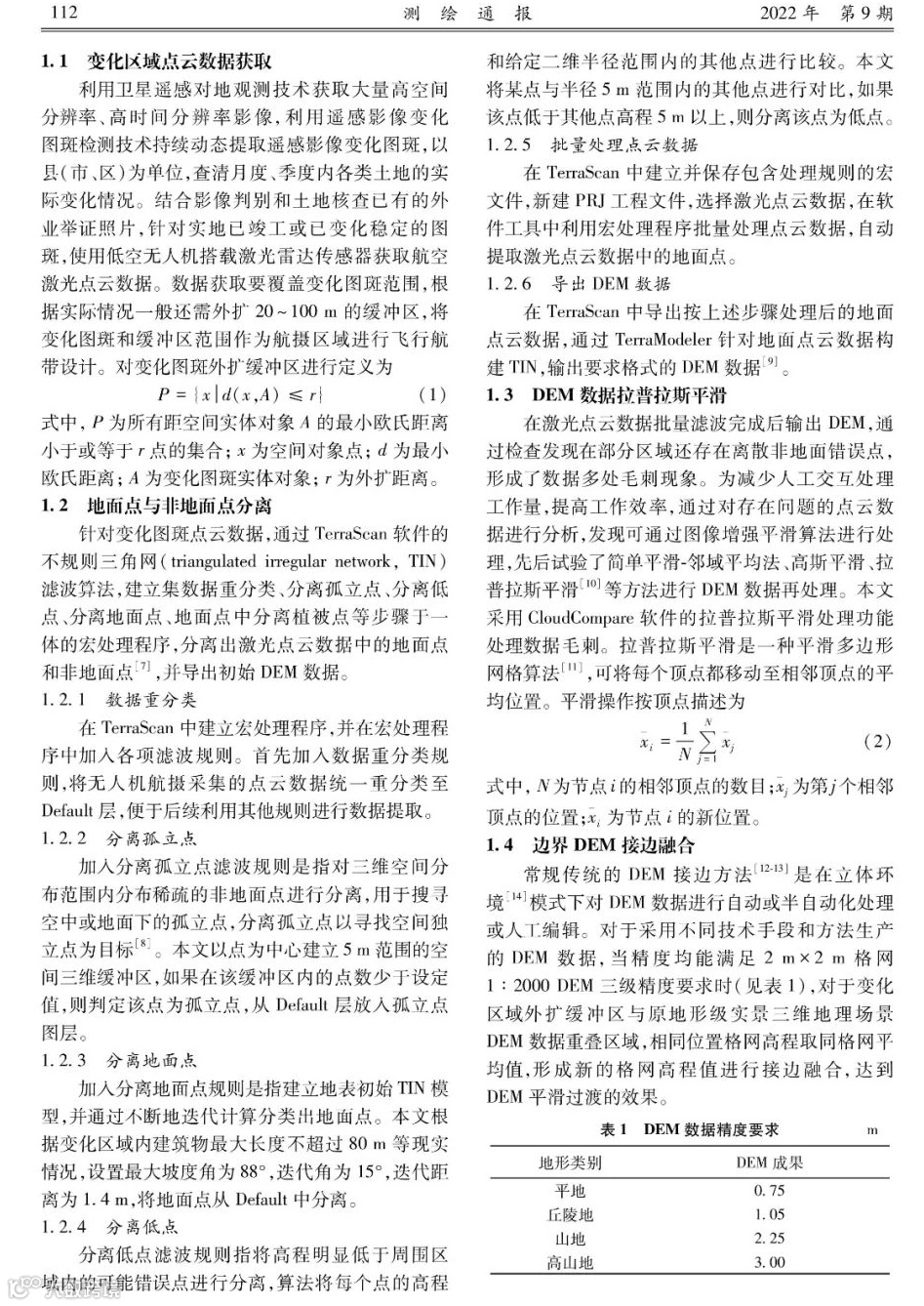
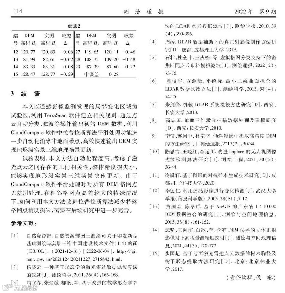
摘要 :随着实景三维建设工作的不断推进,对地形级实景三维地理场景的现势性要求日益提高。为解决地理场景更新的及时性和高效性,本文利用无人机获取遥感卫星监测变化图斑点云数据,通过TerraScan点云分类滤波算法批量提取地面点,并采用CloudCompare拉普拉斯平滑算法进行平滑处理,进一步消除离散噪点,输出数字高程模型,最终实现地形级实景三维地理场景更新。试验结果表明,该方法自动化程度高,精度可靠,更新后的实景三维地理场景准确、自然真实。




刘华光, 王军军, 寇媛
湖南省第一测绘院, 湖南 长沙 410114基金项目:湖南省自然资源科技计划(2020-31;2022-09)
关键词:地形级实景三维, 地理场景, 激光点云, DEM数据, 拉普拉斯平滑
作者简介:刘华光(1975—),男,高级工程师,主要从事测绘地理信息相关新技术的研究和应用。E-mail:chlhg@126.com
通信作者:王军军。E-mail:wanghappy123@163.comEND -
激光雷达(LiDAR)点云数据知多少?
LiDAR和摄影测量结合生成3D模型用于桥梁维护
激光雷达和InSAR:并非所有的遥感都是相同的



