
[摘 要] 介绍了“实景三维”政策的出台背景,汇总了国家和省级层面“实景三维”的标准编制情况,软件开发与应用情况,以及全国试点情况。已开始构建实景三维(3D)标准体系,地方和团体层面的标准较多,国家和团体层面的标准较少。提供了18部需要且未立项的实景3D标准名称。研制出了一大批优秀实景3D软件,为实景3D中国建设提供了工具和技术保障。各试点单位均建立了数据采集、建模的技术方案,形成了系列实景3D产品,开发了相关的数字空间基座并在不同领域得到应用。应总结共性,避免重复性劳动。建立分工机制,形成成果覆盖实景3D全部技术内容。初步建立了实景3D的技术理论体系,但在实景3D数据的智能化获取、处理、服务方面仍有差距,传统存量四维(4D)产品向3D地理实体数据的转换有待突破,众源采集实景3D数据方式亟需实用化推广。
[关键词] 实景三维;测绘标准;软件;试点;学术成果
引言
2021—2022年,自然资源部办公厅陆续发布《新型基础测绘体系建设试点技术大纲自然资办发〔2021〕28号》《实景三维中国建设技术大纲(2021版)自然资办发〔2021〕56号》《关于全面推进实景三维中国建设的通知》(自然资办发〔2022〕7号)[1-2]中, 提出到2025年,5 m格网的地形级实景三维(three-dimensional, 3D)实现对全国陆地及主要岛屿覆盖,5 cm分辨率的城市级实景3D初步实现对地级以上城市覆盖,国家和省市县多级实景3D在线与离线相结合的服务系统初步建成,地级以上城市初步形成数字空间与现实空间实时关联互通能力,为数字中国、数字政府和数字经济提供3D空间定位框架和分析基础,50%以上的政府决策、生产调度和生活规划可通过线上实景3D空间完成。
根据这个文件,实景3D的建设任务包括3个层面:地形级、城市级和部件级实景3D建设,物联网感知数据接入和融合,在线系统与支撑环境建设。围绕这三个层面,自然资源部系统在全国范围内开展了实景3D建设热潮,开展了数个省级、城市级的建设试点,研制了一批关于实景3D中国建设的技术文件或标准,中国地理信息产业协会开展了实景3D软件测评工作,不少学者给出了实景3D建设的策略、方法,开展了系列关键技术研究。本文主要从标准制定、软件开发、试点成果几方面综述我国在实景3D建设方面取得的成就,对未来发展做出展望,该项工作的关键技术研发,文献[3-15]给出了非常好的总结,此处不再赘述。
1 标准制定
1.1 技术文件
自然资源部非常重视“实景三维”的标准制定工作,到2022年7月自然资源部办公厅分两次共印发了7套新型基础测绘与实景3D中国建设技术文件:《名词解释》《基础地理实体分类、粒度及精度基本要求》《基础地理实体空间身份编码规则》《基础地理实体数据元数据》《基于1∶500 1∶1 000 1∶2 000基础地理信息要素数据转换生产基础地理实体数据技术规程》《基础地理实体数据采集生产技术规程》《基础地理实体语义化基本规定》[16-17]。在实景3D建设初期,技术发展尚不完备情况下,这些技术文件发挥了重要作用。
1.2 发布标准
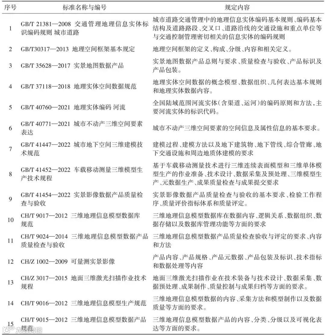
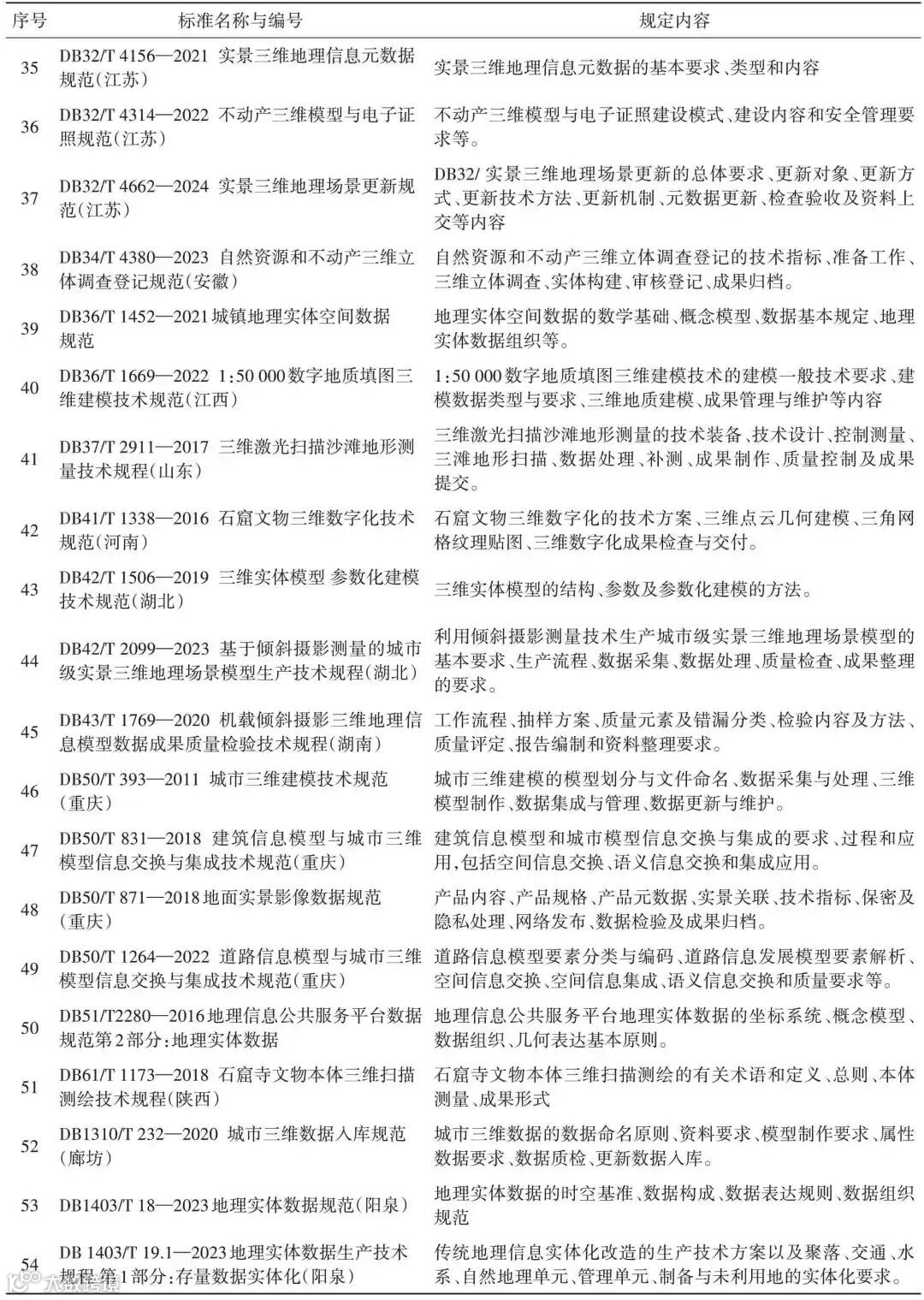
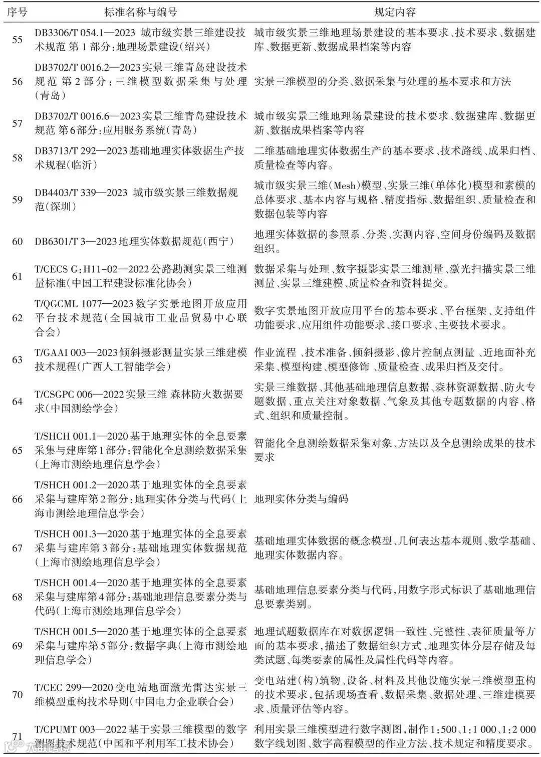
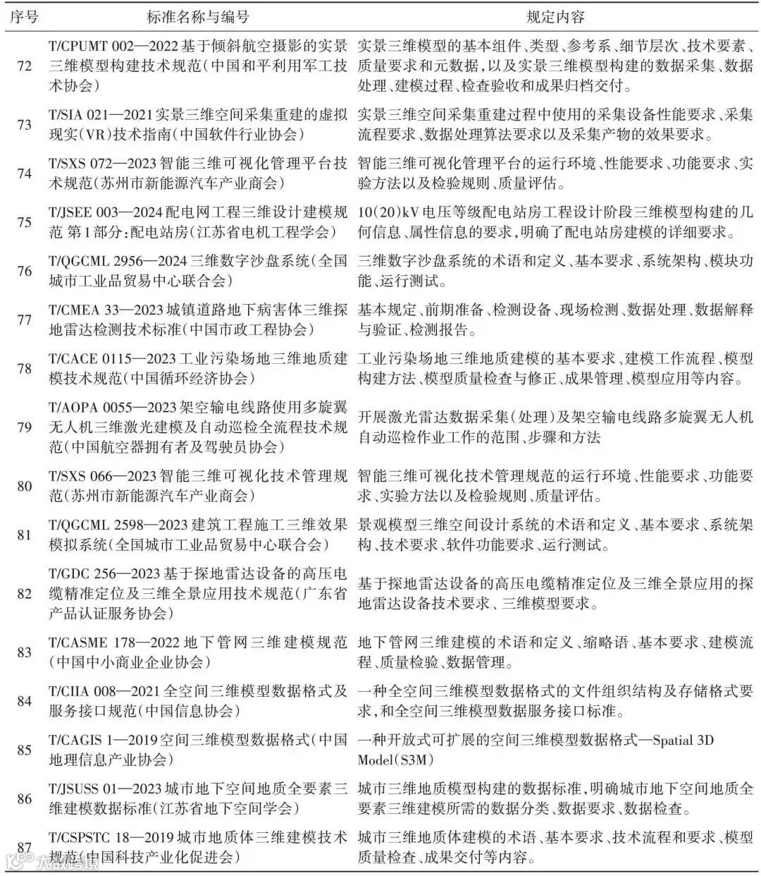
针对实景3D建设需要,我国已开始构建“新型基础测绘和实景三维中国建设”标准体系[3],由于实景3D工作开展时间较短,正处于标准编制阶段,已发布的国家标准和行业标准较少,倒是地方标准和团体标准相对多一些,表1枚举了我国已发布的实景3D的标准情况[18-21]。
表1 我国已发布的实景3D的标准情况

续表

续表

续表

续表

在编的标准包括国家标准:《地理实体空间身份编码规则》《地理实体分类、施测、派生与关系处理技术规范》《通用地理实体语义模型基本规范》,行业标准:《基础地理实体数据元数据》《1∶500 1∶1 000 1∶2 000数字线划图生产地理实体数据技术规程》《地理场景数据元数据》《基础地理实体数据成果规范》《基础地理实体分类、粒度及精度基本要求》;地方标准:《地理实体编码规范(湖北)》《地形图转换地理实体技术规范(湖北)》《地理实体信息获取及构建技术规范(湖北)》《地理实体建库技术规范(湖北)》。
已发布的能获取到的87部标准中国标、行标、地标和团标所占份额分别为:9、14、38、32,地标和团标的数量远远大于国标和行标,从标准的内容来看编码、获取、建模、质检、转换与交换、成果或产品、设计与建库、应用服务的标准占比分别为:2、26、20、6、5、16、3、4。因此实体三维数据的标准主要分布于数据获取、建模、成果与产品,其他标准相对较为欠缺。本着急用先行的原则,发布的标准大都集中在编码、数据获取、数据建模、质量检验等方面,部分地方和团体标准有重复。与文献[22]所列的53个需求相比,没有发布和立项的标准见表2。已经明确了实景三维要做什么和怎么做的问题,但怎样能做得又快又好,依然存在不少问题,例如自动化精细建模的标准尚未出炉,如何将已有四维(four-dimensional,4D)等传统测绘产品转化为实景三维数据也是非常实用且难度较大的标准。
表2 需要且未立项的实景三维标准

2 软件研发
为积极推进地理信息产业高质量发展,助力数字中国建设,为相关行业或重大工程提供成熟、合格的实景3D软件产品,我国涌现了一大批优秀实景3D软件,为实景3D中国建设提供了工具和技术保障。中国地理信息产业协会于2023年下半年开展了实景3D相关软件测评工作。相关的实景3D软件类别包括:网目(Mesh) 3D模型数据生产类软件、3D表达的基础地理实体数据采集生产类软件、二维(two-dimensional, 2D)表达的基础地理实体数据转换生产类软件、实景3D数据轻量化处理类软件、实景3D数据管理类软件、实景3D数据可视化与分析应用类软件。各类软件通过测评的情况见表3至表8[23]。
表3 Mesh 3D模型数据生产类通用软件

表4 3D表达的基础地理实体数据采集生产类通用软件

表5 2D表达的基础地理实体数据转换生产类通过软件

表6 实景3D数据轻量化处理类通用软件

表7 实景三维数据管理类通用软件

表8 实景3D数据可视化与分析应用类通用软件

从测评结果来看,实景3D数据可视化与分析应用类软件、实景3D数据轻量化处理类软件、2D表达的基础地理实体数据转换生产类软件通过测评的软件个数分别为33、15、13,均在13以上,表明此三类软件用户需求量大或开发难度较小,软件厂商开发积极较高;实景3D数据管理类软件、3D表达的基础地理实体数据采集生产类软件、Mesh 3D模型数据生产类软件通过测评的软件个数分别为9、7、6,均在9以下,表明用户需求量较小或开发难度较大,软件厂商开发的积极性没有前三种软件高。通过2、3、4、5、6项软件测评的厂家分别为8、3、2、2、2,呈现通过的软件测评越多,厂家越少的趋势。主要是通过测评软件数量较少的厂家大多是自用或相对较小软件开发商,有3种甚至3种以上通过软件测评的厂家大多是实力较强的专门的测绘地理信息软件开发商。从通过测评的软件数量来看,有10家以内的软件通过测评用户方便进行软件选择,有33家软件通过测评的软件类,客户选择软件时会不知所措?建议推荐数量在10家以内,多于10家的进行分级,便于用户选择最优秀软件。
被测3D建模软件且不说自动化程度多高,名称带“自动建模”的只有“天际航自动建模系统V2.0”一家,3D建模依然是实景3D开展的瓶颈和有待加强的工作。存量传统测绘数据转为实景3D数据是一种多快好省的实景3D数据生产方式,目前的转换软件基本是2D非实体转为2D实体,2D非实体+数字高程模型(digital elevation model,DEM)或数字表面模型(digital surface model,DSM)转为3D实体是软件生产厂家需要攻关的任务。当下手机普及率很高,手机自带相机分辨率高,开发相应的小程序,实现众源采集实景3D数据是非常划算的做法。
3 试点成果
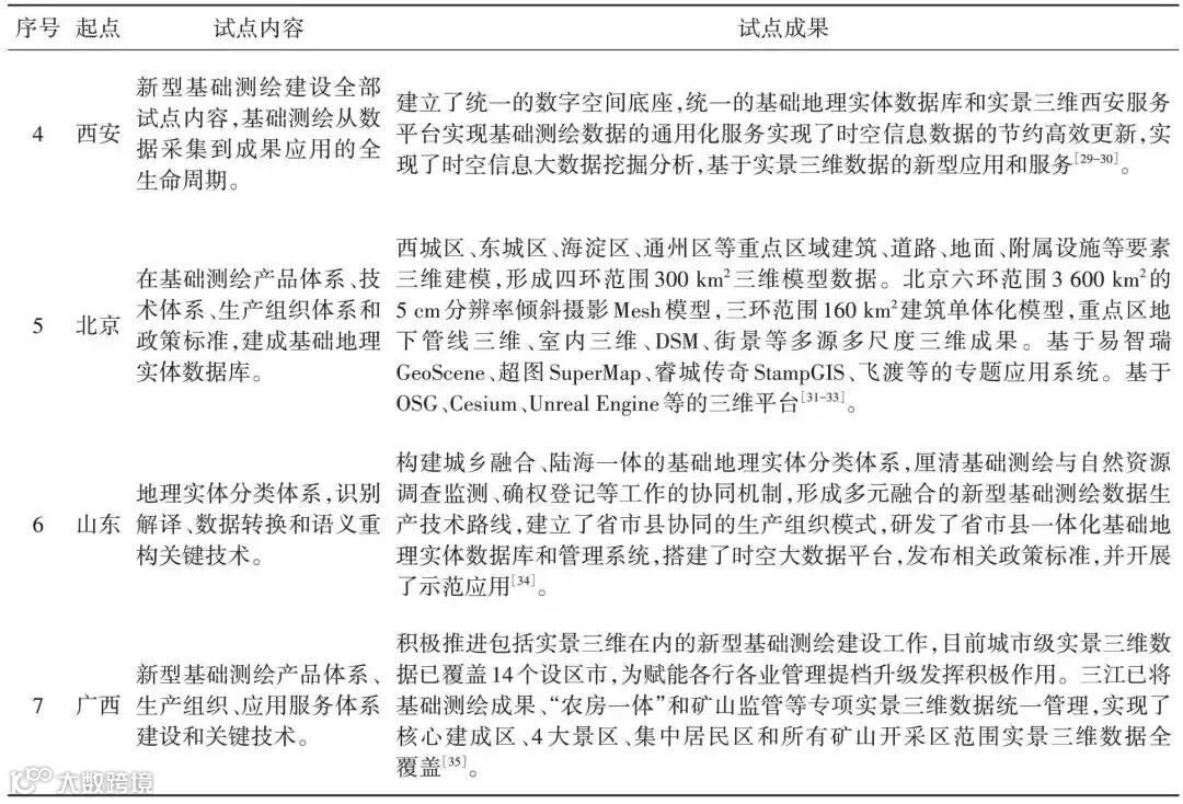
自2017年开始,测绘主管部门先后批准上海市、武汉市、宁夏回族自治区、西安市作为新型基础测绘试点,开展实景3D工作;后又批复北京市、山东省、广西壮族自治区作为国家新型基础测绘体系建设试点省份。表9给出了各试点开展实景3D工作情况。
表9 各试点开展实景3D工作情况

续表

总体来看,各试点单位均建立了数据采集、建模的技术方案,形成了系列产品,开发了相关的数字空间基座并在不同领域得到应用。不少单位还形成了系列地方标准或团体标准,下步应总结共性,将有共性的团标或地标上升到行业或国家层面,避免各地都有自己的标准,互相之间不方便共享交换,重复性劳动事件发生。各地试点应建立分工机制,形成成果覆盖实景3D全部技术内容。
从试点内容和试点成果对比来看,与“地理信息服务智能化”“智能处理”“数据抽取自动化”试点内容对应的试点成果是“创新了基础测绘服务模式”“从传统的人机交互式向智能处理方式转变”“探索了面向地理实体建设的技术路径”,两者相比还有差距,在实景3D数据获取、处理、服务的智能化方面还大有文章可做。
4 结论
本文综述了我国实景3D在标准制订、软件研发、试点工作情况,得出以下结论:
1)实景3D的标准研制方面,我国已开始构建实景3D标准体系,目前地方和团体层面的标准较多,国家和团体层面的标准较少。发布的标准大都集中在编码、数据获取、数据建模、质量检验等方面,部分地方和团体标准内容有重复,提供了18部需要且未立项的实景3D标准名称。应警惕标准重复,重视数据和知识共享。
2)软件研发方面,我国研制出了一大批优秀实景3D软件,为实景3D中国建设提供了工具和技术保障。建议通过软件测评数量不宜过多,如果超过10家,建议给通过软件再分成优、良、中、可等级别,便于用户选择。
3)试点建设方面,各试点单位均建立了数据采集、建模的技术方案,形成了系列实景3D产品,开发了相关的数字空间基座并在不同领域得到应用。不少单位还形成了系列地方标准或团体标准,下步应总结共性,避免重复性劳动。各地试点应建立分工机制,形成成果覆盖实景3D全部技术内容,把实景3D建成完整的技术体系。
4)整个技术层面,初步建立了实景3D的技术理论体系,但在实景3D数据的智能化获取、处理、服务方面仍有差距,传统存量4D产品向3D地理实体数据的转换有待突破,众源采集实景3D数据方式亟需实用化推广。
作者:张保钢1,2 张褚朋3 曹筱敏1,2
(1.北京市测绘设计研究院, 北京 100038;2.城市空间信息工程北京市重点实验室, 北京 100038;3.北京市第57中学, 北京 100053)
参考文献
引文格式:张保钢,张褚朋,曹筱敏.我国“实景三维”工作开展情况综述[J].北京测绘,2024,38(4):457-468.
基金项目:国家重点研发计划(2016YFF0201301,2016YFF0201305)
作者简介:张保钢(1965—),男,河北衡水人,博士,教授级高工,从事测绘标准化方面的研究工作。
E-mail:bg_zhang65@163.com
- END -
0.5米!多省天地图发布2024年最新高清影像!奥维扫码即用
CC、Pix4D、PhotoScan、大疆智图、重建大师、M3D、瞰景Smart3D用户手册.PDF下载
近500G航测和激光雷达数据集下载
利用ArcGIS确定一张照片的拍摄位置及方向
官方公布!带审图号的2024省_市_县行政区划矢量下载




