

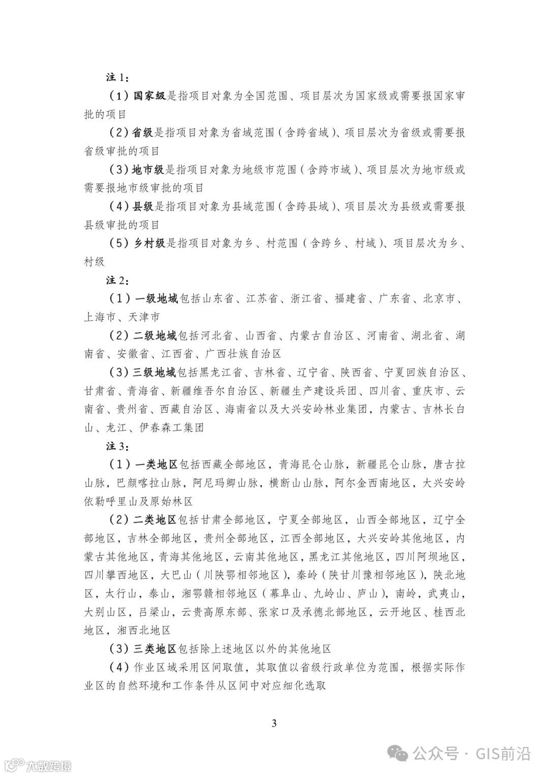
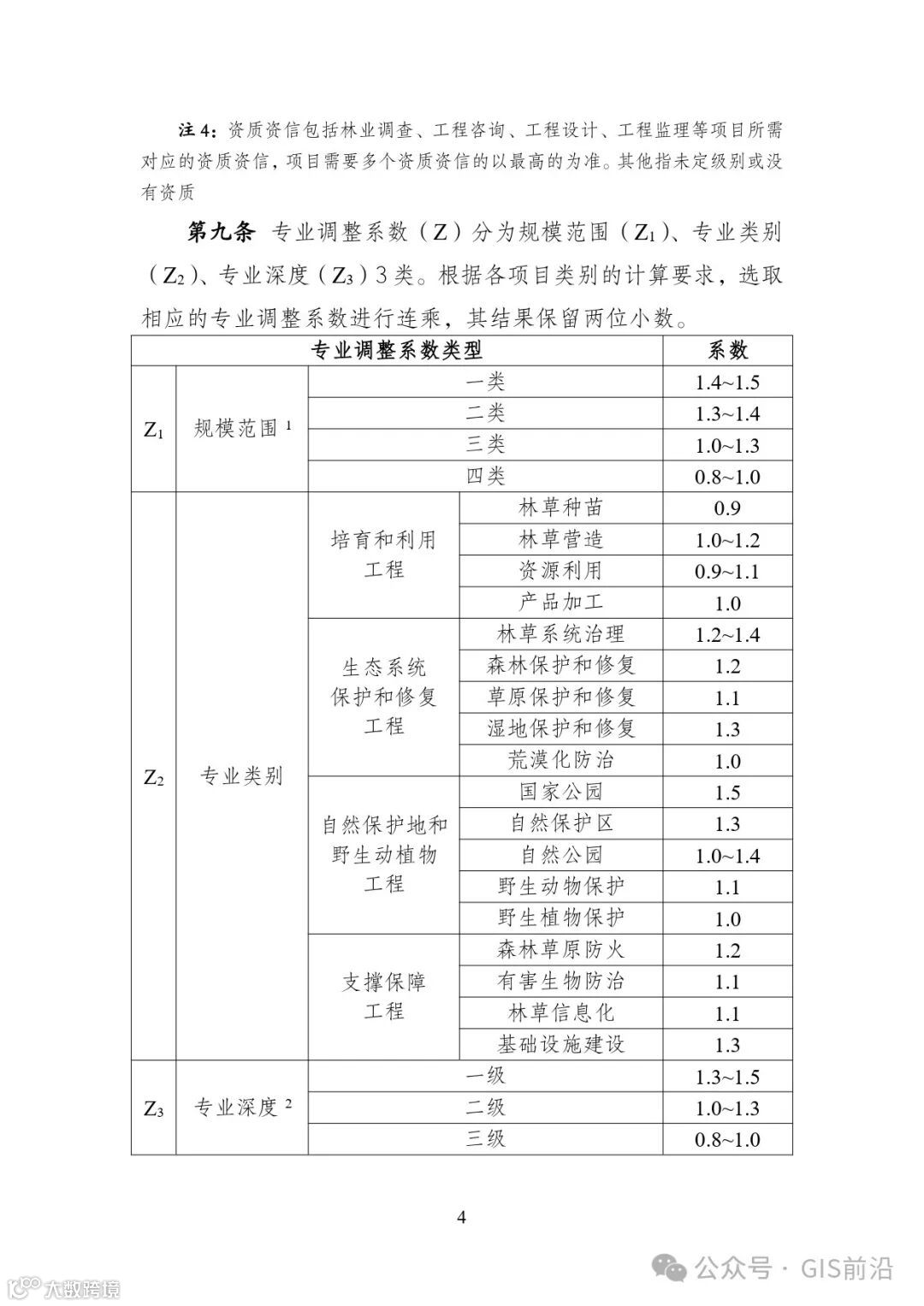
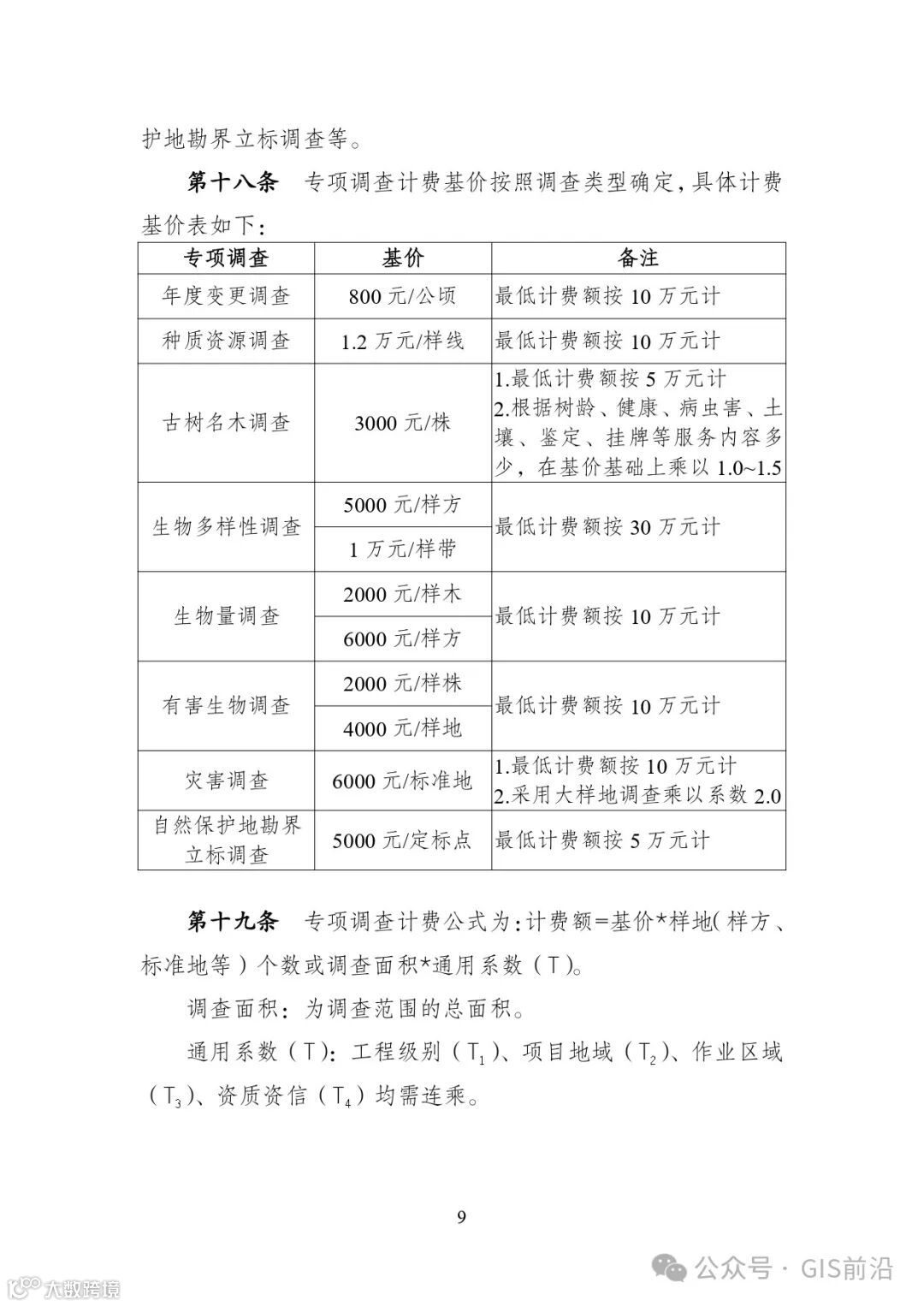
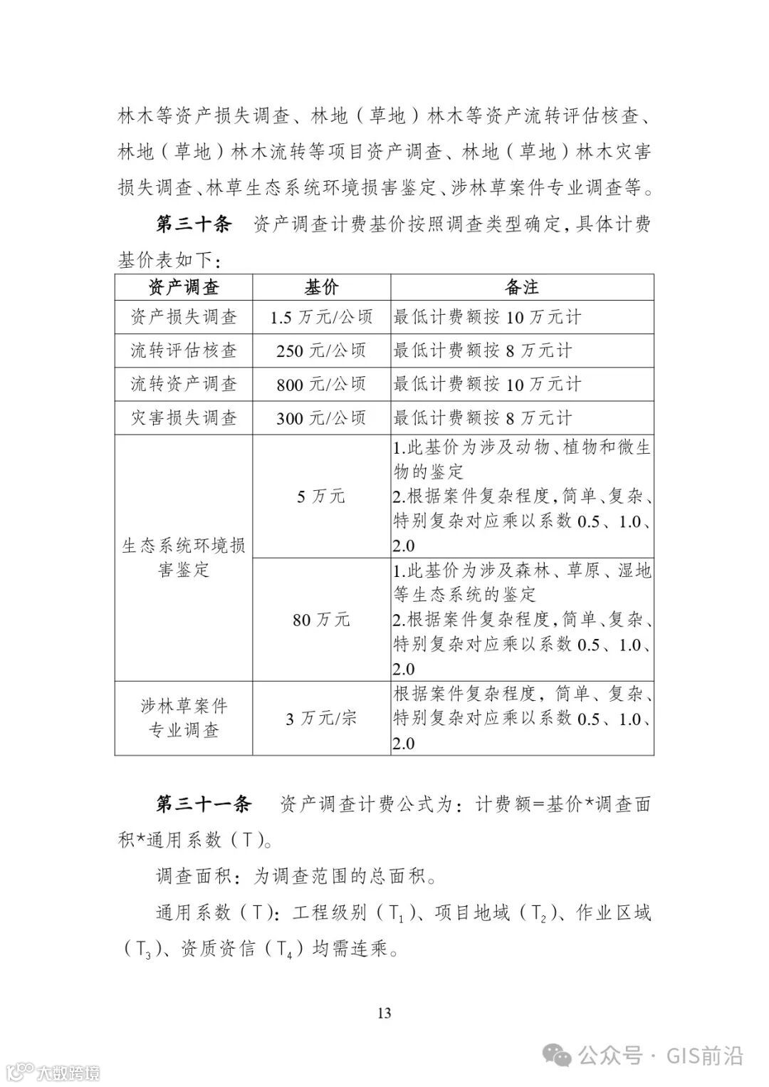
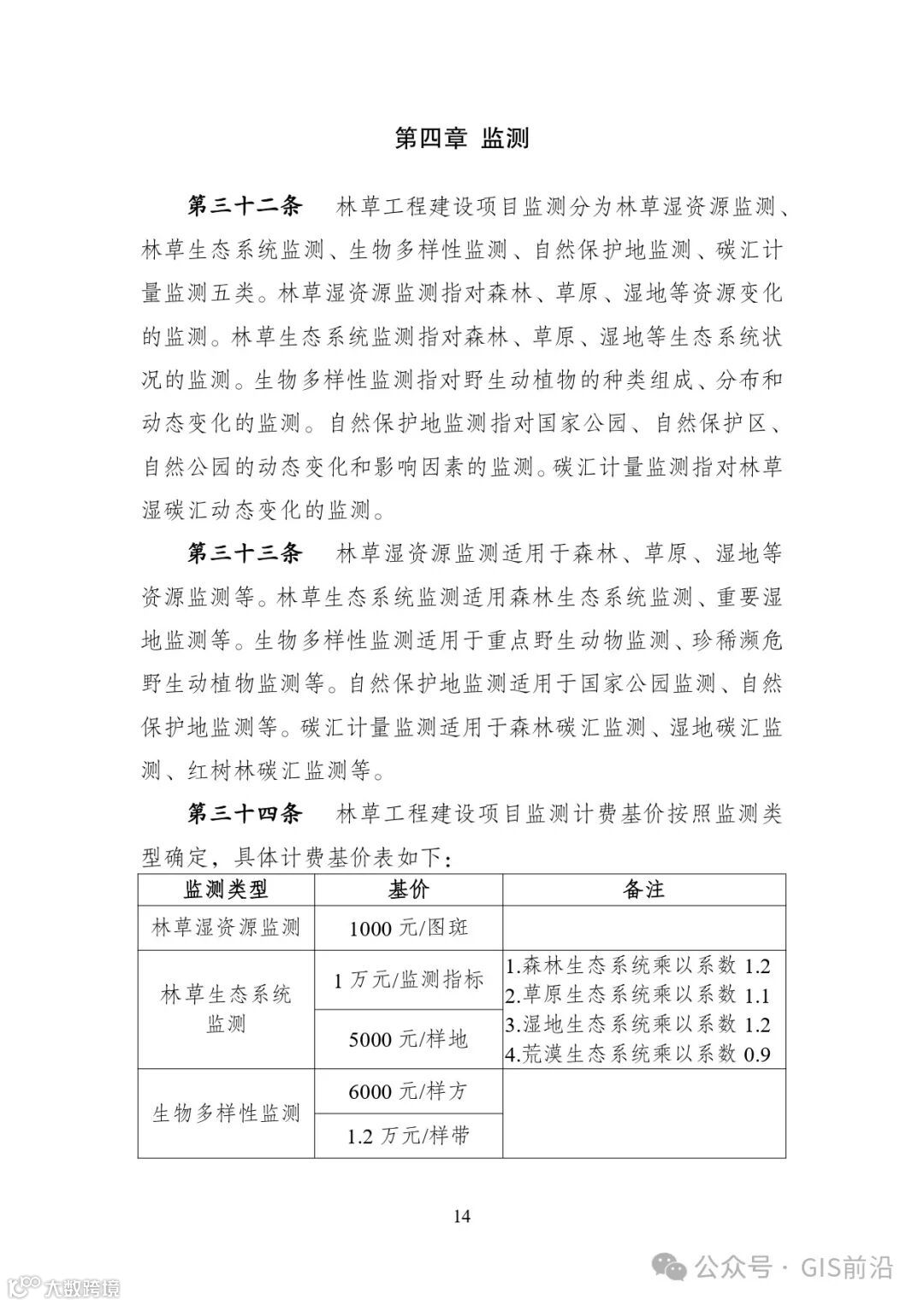
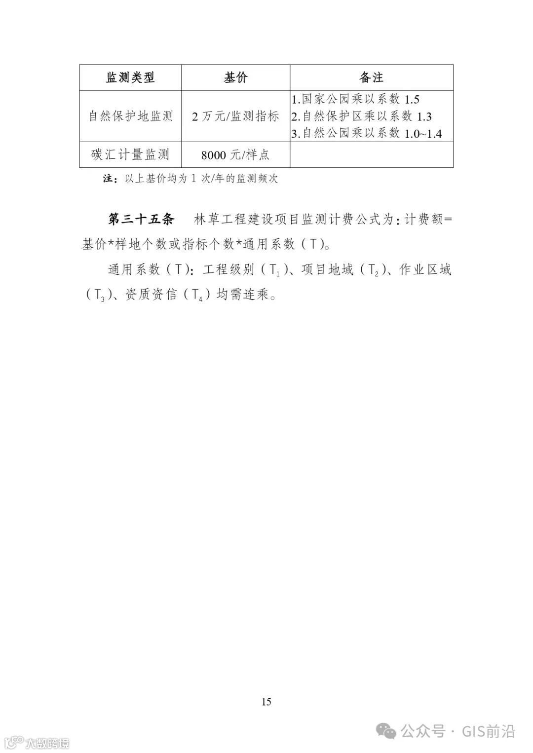
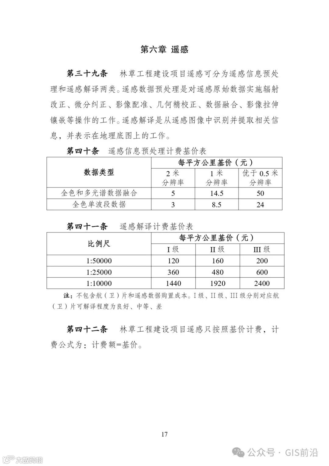
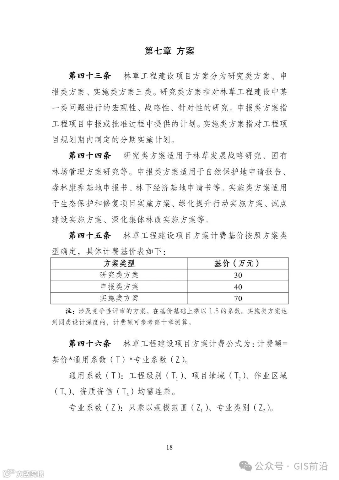
各相关单位:
根据《中国林业工程建设协会章程》规定,我会以通讯方式召开了五届一次常务理事会,表决通过了《林业和草原工程建设项目服务计费指导意见(试行)》,现予以发布。原《关于印发<林业行业调查规划项目收费指导意见>的通知》 (林建协〔2018〕15 号)废止。
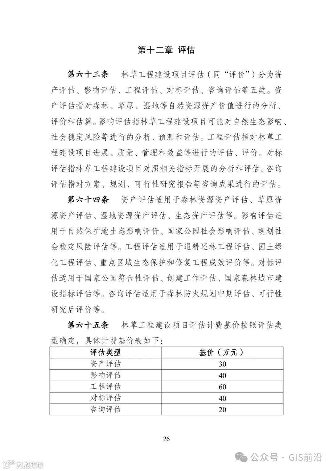
附件:关于印发《林业和草原工程建设项目服务计费指导意见》的通知.pdf
二〇二四年十二月二十四日
文末有文档下载链接































来源:中国林业工程建设协会
- END -
奥维重磅更新!新增吉林一号全国2023年卫星影像,支持DWG格式的CAD文件
空域申请 | 无人机航测UOM系统合法飞行申请流程




