大数跨境
0
0

《自然资源地籍调查技术规范》PDF下载

《自然资源地籍调查技术规范》PDF下载 GIS前沿
2025-10-13
0

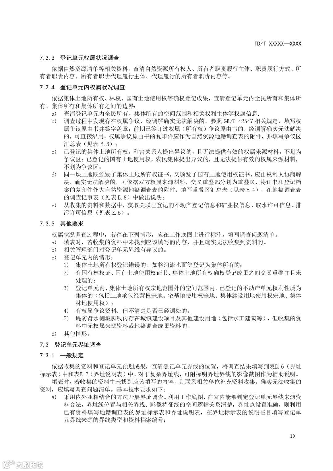
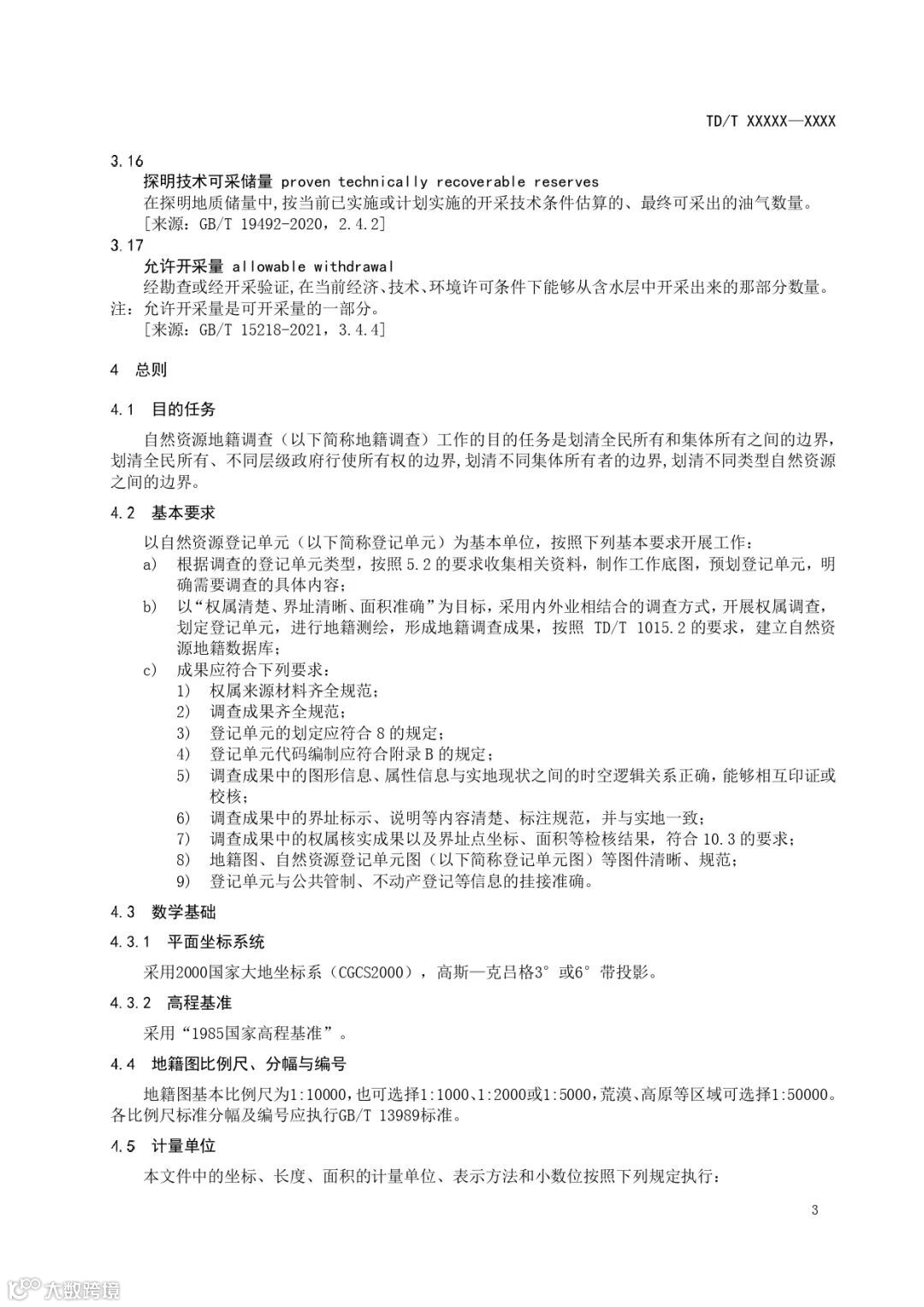
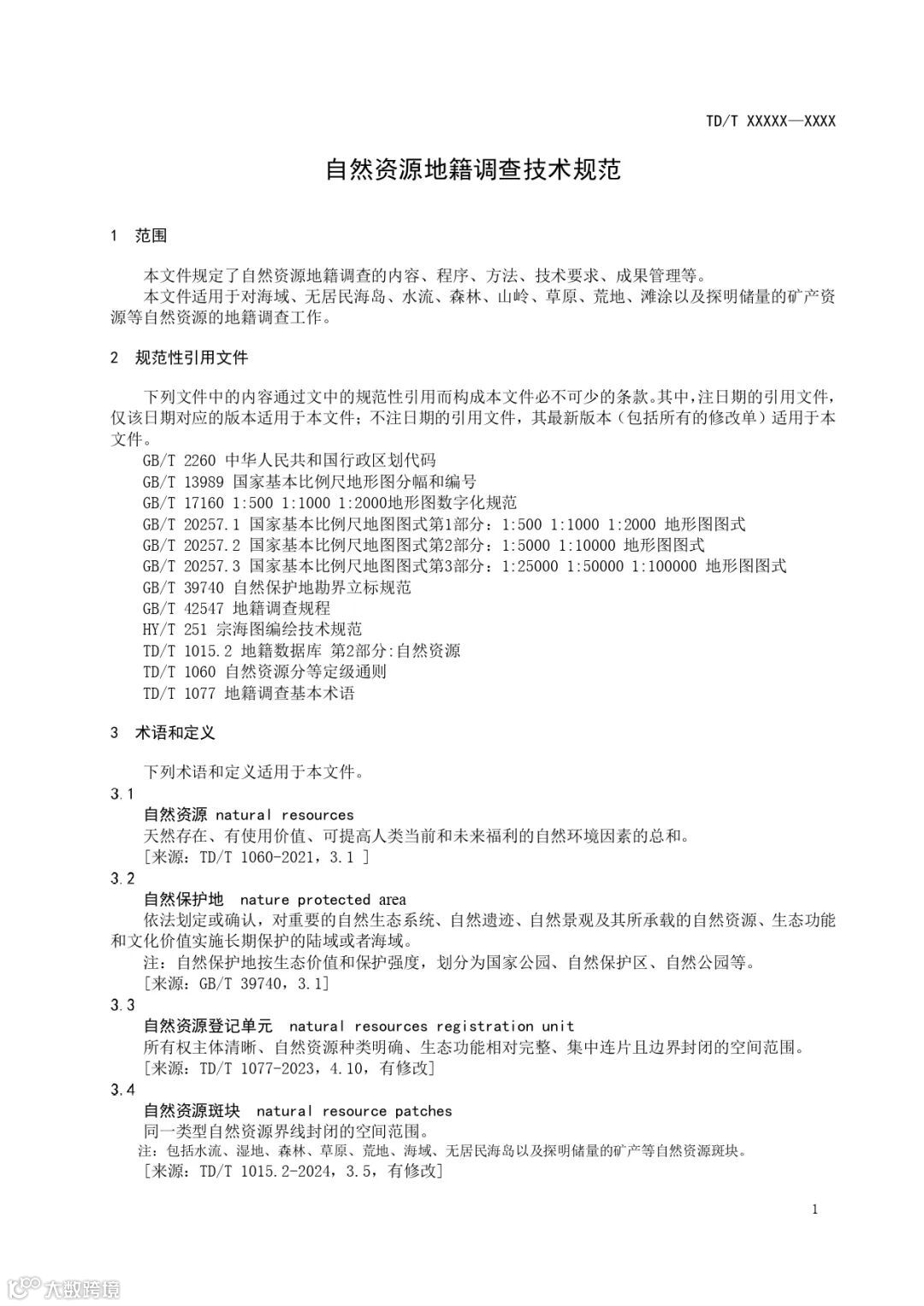
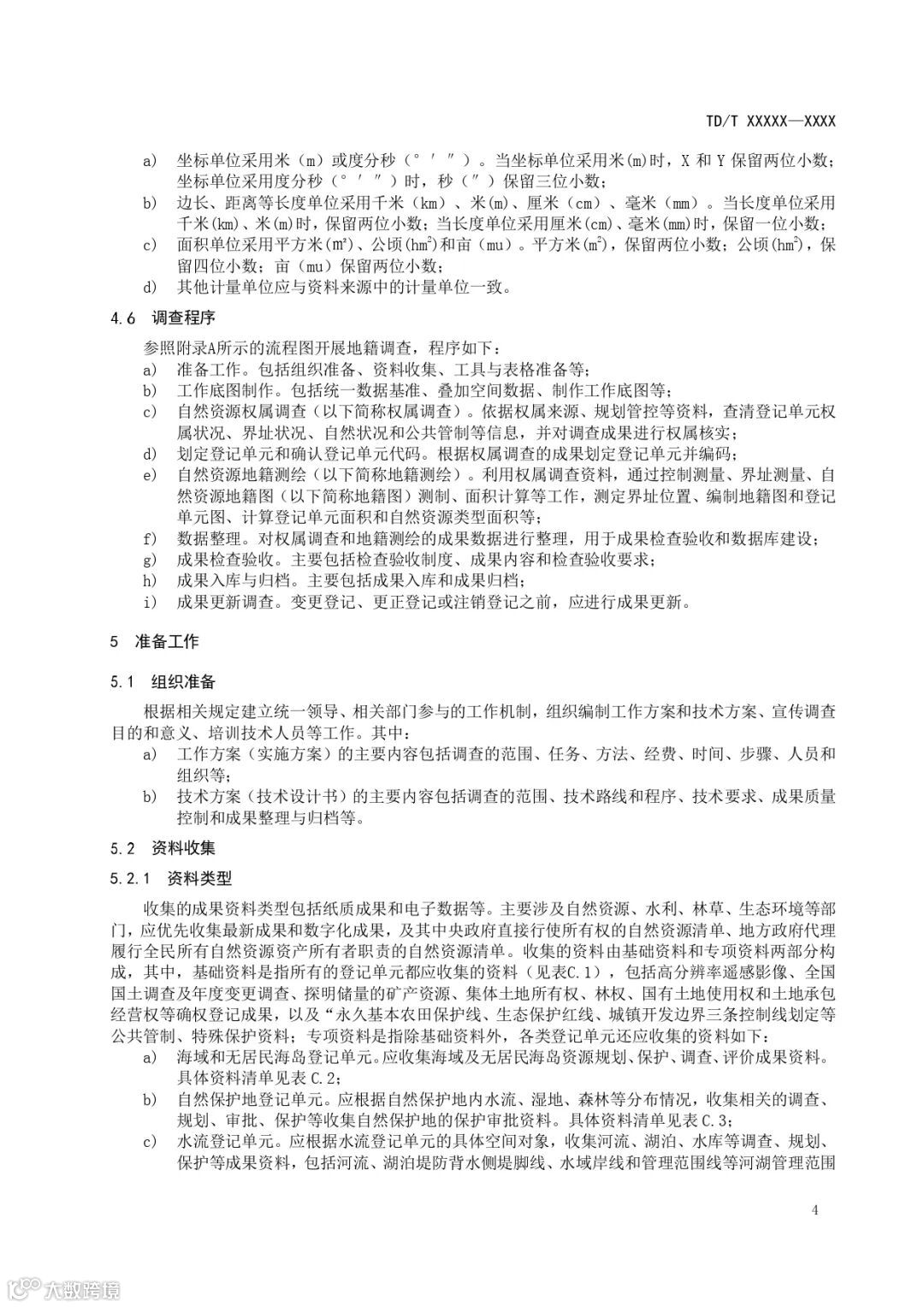
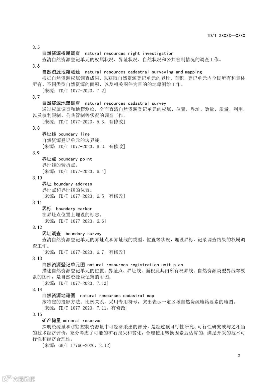
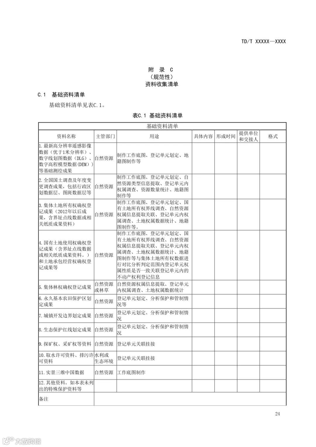
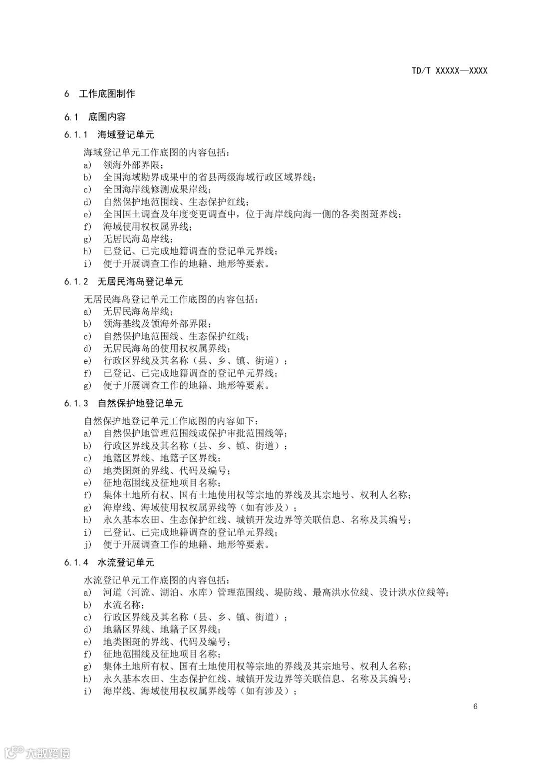
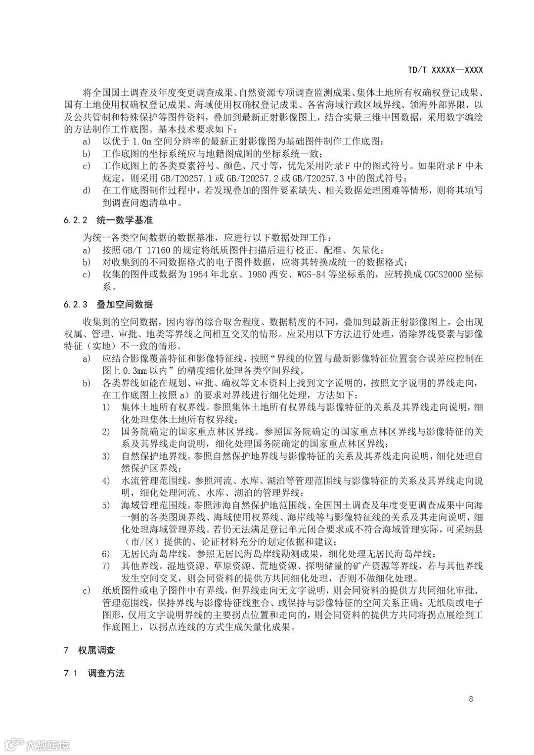
自然资源部之前公布的行业标准《自然资源地籍调查技术规范》报批稿,最近有小伙伴咨询,所以在此分享给大家。

技术要求包含:工作底图制作、权属调查、地籍测绘、数据整理、成果检查验收、成果入库与归档、成果更新。


有需要的可点击下载→技术规范PDF



《自然资源地籍调查技术规范》(报批稿)_page-0001.jpg《自然资源地籍调查技术规范》(报批稿)_page-0002.jpg《自然资源地籍调查技术规范》(报批稿)_page-0003.jpg《自然资源地籍调查技术规范》(报批稿)_page-0004.jpg

 < 左右滑动查看更多目录 >



...
部分截图



来源:自然资源部门户网站



- END -




历史干货


1:500、1:1000、1:2000航测技术设计书(文档可下载)
超1000G!倾斜、正射、0.15米遥感影像、激光雷达、多光谱高分辨率原始数据下载
大疆M4E全方位测评!二三维效果、效率、精度与M3E、M300+P1谁更强?
你要的CORS账号,价格打下来了!只要8毛
空域申请 | 无人机航测UOM系统合法飞行申请流程
各种插件数据下载


【声明】内容源于网络
0
0
GIS前沿
分享测绘地信资讯,交流行业软件技巧。
内容 4923
粉丝 0
GIS前沿 分享测绘地信资讯,交流行业软件技巧。
总阅读1.4k
粉丝0
内容4.9k