

按照《国务院第三次全国土壤普查领导小组办公室关于开展普查实验室筛选工作的通知》(农建发〔2022〕3号,以下简称《通知》)和《国务院第三次全国土壤普查领导小组办公室关于组织开展第三批检测实验室初筛推荐工作的通知》(国土壤普查办发〔2022〕16号)要求,经相关实验室自愿申请、所在地省(区、市)级第三次全国土壤普查办公室初步筛选推荐,我办组织专家复核等程序,确认农业农村部谷物品质监督检验测试中心等283家检测实验室符合《通知》确定的要求,现予以公示,公示时间为2022年12月9日至15日。
如对公示对象有异议,可以在公示期间向国务院第三次全国土壤普查领导小组办公室书面反映。凡以单位名义反映情况的材料要加盖单位公章,以个人名义反映情况的材料要具实名并附联系方式。反映情况的材料要客观准确、依据确凿,对匿名或无具体事实根据的举报,不予受理。
联 系 人:李寒、张洋
联系电话:010–59196326、010-59191269
电子邮箱:trjcbz@126.com
邮 编:100125
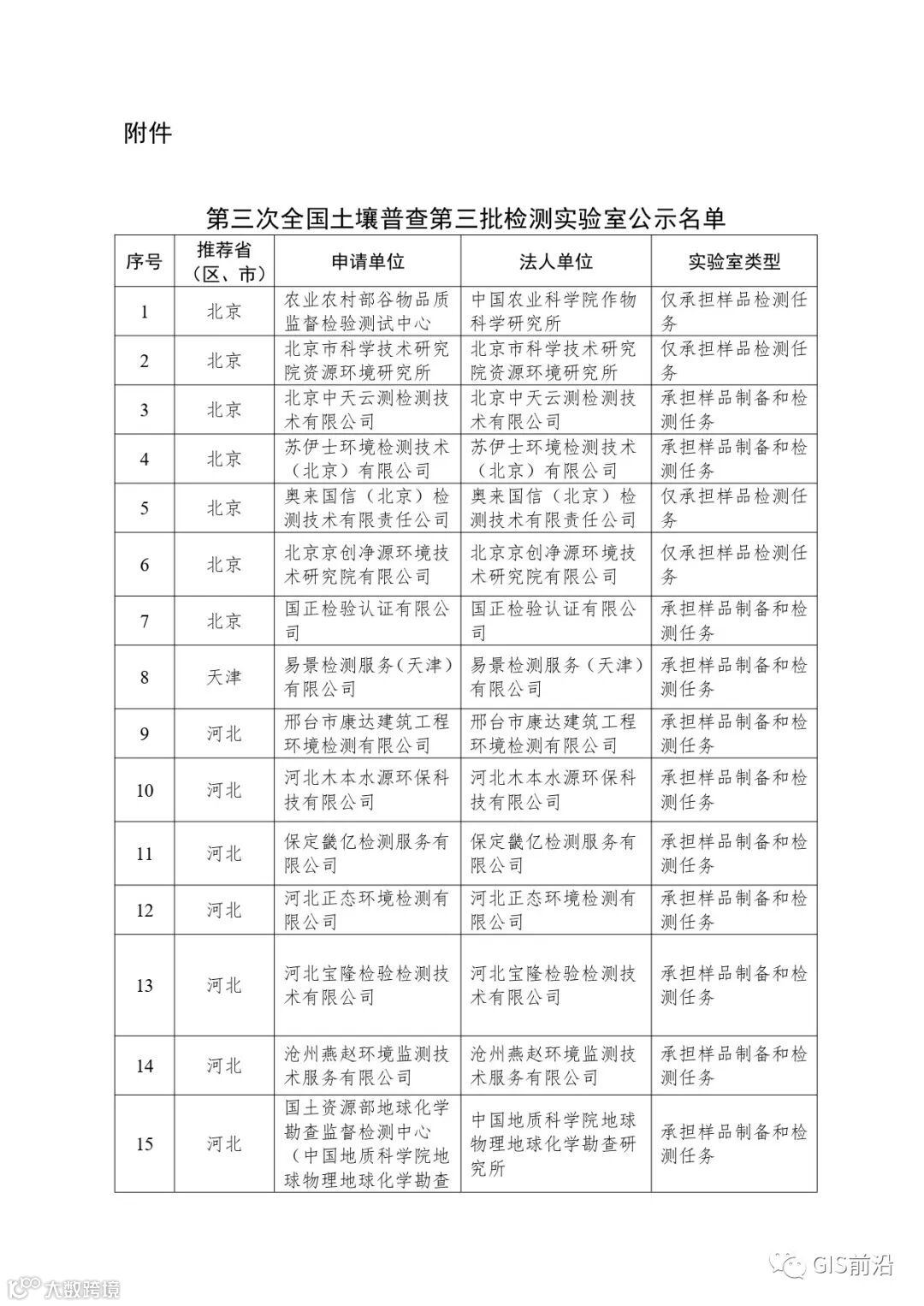
附件:第三次全国土壤普查第三批检测实验室公示名单
国务院第三次全国土壤普查领导小组办公室
2022年12月9日

















来源:农业农村部官网
- END -
第三次全国土壤普查专家技术指导组名单公布
规范下载 | 第三次全国土壤普查技术规程规范(试行)
ArcGIS | 点、线、面!你必须知道的32种拓扑规则
祝贺!第十一届全国大学生GIS应用技能大赛获奖名单公示



