土石方测量是工程建设关键环节,结果准确性直接影响投资预算,传统RTK、全站仪测量耗时耗力,地面LiDAR存在通视局限,难以满足均匀精度需求。在文章《无人机倾斜摄影与激光雷达在土石方测量中的精度探讨与分析》中,作者王朝, 曲雪光, 门茂林 , 侯昕廷 , 路媛琦, 王法景,旨在分析二者在土石方测量中的精度、适应性,通过对比传统RTK测量,验证新型技术的实用性与优势。下面,跟随小助手我们一同深入学习下。
一、研究区域与设备
研究区:面积0.45km²,地形北高南低、西高东低,含沟壑、陡坎,分23个分区,植被稀疏,测量环境较有利。
设备:选用飞马D200S 无人机、OP400倾斜相机(1 个正射镜头 + 4 个倾斜镜头)、RIEGLmini210机载激光雷达(支持多次回波技术,点频率 100kpts/s)。
设备介绍:
二、研究方案
数据获取
RTK测量:布设5m间隔网格,实测12259个均匀分布高程点,作为精度验证基准。
无人机倾斜摄影:航高150m,航向重叠85%、旁向重叠75%,影像分辨率1.9cm,布设5个控制点,构建实景三维模型。
无人机LiDAR:航高 150m,旁向重叠 40%,航速 8m/s,获取点密度≥15 个 /m² 的点云数据,经解算、滤波等处理得到地面点数据。
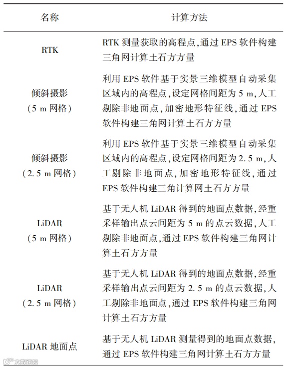
计算方法
设计6种土石方方量计算方法,核心差异为网格间距(5m/2.5m)与数据来源(倾斜摄影模型 / LiDAR点云)。
项目投入
三、研究结果
精度验证:参照《测绘成果质量检查与验收》规范,LiDAR点云高程与RTK实测点较差中误差4.1cm,倾斜摄影实景模型高程较差中误差0.64cm,均满足要求。
方量对比:以RTK测量结果为真值,两种无人机测量方法的土石方方量差值均≤3%,符合《城市测量规范》要求。
土石方方量计算对比结果:
核心结论:无人机倾斜摄影与LiDAR测量精度均达标;LiDAR测量在高程精度、数据均匀性上优于倾斜摄影;二者作业效率远高于传统方法,能降低项目成本。
四、核心结论
无人机倾斜摄影与LiDAR测量精度均达标;LiDAR测量在高程精度、数据均匀性上优于倾斜摄影;二者作业效率远高于传统方法,能降低项目成本。
两种无人机测量技术反应迅速、产品多样,适配1:500比例尺测图,可根据测量类型与施测条件灵活选用,在土石方测量中具有良好的经济效益与广泛应用前景。
- END -




