

各省、自治区、直辖市自然资源主管部门,新疆生产建设兵团自然资源局,陕西、黑龙江、四川、海南测绘地理信息局:
《涉密基础测绘成果提供使用管理办法》已经部审议通过,现予以印发,请结合本地区实际认真贯彻执行。
自然资源部
2023年3月3日
附件 :(点击文末阅读原文可跳转下载)
《涉密基础测绘成果提供使用管理办法》.wps
涉密基础测绘成果提供使用管理办法
一、为规范涉密基础测绘成果提供使用的管理,根据《中华人民共和国测绘法》《中华人民共和国行政许可法》《中华人民共和国保守国家秘密法》《中华人民共和国测绘成果管理条例》等有关法律法规,制定本办法。
二、提供使用涉密基础测绘成果,应当遵守本办法。本办法所称涉密基础测绘成果,是指按照《测绘地理信息管理工作国家秘密范围的规定》属于国家秘密事项的基础测绘成果。
境外机构、组织、个人以及外商投资企业申请使用涉密基础测绘成果,按照对外提供我国涉密测绘成果相关规定执行。
三、自然资源部负责中央财政投资生产的涉密基础测绘成果(以下简称国家级涉密基础测绘成果)的提供使用审批。省级自然资源主管部门负责本行政区域国家级涉密基础测绘成果的提供使用审批。
申请人可按照便利原则选择向自然资源部或者省级自然资源主管部门申请使用国家级涉密基础测绘成果。申请人不得就同一事项同时向自然资源部和省级自然资源主管部门申请。
四、省级自然资源主管部门确定本行政区域地方财政投资生产的涉密基础测绘成果的提供使用审批权限。
五、各级自然资源主管部门之间应当加强基础测绘成果的共享和统筹利用。
六、申请使用涉密基础测绘成果应当符合下列条件:
(一)申请人为法人或者其他组织;
(二)有明确、合法、具体的使用目的;
(三)申请的涉密基础测绘成果范围、种类、数量与使用目的相一致;
(四)保管和使用条件符合国家保密法律法规及政策要求。
七、申请人申请使用涉密基础测绘成果,应当提交下列申请材料:
(一)《涉密基础测绘成果提供使用申请表》(见附件1);
(二)项目批准文件、任务书、合同书或其他可以说明使用目的的材料;
(三)申请人签署的《涉密基础测绘成果使用安全保密责任书》(见附件2);
(四)经办人有效身份证件复印件;
(五)加载统一社会信用代码的营业执照、登记证照等复印件;
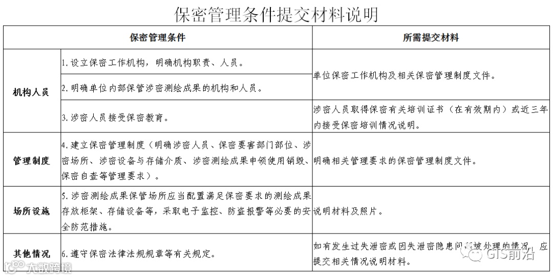
(六)具备保密管理有关条件的机构人员、管理制度、场所设施等的相关说明材料(见附件3)或测绘资质证书复印件。
第(五)项和第(六)项材料内容未发生变化的,申请人再次申请使用涉密基础测绘成果时无需再次提交。
上述申请材料包含的信息能够通过政府部门共享获得的,审批机关可以不要求申请人提交相关材料。
八、审批机关对申请人提出的涉密基础测绘成果提供使用申请,应当根据下列情形分别作出处理:
(一)申请材料齐全并符合法定形式的,应当决定受理并出具受理通知书。
(二)申请材料不齐全或者不符合法定形式的,应当当场或者在5个工作日内一次性告知申请人需要补正的全部内容,逾期不告知的,自收到申请材料之日起即为受理。
(三)申请事项依法不属于本审批机关职责范围的,应当即时作出不予受理的决定,并告知申请人向有关审批机关申请。
九、审批机关应当自受理申请之日起10个工作日内作出决定。10个工作日内不能作出决定的,经审批机关负责人批准,可以延长10个工作日,并将延长期限的理由告知申请人。必要时,审批机关可以组织专家对申请材料进行评审或者实地核查。
十、审批机关作出审批决定的,应当自决定之日起5个工作日内向申请人送达决定,并抄送申请人所在地的省级自然资源主管部门。
十一、政府部门和军队单位需要利用涉密基础测绘成果用于政府决策、国防建设和公共服务的,可通过建立共享机制提供,提供程序和方式按照共享机制约定执行。
尚未建立共享机制的政府部门和军队单位申请使用涉密基础测绘成果,应提供以下材料:
(一)《涉密基础测绘成果提供使用申请表》(见附件1)。
(二)属于政府部门的,应提供项目批准文件、任务书、合同书等可以说明使用目的的材料,如无上述材料,应提供单位公函,说明使用目的、使用范围和保管条件。
属于军队单位的,向自然资源部申请使用涉密基础测绘成果时,应当提供副战区级以上单位战场环境保障部门或履行相应职责的部门出具的审核介绍函;向省级自然资源部主管部门申请使用涉密基础测绘成果时,应当提供军级以上单位战场环境保障部门或履行相应职责的部门出具的审核介绍函。审核介绍函简要说明使用目的、使用范围和保管条件。
(三)申请人签署的《涉密基础测绘成果使用安全保密责任书》(见附件2)。
(四)经办人有效身份证件复印件。
尚未建立共享机制的政府部门和军队单位申请使用涉密基础测绘成果的受理、审查、决定及送达程序参照本办法第八条、第九条、第十条相关规定执行。
十二、测绘成果保管单位应当按照批准决定的内容,及时向申请人提供涉密基础测绘成果,对提供情况进行登记并长期保存。
十三、被许可使用人应当严格按照下列规定保管和使用涉密基础测绘成果:
(一)必须按照国家有关保密法律法规的要求采取有效的保密措施,严防失泄密。
(二)严格按照批准的使用目的,在批准的使用范围内使用所领取的涉密基础测绘成果,不得擅自转让或者转借涉密基础测绘成果。
(三)使用目的或项目完成后,应当在6个月内将所领取的涉密基础测绘成果送至保密行政管理部门设立的销毁工作机构或指定的单位销毁;确因工作需要自行销毁少量涉密基础测绘成果的,应当严格履行清点、登记和审批手续,并使用符合国家保密标准的销毁设备和方法,确保销毁的涉密信息无法还原;确有困难的,可将所领取的涉密基础测绘成果交回审批机关。销毁的登记、审批记录应当长期保存备查。各地自然资源主管部门对销毁工作已有明确规定的,从其规定。
(四)被许可使用人委托第三方从事批准用途的应用开发,应与第三方签订相应的保密责任书,实施有效管理,负责在项目完成后及时销毁或督促销毁相应涉密基础测绘成果。第三方为境外机构、组织、个人以及外商投资企业的,必须按照对外提供涉密测绘成果有关规定,经有关自然资源主管部门审批。
(五)被许可使用人分立或合并时,应当将涉密基础测绘成果移交给承接其职能的机关、单位,并履行登记、签收手续,同时将有关情况报告审批机关;被许可使用人解散时,应当将涉密基础测绘成果按照国家保密规定销毁或交回审批机关。
(六)被许可使用人应当对申领的涉密基础测绘成果的保管、使用、复制、销毁等情况进行登记并长期保存,实行可追溯管理。
十四、县级以上自然资源主管部门应当建立健全检查抽查制度,创新监管手段,加强对全国和所辖行政区域内单位涉密基础测绘成果使用情况的事中事后监管。
十五、被许可使用人未按规定保管和使用涉密基础测绘成果,自然资源主管部门要求其进行整改的,整改措施未落实到位前,停止向其提供涉密基础测绘成果。存在重大失泄密隐患或发生失泄密的,收回涉密基础测绘成果,并将有关线索报送保密行政管理部门。
十六、申请人隐瞒有关情况或提供虚假信息申请提供使用涉密基础测绘成果的,一年内再次申请使用涉密基础测绘成果,审批机关可不予受理。
十七、申请人属于测绘资质单位,有以下情形的,还应按照有关程序纳入测绘地理信息行业不良信用记录:
(一)隐瞒有关情况或提供虚假信息申请提供使用涉密基础测绘成果;
(二)拒不接受和配合涉密基础测绘成果使用事中事后监管的;
(三)未按规定保管和使用涉密基础测绘成果,存在重大失泄密隐患或发生失泄密的。
十八、首次申领涉密基础测绘成果的单位,应当纳入第二年检查范围。对存在第十五条、第十六条、第十七条规定的情形和有相关不良信用记录的单位,应当加大抽查比例和频次。
十九、审批机关及测绘成果保管单位工作人员在涉密基础测绘成果提供使用工作中滥用职权、玩忽职守、徇私舞弊的,依法给予处分;涉嫌构成犯罪的,移送有关机关依法追究刑事责任。
二十、自然资源主管部门应当积极推进行政许可在线办理,运用信息化手段做好涉密基础测绘成果审批、提供和事中事后监管等信息的登记、保存、统计、运用和共享工作。
二十一、自然资源主管部门应当及时在全国地理信息资源目录服务系统上发布、更新涉密基础测绘成果目录信息,方便社会公众查询。
二十二、本办法自2023年5月1日起施行,有效期五年。《国家测绘局关于印发<基础测绘成果提供使用管理暂行办法>的通知》(国测法字〔2006〕13号)同时废止。
附件:
1.涉密基础测绘成果提供使用申请表
2.涉密基础测绘成果使用安全保密责任书
3.保密管理条件提交材料说明
1.
涉密基础测绘成果提供使用申请表


2.
涉密基础测绘成果使用安全保密责任书
为加强涉密基础测绘成果的管理,贯彻落实《中华人民共和国测绘法》《中华人民共和国保守国家秘密法》《中华人民共和国测绘成果管理条例》等有关法律法规,确保涉密基础测绘成果的安全保密,促进基础测绘成果合法、有效利用,防止发生失泄密事件,防范非法使用行为,请涉密基础测绘成果使用申请人认真阅读本责任书并签章确认。
一、申请人承诺按照《中华人民共和国测绘法》《中华人民共和国保守国家秘密法》《中华人民共和国测绘成果管理条例》《涉密基础测绘成果提供使用管理办法》等法律法规及规范性文件的要求,对涉密基础测绘成果进行有效管理,做好安全保密工作。
二、申请人严格按照批准的使用目的,在批准的使用范围内使用所领取的涉密基础测绘成果,不得擅自转让或者转借涉密基础测绘成果。
三、使用目的或项目完成后,应当在6个月内将所领取的涉密基础测绘成果送至保密行政管理部门设立的销毁工作机构或指定的单位销毁;确因工作需要自行销毁少量涉密基础测绘成果的,应当严格履行清点、登记和审批手续,并使用符合国家保密标准的销毁设备和方法,确保销毁的涉密信息无法还原;确有困难的,可将所领取的涉密基础测绘成果交回审批机关。销毁的登记、审批记录应当长期保存备查。各地自然资源主管部门对销毁工作已有明确规定的,从其规定。
四、申请人委托第三方从事批准用途的应用开发,应与第三方签订相应的保密责任书,实施有效管理,负责在项目完成后及时销毁或督促销毁相应涉密基础测绘成果。第三方为境外机构、组织、个人以及外商投资企业的,必须按照对外提供涉密测绘成果有关规定,经有关自然资源主管部门审批。
五、涉密基础测绘成果存放设施与条件应符合国家保密、消防及档案管理的有关规定和要求,并建立完善的测绘成果保密内部管理制度;复制的秘密载体要进行编号与登记,按同等密级进行管理;涉密计算机应按保密要求使用,严禁连接互联网,严防失泄密。申请人被撤销、分立或合并时,应当将涉密基础测绘成果移交给承接其职能的机关、单位,并履行登记、签收手续,同时将有关情况报告审批机关;申请人解散时,应当将涉密基础测绘成果按照国家保密规定销毁或交回审批机关。
六、申请人应当对申领的涉密基础测绘成果的保管、使用、复制、销毁等情况进行登记并长期保存,实行可追溯管理。
七、申请人领取涉密基础测绘成果应使用符合国家保密要求的存储介质。
八、申请人使用涉密基础测绘成果涉及的著作权保护和管理,应当遵守相关著作权法律法规。
九、申请人有责任和义务进行经常性的保密教育和检查,落实各项保密措施,使所属人员知悉与其工作有关的保密范围和各项保密制度;并支持、配合涉密基础测绘成果事中事后监管工作。
十、本责任书自签订之日起生效。本责任书一式两份,分别由审批机关、申请人存档。
申请人(单位公章)
年 月 日
3.

来源:自然资源部门户网站
- END -
基于空地融合的古建筑精细化建模
高分十四号立体测绘卫星无控定位精度初步评估
关于涉密测绘成果管理人员岗位培训证书问题




